当前位置:规范网标准国家标准内容详情

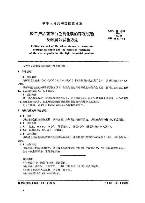
轻工产品镀锌白色化膜的存在试验及耐磨蚀试验方法 (GB 5937-1986)

下载
免费下载 GB 5937-1986

轻工产品镀锌白色化膜的存在试验及耐磨蚀试验方法 (GB 5937-1986)

标准号GB 5937-1986状态

发布时间:none

实施时间:none

轻工产品镀锌白色化膜的存在试验及耐磨蚀试验方法基本信息

标准号:GB 5937-1986

标准名称:轻工产品镀锌白色化膜的存在试验及耐磨蚀试验方法

下载格式:PDF

标准大小:38.83 KB

轻工产品镀锌白色化膜的存在试验及耐磨蚀试验方法 (GB 5937-1986)

声明:资源收集自网络或用户分享,仅供学习参考,使用请以正式版为准;如侵犯您的权益,请联系我们处理。

不能下载?报告错误