规范网
更新
当前位置:
首页
标准
行业标准
内容详情
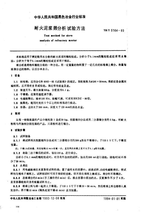
耐火泥浆筛分析试验方法 (YB/T 5164-1993)
下载
帮助
举报
收藏
上传文档
下载
预览图
用户名称:
植树同学
注册时间:
2025-09-24
认证方式:
手机认证
标准号YB/T 5164-1993状态
发布于:
实施于:
耐火泥浆筛分析试验方法基本信息
标准号:YB/T 5164-1993
标准名称:耐火泥浆筛分析试验方法
收藏
下载
声明:本站为网络服务提供者及网络索引服务平台资源索引自网络/用户分享,如有版权问题,请
联系
站方删除。
不能下载?报告错误
下页:
高温合金环件毛坯 (YB/T 5352-2006)
相关推荐
焦炉用硅质耐火泥浆 (T/ACRI 0047-2024)
焦炉用硅藻土隔热耐火泥浆 (T/ACRI 0048-2024)
焦炉用黏土质耐火泥浆 (T/ACRI 0046-2024)
硅质耐火泥浆 (YB/T 384-2023)
耐火泥浆热态抗折粘结强度试验方法 (YB/T 5163-1993)