规范网
更新
当前位置:
首页
标准
行业标准
内容详情
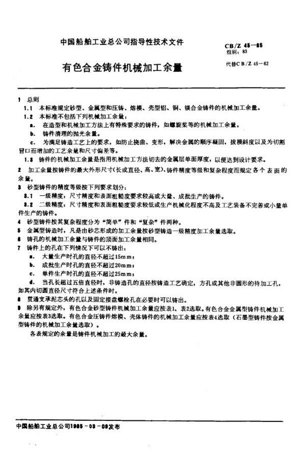
有色合金铸件机械加工余量 (CB/Z 45-1985)
下载
帮助
举报
收藏
上传文档
下载
预览图
用户名称:
亭子子
注册时间:
2025-06-15
认证方式:
手机认证
标准号CB/Z 45-1985状态
发布于:
实施于:
有色合金铸件机械加工余量基本信息
标准号:CB/Z 45-1985
标准名称:有色合金铸件机械加工余量
收藏
下载
声明:本站为网络服务提供者及网络索引服务平台资源索引自网络/用户分享,如有版权问题,请
联系
站方删除。
不能下载?报告错误
下页:
潜艇备件箱 (CB 1149-1987)
相关推荐
光学仪器用有色合金金属型铸件规范 (WJ 651-1995)
光学仪器用有色合金砂型铸件规范 (WJ 650-1995)
光学仪器用有色合金压铸件规范 (WJ 648-1995)
工程机械 有色合金铸件通用技术条件 (JB/T 5941-1991)
电工专用设备 有色合金铸件通用技术条件 (JB/T 4328.3-1999)