规范网
更新
当前位置:
首页
标准
行业标准
内容详情
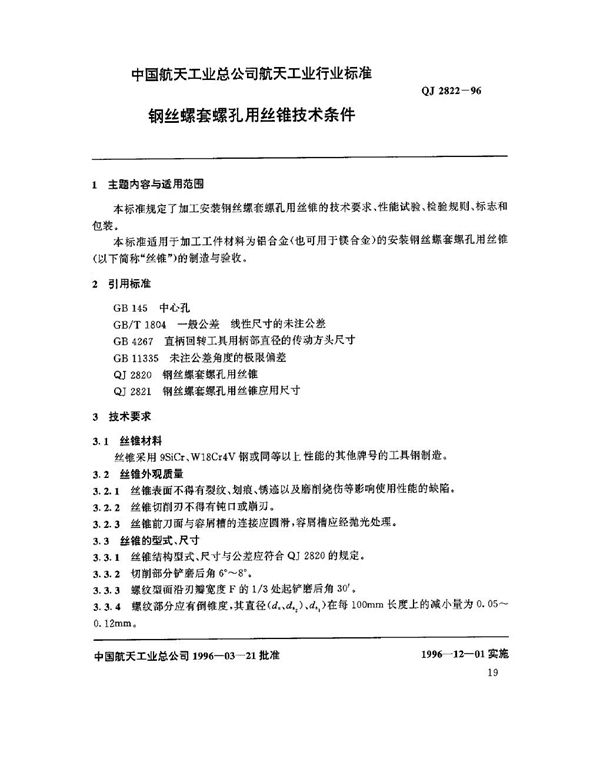
钢丝螺套螺孔用丝锥技术条件 (QJ 2822-1996)
下载
帮助
举报
收藏
上传文档
下载
预览图
用户名称:
李狗嗨
注册时间:
2023-12-12
认证方式:
手机认证
标准号QJ 2822-1996状态
发布于:
实施于:
钢丝螺套螺孔用丝锥技术条件基本信息
标准号:QJ 2822-1996
标准名称:钢丝螺套螺孔用丝锥技术条件
收藏
下载
声明:本站为网络服务提供者及网络索引服务平台资源索引自网络/用户分享,如有版权问题,请
联系
站方删除。
不能下载?报告错误
下页:
TA1钛铆钉 平圆头TA1钛铆钉 (QJ 2823-1996)
相关推荐
钢丝螺套螺孔用丝锥应用尺寸 (QJ 2821A-2004)
安装钢丝螺套螺孔用螺纹塞规 第1部分:单头式塞规 (QJ 3100.1A-2004)
钢丝螺套螺孔用丝锥 (QJ 2820A-2006)
安装钢丝螺套螺孔用螺纹塞规 第2部分:双头式塞规 (QJ 3100.2A-2004)
锁紧型钢丝螺套 技术条件 (JB/T 7604.3-1994)