当前位置:规范网标准行业标准内容详情

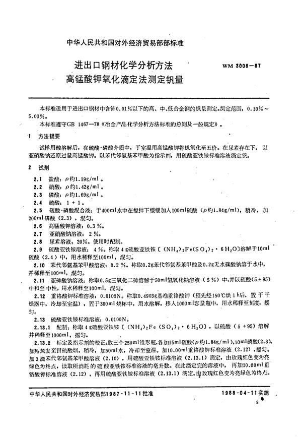
进出口钢材化学分析方法 高锰酸钾氧化滴定法测定钒量 (WM 3008-1987)

下载
免费下载 WM 3008-1987

进出口钢材化学分析方法 高锰酸钾氧化滴定法测定钒量 (WM 3008-1987)

标准号WM 3008-1987状态

发布时间:none

实施时间:none

进出口钢材化学分析方法 高锰酸钾氧化滴定法测定钒量基本信息

标准号:WM 3008-1987

标准名称:进出口钢材化学分析方法 高锰酸钾氧化滴定法测定钒量

下载格式:PDF

标准大小:2.49 MB

进出口钢材化学分析方法 高锰酸钾氧化滴定法测定钒量 (WM 3008-1987)

声明:资源收集自网络或用户分享,仅供学习参考,使用请以正式版为准;如侵犯您的权益,请联系我们处理。

不能下载?报告错误