规范网
更新
当前位置:
规范网
范文
内容详情
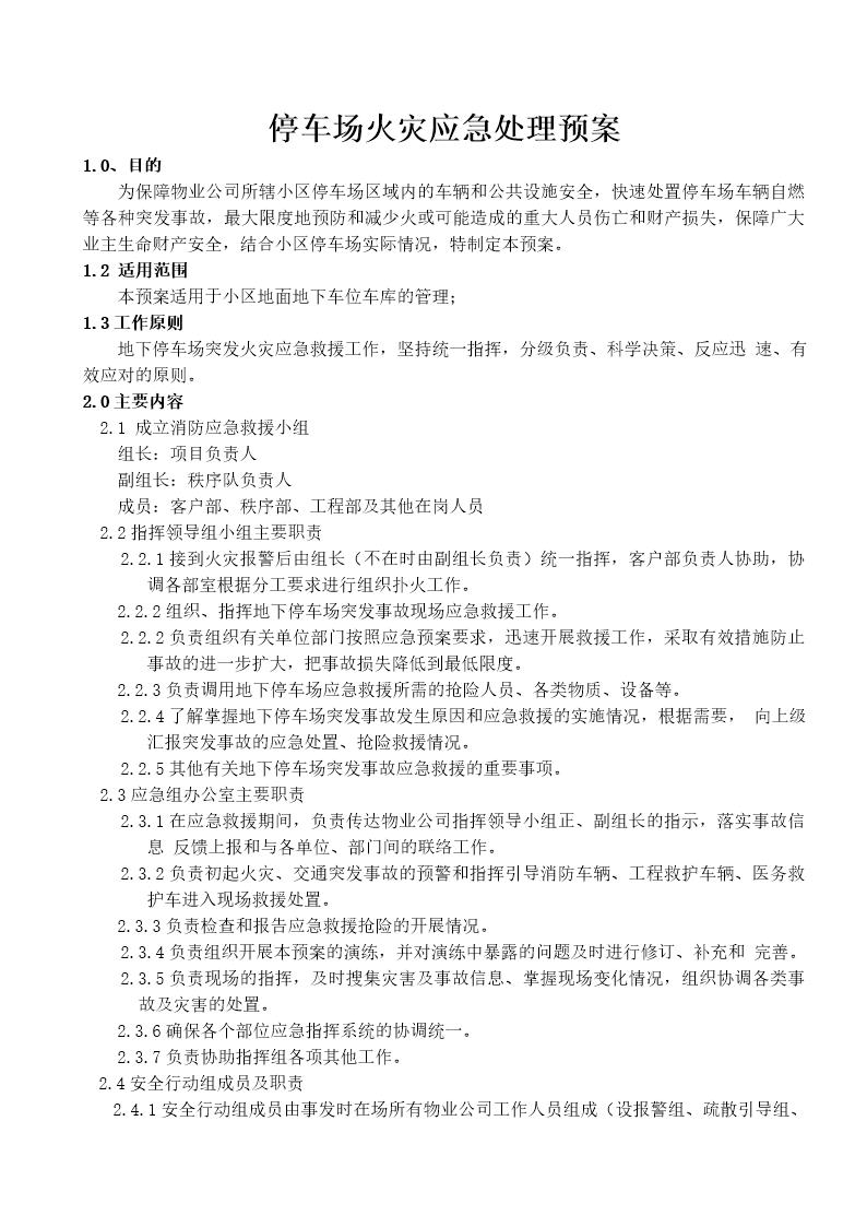
停车场备案资料-02停车场火灾应急预案(2页)
停车场备案资料-02停车场火灾应急预案(2页)(2页)
加入收藏
下载文件
声明:资源收集自网络或用户分享,仅供学习参考,如侵犯您的权益,请联系我们处理。
不能下载?报告错误
下页:
签订养老院合同范本
相关推荐
停车场备案资料-02停车场火灾应急预案(2页)
停车场备案资料-02停车场火灾应急预案(2页)
下载文件
免费下载
标签
交通运输规范
医药规范
钢丝螺套标准
电子规范
轻工业规范
不锈钢管标准
cad制图标准
动力学
口罩标准
外经贸规范
水利
讲话稿
粮食规范
宁夏回族自治区标准
会议标准
水产规范
体育规范
天津市标准
检验标准
通信规范
物资管理规范
饮用水标准
辽宁省标准
实习报告
广播电影电视规范
教师发言稿
工作通知
土地管理规范