规范网
更新
当前位置:
规范网
范文
内容详情
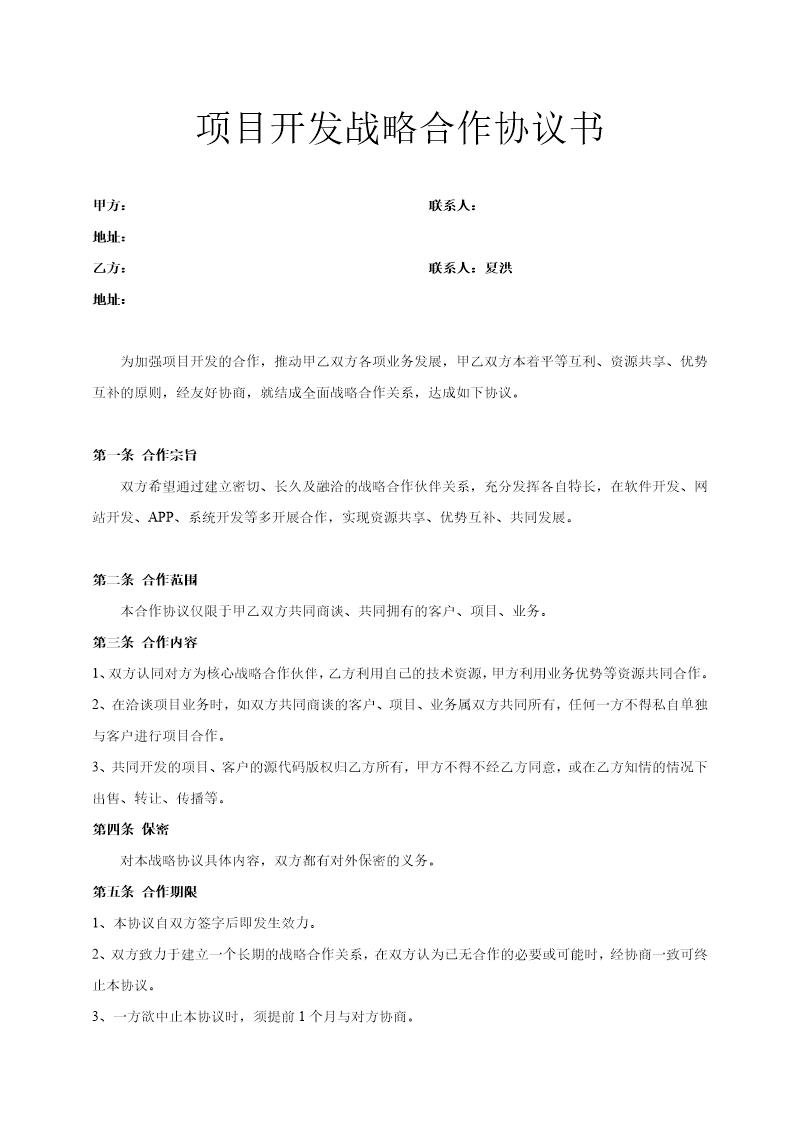
项目开发战略合作协议书模板
项目开发战略合作协议书模板 (项目战略合作协议是什么意思)(2页)
加入收藏
下载文件
声明:资源收集自网络或用户分享,仅供学习参考,如侵犯您的权益,请联系我们处理。
不能下载?报告错误
下页:
合作框架协议模板
相关推荐
软件项目开发总结报告
项目开发合同范本
项目开发战略合作协议书模板
项目开发合作协议模板
APP项目开发合同
项目开发战略合作协议书模板
下载文件
免费下载
标签
离职申请
个人工作计划
圆钢标准
食品安全标准
钢丝螺套标准
数据标准
土地管理规范
教学计划
管螺纹标准
线材标准
螺母标准
电源线标准
海南省标准
检验标准
教育随笔
教育规范
安全标准
纪检总结
蝶阀标准
烟草规范
电气
消防救援规范
链轮标准
实习报告
民用航空规范
铆钉标准
市政
电动车标准