规范网
更新
二氧化碳灭火系统的常见故障及如何排除
二氧化碳灭火系统的常见故障及如何排除?
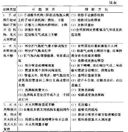
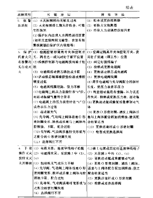
二氧化碳灭火系统常见故障及排除方法见表8_1。
8--1
二氧化碳灭火系统常见故障及排除方法见表8_1
8--1
二氧化碳灭火系统常见故障及排除方法见表8_1
8--1
灭火系统,常见故障
展开剩余
%
加入收藏
上一篇:
自动喷水灭火系统安装的一般要求是什么
室内消火栓给水系统安装的一般要求是什么
:下一篇
相关推荐
自动喷水灭火系统安装的一般要求是什么
如何排除卤代烷灭火器的常见故障
二氧化碳灭火系统的验收要求是什么
如何排除干粉灭火器的常见故障
卤化烷灭火系统-无固定配管系统是什么