规范网
更新
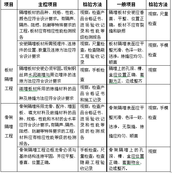
轻质隔墙工程主要控制要点及目标值有哪些
轻质隔墙工程主要控制要点及目标值有哪些?
(三)骨架隔墙安装的允许偏差和检验方法
(四)板材隔墙安装的允许偏差和检验方法
轻质隔墙,控制要点,目标值
展开剩余
%
加入收藏
上一篇:
成品木门安装木门扇安装工艺有哪些
轻质隔墙质量控制点有哪些
:下一篇
相关推荐
轻质隔墙表面不平整如何处理
轻质隔墙板施工要点有哪些
磨光花岗岩面层施工质量控制要点有哪些
硬木地板面层施工质量控制要点有哪些
地毯面层施工质量控制要点有哪些