规范网
更新
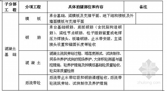
混凝土工程基础影像资料拍摄部位和内容有哪些
混凝土工程基础影像资料拍摄部位和内容有哪些?
混凝土工程,影像资料,拍摄部位
展开剩余
%
加入收藏
上一篇:
地基工程影像资料拍摄部位和内容有哪些
钢结构工程及防水工程影像资料拍摄部位和内容有哪些
:下一篇
相关推荐
地基工程影像资料拍摄部位和内容有哪些
项目部影像资料摄像重点内容有哪些
项目部影像资料拍摄注意事项有哪些
项目部影像资料的整理与归档要求有哪些
项目部影像资料拍摄质量要求有哪些