浅谈房地产行业采购工作的常见问题及对策
广联达 马明
近年来房地产行业蓬勃发展,开发商如雨后春笋般不断涌现。因经营管理水平参差不齐、产品同质化严重,导致企业之间的竞争日益激烈,整体利润水平有逐年下降趋势。很多房地产开发企业开始专注于自身竞争力的提升,认识到采购管理对企业的战略意义和重要作用,不再将采购管理简单定位于物资采购和供应、施工生产需要上,而是将其提升为成本控制中心,乃至企业价值创造(图1)的高度。

(图1)
对于房地产行业而言,从项目前期的产品规划、项目策划、设计、勘察、材料、设备、施工、监理、营销、物业管理等均需要进行采购,具有三多特征,即多标的物、多采购方式和多协作单位(图2)。

(图2)
事实上,房地产行业采购工作也同样遵循采购管理的5R原则,即合适的供应商(Right Vender)、合适的品质(Right Quality)、合适的时间(Right Time)、合适的价格(Right Price)、合适的数量(Right Quantity)。采购管理的目标就是通过五要素的合理取舍和平衡以达到最优组合,并且能实现从供应型向价值创造型的渐进转变,其难度和复杂度均很大。因此在实际的采购工作中,各种各样的问题频繁出现,采购部门承受巨大的压力,开发商也因要素失衡而付出了沉重代价,主要出现的问题如下:
采购方式的选择具有一定的随意性
采购计划性较差,导致采购工作比较被动
采购工作经常拖延,运作的效率比较低
采购质量不高,时有采购到假冒伪劣物资的情况
采购成本居高不下
优质供应商资源比较缺乏
遏制采购腐败的努力未见明显成效
面对这些问题和不利因素,如何与供应商建立稳定、共赢的合作关系,如何有效实现采购质量、进度、价格要素合理组合,如何有效杜绝采购不良行为,我们认为可从以下几方面着手:
一、制定合理的采购规划和策略
依据上述房地产行业采购工作特征,开发商几乎不可能完成项目全部材料和设备的采购供应工作。因此为了保证项目的顺利开展,开发商需要结合种类、成本控制难易程度、产品品质重要程度、项目工期、乙方配合情况等因素,确定甲供、甲定乙供、甲指乙供、乙供等模式和范围,将非关键性物资采购工作外包给乙方单位,从而使开发商重点关注于对楼盘质量和效果影响较大的采购项目,发挥供应链的协调效应,实现投入产出最大化。
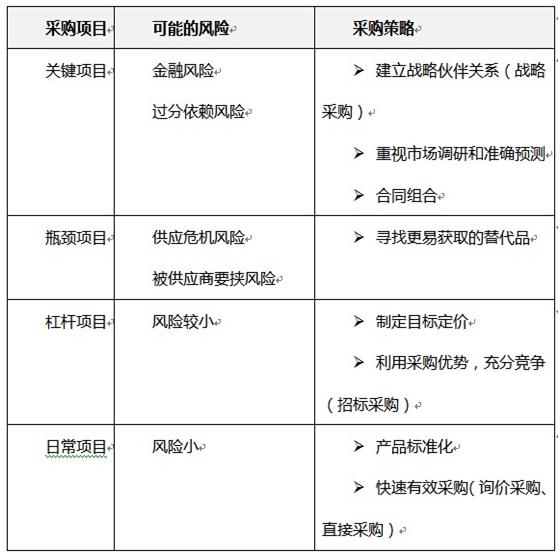
同时,对于开发商自行采购的物资,按照Kraljic采购定位模型所述(图3),针对采购支出、供应风险(可获得性、供应商数量、产品可替代性、供应市场情况等)、对项目价值等方面指标进行分类,形成不同特征的采购项目。

(图3)
由于不同纬度的四种采购项目的属性不同,我们根据这些属性特征,需要制定不同的采购策略:

二、 重视源头、规范采购计划管理
采购计划是采购工作的首要环节,具有承上启下的作用。有效的采购计划不仅能够及时满足项目开发需要,而且更重要的是使企业的资金、人力、时间等资源得到合理占用。目前,很多的采购部门往往抱怨计划提交不及时、不准确,导致采购工作很被动,陷入项目工期需要和采购成本目标之间的两难困境。因此采购部门需要扭转不利因素,化被动为主动,建议从以下几方面作手:
1、主动加强上游需求部门的信息沟通
采购人员除加强自身对项目开发过程中采购物资品种和采购规律的熟悉之外,更重要的是及时、主动与项目需求部门及早了解将要采购的物资品种、采购数量、关键技术要求、进场时间等内容,提早做好供应商资源、采购方案等准备工作。
2、制定和落实招标工作时限要求
招标工作在实际采购过程中周期相对较长,占用资源较多。为避免过程中相互扯皮和推诿,进而影响开发项目进度和质量,企业很有必要依据项目总体开发计划,采用倒计时原则制定招标工作时限要求,明确各招标关键节点的最迟完成时间和责任部门,并严格加以落实和考核。


3、引入预警机制
一般对于招标项目而言,制定的季度或月度采购计划比较贴近项目开发需要,直接影响到项目的进度和质量,其重要性不言而喻。对于制定的计划,在实际执行过程中,当出现偏差时,需要及时进行预警提示,并且根据偏差值大小,呈现不同的风险预警级别,以引起高度重视,及时消除计划延误所带来的风险和问题。
三、快速提高采购运作效率
物资招标项目一般周期都在1个月左右,甚至更长。这其中,大部分时间是耗费在工作审批、各部门之间的沟通协调以及与供应商持续沟通等方面。尤其是对于企业的内耗,急需引起开发商的重视和改进。
1、优化审批设置、提高审批效率
一方面,企业要结合项目特征、物资属性、采购方式、风险管控等要素综合考虑,优化采购过程中的审批环节,取消不必要的审批环节,改进审批方式,减少审批节点。例如,对于招标采购项目,重点加强招标申请、资审结果、招标文件、定标结果和合同文件等审批;对于询价采购项目,重点关注供方名单和询价结果的审批。另一方面,借助电子审批系统和视频会议系统等先进手段,及时进行提醒,实现移动式审批,改变过去被动等待签字审批的尴尬局面,进而快速提高审批效率。
2、加强部门间协同工作效率
由于本位主义的存在,在实际采购过程中,部门之间协同工作效率并不太高,相互推诿和扯皮现象屡见不鲜,造成严重的内耗。因此,作为采购工作的组织单位,企业需要授权采购部门,让其承担起领导者的角色,主动推进采购过程中的工作沟通和协调,并切实承担起采购管理的重任。
3、 提高对外沟通效率
采购人员在实际工作中,经常忙于打电话、发传真、接待供应商等事务性工作,繁琐且效率低下。目前,越来越多的开发商,已经借助电子商务系统,构建了广泛、高效的沟通渠道,轻松实现一对多的快速、准确传递信息,极大地提高了沟通效率和质量。
四、 内外兼修,建立稳定、优质供应商库
在实际工作中,采购员往往抱怨好的厂商要么留不住,要么不配合,经常为寻找信誉好、实力佳的厂商而疲于奔命,结果却未必满意。事实上,企业若要建立一套稳定、优质的供应商库,不能一蹴而就,需要内外兼修,扶优劣汰,逐步建立自身的优质供应商库。
1、 选择适合自己的供应商
适合自己的才是合理的,对于企业或项目而言,采购过程中并不是必须要选择知名品牌供应商。企业需要结合开发项目档次、自身实力、合作模式、地域特征等方面综合考虑和权衡,制定统一的合格供应商标准和要求。一方面,在供应商入库审核时,按照标准选择符合的供应商纳入合格供方库;另一方面,在业务合作过程中,对供应商业务参与记录、过程履约记录、乃至竣工结算和保修期阶段的记录持续进行评价,对纳入黑名单的供应商进行公示,将不适合自己的供应商名单及时从合格供方库中进行剔除。
2、拓宽信息渠道
从广度上来讲,采购人员可以通过搜索引擎、互联网、展会等渠道快速查找到相应的供应商,快速补充信息量;从深度上来讲,采购人员可以多结交些同行朋友,能够准确、快速获取到供应商的合作和信誉情况,有利于在采购过程中加以甄别和筛选。
3、加强自身采购信誉建设
在过程中,不公平采购、付款条件异常苛刻、付款时间一拖再拖、人员服务态度恶劣等情况时有发生,造成开发商企业逐渐失信于供应商,导致供应商不太愿意配合采购方的情况,并且形成企业品牌形象不佳的情况。因此,开发商企业也需要建立自身诚信采购形象,注重采购承诺,避免欺骗行为,本着互利共赢的原则开展业务合作,逐步建立起自身的采购信誉,才能逐步拥有一批持续、稳定、优质的供应商合作伙伴。
五、 定标准、管两端,提升采购物资质量
采购物资的质量好坏,影响到的绝不仅仅是项目开发的进度,更重要的会影响到开发项目的品质和企业形象。采购物资的质量是开发商企业重点把控、但也是经常出现问题的领域。对于质量控制而言,涉及到自采购计划、送样、封样、验收等全过程(图4),所以笔者认为,需要对业务全过程中关键环节采取措施和控制,多管齐下、整体联动

(图4)
1、 建立重点物资的质量标准或标杆
对于影响到项目外观形象、产品品质的重要物资,如电梯、涂料、电工产品、瓷砖、门窗、灯具、洁具等,需要建立统一的品牌、技术标准、样品图片和验收规范资料库,在企业内树立标杆和标准,严格约束项目物资采购和验收工作,提高物资质量。
2、 明确采购计划中的技术标准和要求
在计划阶段,需求部门要提供所需物资的规格型号、技术要求、参考标准、产品档次、产地等要求,必要的话附上产品样式图片,这样从源头明确需求,才能保证采购过程和验收入库阶段不会出现产品走样,乃至以次充好的现象。
3、 严格把好验收关
目前采购过程中,大多企业已采用样品确认制度,对所供应商的物资样品组织多方进行签字确认,以保证供应物资的准确性。但从上图中不难看出,产品封样工作在整体质量控制链中处于中间位置,并不是终点。因此企业需要重视产品检验环节,需要对比样品和实际产品的图片、技术要求等内容,并进行必要的抽样验收,组织专业机构进行检测,严格按照标准进行把好关,而不是流于形式,才能避免企业付出沉重代价。
六、两多一集中,降低采购成本
不仅买对,而且不贵,在质量满足项目要求的前提下,价格必然成为采购的主要目标之一。控制价格的方法有很多种,便归根结底还是两多一集中:第一,就是实现集中采购,形成采购规模优势,靠量压价;第二,就是鼓励供应商多次、充分竞争,采购方坐收渔翁之利;第三,就是多深入分析和对比价格,摸清实际成本和利润情况,不花冤枉钱。
1、力推集中采购
采购过程中,在满足项目工期、质量的前提下,对于本项目或项目间相同和相近功能、或相互关联、或相互配套的采购项目,应尽量集中进行采购,利用采购量来提高自身议价能力,以获取到更加优惠的价格。同时企业可以实践集中采购+分散采购的混合模式,项目公司主要采购一些辅助或应急类物资,城市公司重点做好需要招标类的物资采购的作,而对于战略类物资,可以集中总公司统一进行采购,减少重复采购次数,提高采购效率,减少采购运作成本。
2、主张多轮招标、充分竞争
首先,开发商企业在采购过程中,需要给供应商搭建一个公平、公正的竞争平台和环境,制定合理和统一的采购的技术条件和评定标准,为供应商能真正进行竞争奠定基础;
其次,对于招标采购项目,从发布标书到最后定标,一般需要3轮以上的竞争,其中技术评标至少1轮,商务竞标和决标至少需要2轮,进行逐轮淘汰,才可以进行充分、有序竞争,选择到有竞争力的供应商和结果(图5);

(图5)
最后,可以考虑在采购中引入符合条件的新厂商,打破以往的竞争格局,形成鲢鱼效应,激发采购过程中新的竞争活力。
3、开展采购价格积累公示,奖优罚劣
在企业内部,建立采购价格信息库,可以逐步积累涵盖到各地区、各类别、各时段的物资价格信息,横向可以进行各地区采购价格对比,纵向可以清晰查看到价格变动趋势。这样的话,我们在价格评审时,不再简单的进行决策,而是提供综合对比和分析,更加理性地进行价格审核。
另外,对于各地区和采购员的物资采购价格每月集中进行公示一次,减少信息的不对称情形。接受企业内部人员乃至外部供应商的监督,对于其中不合理、不合规的地方以及存在的问题,须按制度进行处罚,并敦促采购部门和人员积极进行整改完毕。建立奖励制度,对于采购价格下降的,给企业带来较好经济效益的人员,给予一定比例的奖励。通过这样推拉结合的方式,有利于促进采购部门不断提高采购经济效益。
4、学会核价、加强核价
首先,对于采购价格,必须由专门核价部门(核算部或财务部等)独立进行核价。核价人员有权对采购价格进行质疑,提出价格调整建议和说明,要求采购部门进行整改或调整。若整改和调整不符合要求,采购部门无权与供应商签订合同。
当然,核价人员,包括采购人员均需要学会核价。我们需要掌握一定的材料专业和财务知识,深入市场、熟悉物资的成本构成和利润情况、了解各供应商和品牌的优劣势、掌握主要原材料的价格变动趋势,摸索建立一套各类物资的价格规律,逐步提高核价水平。
七、三权分立、过程透明,推进阳光采购
对于采购这样敏感的工作,必须承认防止腐败必定是采购管控的重点方向。企业在如何遏制采购腐败方面,绞尽脑汁,想出各种各样的方法来防止黑幕丛生,避免为企业造成重大损失。我们认为需要从体系建设、制度完善等几方面着手:
1、设置采管控体系
为避免总部和项目公司、部门与部门之间出现职责不清、相互约束不够等现象,需要设置采购管理监控的管理体系(图6),实现采管分离、管控分离,相互独立、相互制衡。

(图6)
2、完善采购管理制度
首先,在采购流程设计上面,可以考虑分权设计,减少采购权的过度集中而导致一家独大,降低腐败滋生的风险。在招标过程中,成立由各部门参与的招标委员会、采购信息必须对外公开发布、招标方式选择须由采购部门经理确定、供应商名单允许其他部门推荐或供应商自荐、开标环节需要监察部门参与、评标专家自动抽取、技术和需求部门独立负责评定技术标、成本部独立提供标底价、评标报告需要评委全体人员签字、项目公司重要物资采购定标需要总部审批、其他物资采购必须进行备案和接受事后审核等,多人参与,共同监管。
其次,采购方和供应商签订《采购廉洁协议》,建立有效的反商务贿赂机制,规范采购行为。若发生供应商在业务交往中贿赂采购人员,不仅会按照制度处理采购人员,而且采购方也有权中止合同,供应商并且需要承担损失。
3、建设电子商务系统
俗话说,阳光是最好的防腐剂。对于采购而言,同样需要将采购过程不断公开化、透明化,避免暗箱操作和相互勾结。传统的采购管理模式已经很难适应企业的快速发展需要,而建立电子商务系统将为推进阳光采购提供了一个先进、经济和高效的解决方案。
企业通过建立电子商务系统(图7),招标方和投标方的主要采购工作在线完成,减少人为接触机会,而且借助系统可以扩大供应商选择范围,促进投标方在统一的平台上进行充分和公平竞争,所有采购过程环节和资料均能真实和完整的积累下来。

(图7)
因此,建立电子商务系统,不仅能将企业各类采购工作统一到平台进行操作,形成集中采购管理优势,而且更有利于打破保护主义的束缚,吸引更有的供应商参与到竞争中来,使我们的采购操作得以公开、透明的操作,真正让采购阳光起来。
综上,房地产开发商需要进行采购统一规划、逐步完善采购管理制度和操作标准、明确采购控制要点和原则、加强采购队伍的培训和素质建设、建立电子商务系统等一系列的运作,积极倡导和践行阳光采购,才能持续提升开发产品品质和价值、降低开发成本、减少资金占用、创造利润源泉,使企业能在激烈的竞争环境中脱颖而出,保持持续、快速地发展。
参考文献:
杨婉慧 龚国华著:《Kraljic采购矩阵的改进与实证研究》