一、水泥见证取样规定
依据标准:
《通用硅酸盐水泥》(国家标准第1号修改单)GB 175-2007/XG1-2009(2009.09.01实施,现行有效);
水泥的命名、定义和术语GB/T 4131-2014(2015.02.01实施,现行有效);
水泥取样方法GB12573-2008(2008.08.01实施,现行有效)
1.水泥取样送样规则
1) 首先要掌握所购买的水泥的生产厂是否具有产品生产许可证。
2) 水泥委托检验样品必须以每一个出厂水泥编号为一个取样单位,不得有两个以上的出厂编号混合取样。
3) 水泥试样必须在同一编号不同部位处等量采集,取样点至少在20点以上,经混合均匀后用防潮容器包装,重量不少于12㎏。
4) 委托单位必须逐项填写检验委托单,如水泥生产厂名、商标、水泥品种、强度等级、出厂编号或出厂日期、工程名称,全套物理检验项目等。用于装饰的水泥应进行安定性的检验。
5) 水泥出厂日期超过三个月应在使有前作复验。
6) 进口水泥一律按上述要求进行。
2.水泥取样规定
1) 水泥出厂前按同品种、同强度等级编号和取样。袋装水泥和散装水泥应分别进行编号和取样。每一编号为一取样单位。水泥出厂编号按年生产能力规定为:
A、200104t以上,不超过4000t为一编号;
B、120104t~200104t,不超过2400t为一编号;
C、60104t~120104t,不超过1000t为一编号;
D、30104t~60104t,不超过600t为一编号;
E、10104t~30104t,不超过400t为一编号;
F、10104t以下,不超过200t为一编号。
当散装水泥运输工具的容量超过该厂规定出厂编号吨数时,允许该编号的数量超过取样规定吨数。
2) 当在使用中对水泥质量有怀疑或水泥出厂超过三个月(快硬硅酸盐水泥超过一个月)时,应进行复验,并按复验结果使用。
注:水泥取样时需附上相应的水泥出厂合格证
二、砂、石的取样规定
依据标准:
建筑用卵石、碎石GB/T 14685-2011(2012.02.01实施,现行有效);
建筑用砂GB/T 14684-2011(2012.02.01实施,现行有效)
1) 砂、石用大型工具运输的,以400m3或600t为一验收批。用小型工具运输的,以200 m3或300t为一验收批。不足上述数量的以一批论。当砂石质量比较稳定、进料量较大时,可1000t为一验收批。
2)在料堆取样时,取样部位应均匀分布。取样前先将取样部位表层铲除。然后对于砂子由各部位抽取大致相等的8份,组成一组样品。对于石子由各部位抽取大致相等的15份(在料堆的顶部、中部和底部各由均匀分布的五个不同部位取得)组成一组样品。(石子:100Kg,砂子:50Kg)
3)若检验不合格时,应重新取样。对不合格项,进行加倍复验。若仍有一个试样不能满足标准要求,应按不合格品处理。
三、基础回填取样规定
依据标准:
土工试验方法标准(2007版)GB/T 50123-1999(2007版)(1999.10.01实施,现行有效);
公路工程质量检验评定标准 第一册 土建工程 JTG F80/1-2004(2005.01.01实施,现行有效)
注:公路工程质量检验评定标准 第一册 土建工程 JTG F80/1-2017,将于2018年5月1日实施。
1.在回填前应在现场取回填材料做击实试验,采取的土样应具有一定的代表性。(粘土:30kg;砂砾土及级配砂石:50kg)
2.密实度取样量应符合下列要求。
A、场地平整:每层100m2~400 m2取1组;
B、单独基坑:20 m2~50 m2取1组,且不得少于1组;
C、室内回填:沟道及基础,每层20 m2~50 m2取1组;
D、其他50 m2~200 m2取1组。
四、钢筋原材取样规定
依据标准:
碳素结构钢GB/T 700-2006(2007.02.01实施,现行有效);
低碳钢热轧圆盘条GB/T701-2008(2009.04.01实施,现行有效);
钢筋混凝土用钢(第1部分)热轧光圆钢筋国家标准第1号修改单GB 1499.1-2008/XG1-2012(2013.01.01实施,现行有效);
钢筋混凝土用钢(第2部分)热轧带肋钢筋(国家标准第1号修改单) GB1499.2-2007/XG1-2009(2009.09.01实施,现行有效)
注:钢筋混凝土用钢(第1部分)热轧光圆钢筋国家标准第1号修改单GB 1499.1-2008/XG1-2017,将于2018年9月1日实施。
钢筋混凝土用钢(第2部分)热轧带肋钢筋GB 1499.2-2018,将于2018年11月1日实施。
原材料取样规则:
1) 热轧光圆钢、余热处理钢筋每批由重量不大于60t的同一牌号、同一炉罐号、同一规格、同一交货状态的钢筋组成。
2) 热轧带肋钢筋、低碳钢热轧圆盘条每批由重量不大于60t的同一牌号、同一炉罐号、同一规格的钢筋组成。
3) 碳素结构钢每批由重量不大于60t的同一牌号、同一炉罐号、同一等级、同一品种、同一尺寸、同一交货状态的钢筋组成。
4) 冷轧带肋钢筋每批由同一牌号、同一外形、同一规格、同一生产工艺和同一交货状态的钢筋组成,每批不大于60t。
5) 型钢应按批进行检查与验收,每批重量不得大于60t。每批应由同一牌号、同一炉罐号、同一等级、同一品种、同一尺寸、同一交货状态组成。(www.guifan.net)
2.原材料取样数量(钢筋的试样数量根据其供贷形式的不同而不同。)
1) 直条钢筋:每批直条钢筋应做2个拉伸试验、2个弯曲试验。用《碳素结构钢》(GB/T 7002006)验收的直条钢筋每批应做1个拉伸试验、1个弯曲试验。
2) 冷轧带肋钢筋:逐盘或逐捆做1 个拉伸试验,牌号CRB550每批做2个弯曲试验,牌号CRB650及其以上每批做2个反复弯曲试验。
4)型钢:每批型钢应做1个拉伸试验,1个弯曲试验。(GB/T 700-2006)
3.取样方法
拉伸和弯曲试验的试样可在每批材料中任选两根钢筋切取。钢筋试样不需作任何加工。
注:取样数量及长度详见表一

另:原材重量偏差取样要求从不同钢筋上取,数量不少于5支,每支试样长度不小于500mm,长度应逐支测量,精确到1mm。测量试样总重量时,应精确到不大于总重量的1%。
五.钢筋焊接件取样规定
依据标准:
电弧螺柱焊用圆柱头焊钉GB/T 10433-2002(2003.06.01实施,现行有效);
钢筋焊接及验收规程JGJ 18-2012(2012.08.01实施,现行有效);
钢筋焊接接头试验方法标准JGJ/T 27-2014(2014.12.01实施,现行有效)
1) 1.闪光对焊
2) 力学性能检验时,应从每批接头中随机切取6个接头,其中3个做拉伸试验,3个做弯曲试验。
3) 在同一台班内,由同一焊工完成的300个同级别、同直径钢筋焊接接头应作为一批。当同一台班内焊接的接头数量较少,可在一周之内累计计算;累计仍不足300个接头,应按一批计算。
4) 封闭环式箍筋闪光对焊接头,以600个同牌号、同规格的接头作为一批,只做拉伸试验
5) 2.电弧焊
6) 在现浇混凝土结构中,应以300个同牌号钢筋、同型式接头作为一批;在房屋结构中,应在不超过二楼层中300个同牌号钢筋、同型式接头作为一批。每批随机切取3个接头,做拉伸试验。
7) 在装配式结构中,可按生产条件制作模拟试件,每批3个,做拉伸试验。
3.电渣压力焊
在现浇钢筋混凝土结构中,应以300个同牌号钢筋接头作为一批;在房屋结构中,应在不超过二楼层中300个同牌号钢筋接头作为一批;当不足300个接头时,仍应作为一批。每批随机切取3个接头做拉伸试验。
4.预埋件钢筋T型接头
1) 当进行力学性能试验时,应以300件同类型预埋件作为一批。一周内连续焊接时,可累计计算。当不足300件时,亦按一批计算。
2) 应从每批预埋件中随机切取3个接头做拉伸试验,试件的钢筋长度应大于或等于200mm(单边200mm,双边即400mm),钢板的长度和宽度均应大于或等于60mm。
注:具体试样长度详见表一
表一:

六、机械连接接头取样规定
依据标准:
钢筋机械连接技术规程JGJ 107-2016(2016.08.01实施,现行有效);
钢筋机械连接用套筒JG/T 163-2013(2013.10.01实施,现行有效)
1、接头现场抽检项目应包括极限抗拉强度试验、加工和安装质量检验。抽检应按检验批进行,同钢筋生产厂、同强度等级、同规格、同类型和同型式接头应以500个为一个验收批进行检验与验收,不足500个也应作为一个检验批。
同一施工条件下采用同一材料的同等级同型式同规格接头,以连续生产的500个为一检验批进行检验和验收,不足500个的也按一个检验批计算。取3根做拉伸试验。
2、在现场连续检验10个检验批,当其全部单向拉伸试件均一次抽样合格时,检验批接头数量可扩大为1000个。
注:委托时,需提供相应的《型式检测报告》及注明接头级别(具体取样长度详见表一)

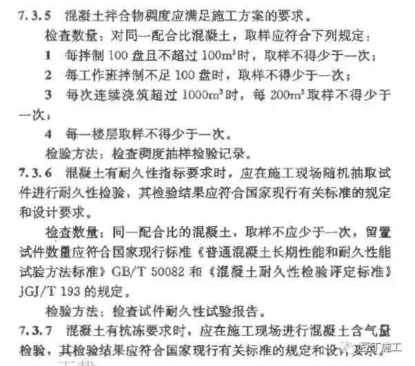
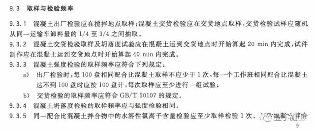
七、普通混凝土试件的取样规定
依据标准:
预拌混凝土GB/T 14902-2012(2013.09.01实施,现行有效);
普通混凝土拌合物性能试验方法标准GB/T 50080-2016(2017.04.01实施,现行有效)
混凝土结构工程施工质量验收规范GB50204-2015(2015.09.01实施,现行有效)
普通混凝土长期性能和耐久性能试验方法标准GB/T50082-2009(2010.07.01实施,现行有效)
普通混凝土力学性能试验方法标准GB/T 50081-2002(2003.06.01实施,现行有效)
以下摘自混凝土结构工程施工质量验收规范GB50204-2015


预拌(商品)混凝土
以下摘自GBT 14902-2012 预拌混凝土



粉煤灰混凝土
粉煤灰混凝土的质量,应以坍落度、抗压强度进行检验。
现场施工粉煤灰混凝土的坍落度的检验,每班至少应测定两次,其测定值允许偏差为20mm。
对于非大体积粉煤灰混凝土每拌制100m3,至少成型一组试块;大体积粉煤灰混凝土每拌制500m3,至少成型一组试块。不足上列规定数量时,每班至少成型一组试块。
八、砌体材料取样规定
依据标准:
轻集料混凝土小型空心砌块GB/T 15229-2011(2012.08.01实施,现行有效);
蒸压灰砂砖GB 11945-1999(2000.02.01实施,现行有效);
普通混凝土小型空心砌块GB/T 8239-2014(2014.12.01实施,现行有效);
烧结多孔砖和多孔砌块GB 13544-2011(2012.04.01实施,现行有效);
烧结普通砖GB 5101-2003(2004.04.01实施,现行有效);
砌墙砖试验方法GB/T 2542-2012 (2013.09.01实施,现行有效);
混凝土小型空心砌块试验方法GB/T4111-2013(2014.09.01实施,现行有效);
蒸压加气混凝土砌块GB11968-2006(2006.12.01实施,现行有效);
烧结空心砖和空心砌块GB 13545-2014(2015.02.01实施,现行有效)
1、烧结空心砖和空心砌块:3.5万15万块为一批,不足3.5万按一批计。
取样数量:强度:10块;密度:5块;
2、蒸压灰砂砖:同类型的灰砂砖每10万块为一批,不足10万块亦为一批。
取样数量:强度:10块;
3、轻集料混凝土小型空心砌块:砌块按密度等及和强度等级分批验收。以同一品种轻集料配制成的相同密度等、相同强度等级、质量等级和同一生产工艺制成的10000块砌块为一批;每月生产的砌块数不足10000块者亦为一批。
取样数量:强度:5块;密度、含水率、吸水率和相对含水率:3块;干缩率:3块;抗冻性:10块;
4、普通混凝土小型空心砌块:按外观质量和强度等级分批验收。以同一种原材料配制成的相同外观质量等级、强度等级和同一工艺生产的10000块砌块为一批,每月生产的块数不足10000块者亦为一批。
取样数量:强度等级:5块;相对含水率、抗渗性、空心率:各3块;抗冻性:10块
5、粉煤灰砖:每10万块为一批,不足10万块按一批计。
取样数量:色差:36块;强度等级:10块;抗冻性:10块;干燥收缩:3块;
碳化性能:15块
6、混凝土多孔砖:按外观质量等到级和强度等级分批验收。以用同一种原材料配制成,同一工艺生产的相同外观质量等、强度等级的3.5万15万块混凝土多孔砖为一批,不足35000块的按一批计。
取样数量:强度等级:10块;干燥收缩率、相对含水率、抗渗性、放射性:各3块;抗冻性:10块
7、烧结多孔砖:3.5万15万块为一批,不足3.5万块按一批计。
取样数量:强度等级:10块;孔型孔洞率及也洞排列、泛霜、石灰爆裂、吸水率和饱和系数、冻融:各5块
8、烧结普通砖:3.5万15万块为一批,不足3.5万块按一批计。
取样数量:强度等级:10块;泛霜、石灰爆裂、吸水率和饱和系数、冻融:各5块;放射性:4块
九、砂浆试块取样规定
依据标准:
建筑砂浆基本性能试验方法标准JGJ 70-2009(2009.06.01实施,现行有效);
水泥基灌浆材料JC/T986-2005(2005.08.01实施,现行有效)
1、每一检验批且不超过250m3的各种类型及强度等级的砌筑砂浆,每台搅拌机 至少取样一次,每组6块 。
2、建筑地面工程按每一层不应少于一组,当每层建筑地面工程面积超过1000m2增做一组,不足1000 m2,按1000 m2计,当配合比不同时应相应制不同试件 。
备注:砂浆取样应具有代表性和随机性,养护方式均为标准养护,一个验收批的试件组数原则上不少于3组
十、外加剂取样规定
依据标准:
高强高性能混凝土用矿物外加剂GB/T 18736-2017(2018.02.01实施,现行有效);
混凝土外加剂GB 8076-2008(2009.12.30实施,现行有效);
混凝土外加剂均质性试验方法GB/T 8077-2012(2013.08.01实施,现行有效);
混凝土外加剂应用技术规范GB 50119-2013(2014.03.01实施,现行有效);
混凝土外加剂定义、分类、命名与术语GB/T8075-2005(2005.08.01实施,现行有效);
混凝土膨胀剂GB23439-2009(2010.03.01实施,现行有效);
注:混凝土外加剂术语GB/T8075-2017,将于2018年11月1日实施。
混凝土膨胀剂GB23439-2017,将于2018年11月1日实施。
砂浆、混凝土防水剂JC 474-2008(2008.12.01实施,现行有效)
1、膨胀剂 同一厂家、同一品种一次供应50t为一批,不足50t按一批计,取不少于0.2t水泥所需用的外加剂量,同批号的产品必须混合均匀 。
2、防水剂、泵送剂 同一厂家、同一品种一次供应10t为一批,不足10t按一批计,取不少于0.2t水泥所需用的外加剂量,同批号的产品必须混合均匀。
3、减水剂、早强剂、缓凝剂、引气剂 同一厂家、同一品种一次供应10t为一批,不足10t按一批计,不少于0.2t水泥所需用的外加剂量,同批号的产品必须混合均匀。
注:委托外加剂时,需附上出厂合格证
十一、粉煤灰取样规定
依据标准:
用于水泥和混凝土中的粉煤灰GB/T 1596-2005(2005.08.01实施,现行有效)
粉煤灰 以相同等级连续供应的200t作为一批 每次取样8kg。需附出厂合格证。
注:用于水泥和混凝土中的粉煤灰GB/T 1596-2017,将于2018年6月1日实施。
十二、防水材料取样规定
依据标准:
沥青防水卷材试验方法GB/T328-2007(2007.10.01实施,现行有效)
防水卷材 同一品种、牌号和规格等级的产品的卷材,抽验数量为大于1000卷抽取5卷,500~1000卷抽取4卷,100~499卷抽取3卷,小于100卷抽取2卷 每批抽样卷数各取1m长为样本
防水涂料 同一规格、同一品种、同一厂家的每10T为一批,不足10T也按一批 取2kg ,内外墙水溶液涂料 同一厂家、同一品种、同一批次 取2kg 。
注:凡进入施工现场的防水卷材应附有厂家检验报告单及出厂合格证并注明生产日期、批号品种名称 。