一、重大事件的应急预案及预防措施
1、重大事件的辨识及监测
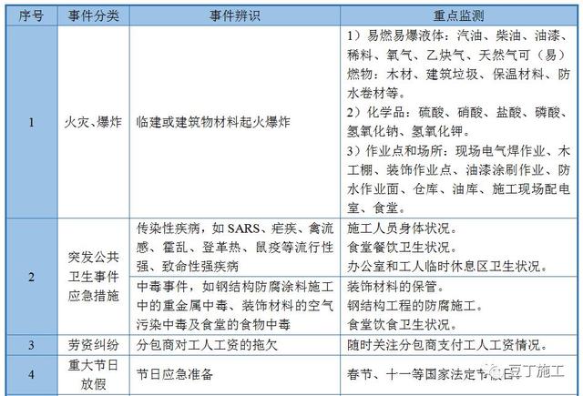
建筑现场施工是一项作业环境复杂、事故隐患较多的工作,施工现场随时都有可能发生各种突发事件。我公司将根据现场环境及工程特点,结合我公司以往承建类似大型项目积累的丰富应急经验,针对可能出现的各种紧急情况,制定切实可行的应急处理措施和预案,从而达到抵抗风险、消除隐患、保障施工的目的。经过辨识,本工程重大事件包括以下9项,详见表4-1重大事件的辨识及监测。
表4.1-1 重大事件的辨识及监测


2、应急机制小组
应急机制小组分二级,第一级直接对接现场,由项目经理部领导成员组成,这也是事件发生第一反应小组,也是事件的控制中心。第二级间接对接现场,由企业总部高层领导成员组成,支持、服务于第一级应急小组工作,为第一级应急小组提供财政支持,社会关系求助,对第一应急小组工作提供建议和决策参考。应急机制小组架构见图4.1-1所示。

图4.1-1 应急机制小组构架
3、应急救援队伍
根据事件发生,组成事件相应救援队伍。一级救援队伍来源于项目经理部各主要部门。
二级救援队伍来源于企业总部各主要职能部门。两级之间相互配合、相互支持,由一级救援队伍处理事件的发生初始阶段。由二级救援队伍解决事件的调节、安抚、后期调查、上报政府部门、补偿等工作。
4、应急小组的激活时间
事故发生后一小时内,启动应急机制,同时上报业主和西宁市政府。全天24小时进入应急状态。事后处理报告提交企业总部、发包人、政府部门48小时后,应急状态解除。
二、火灾、爆炸事故应急预案及措施
根据《重大危险源辨识》的标准,本工程火灾、爆炸重大危险源通常在两类区域,一个是施工作业区域,一个是临建仓库区域。其中化学危险品的搬运、储存数量超过临界量是危险源普查的重点。因此,工程开工后要对重大危险源应登记、建档、定期检测、监控,并培训施工人员掌握工地储存的化学危险品的特性、防范方法。
1、火灾、爆炸事故应急工作流程
火灾、爆炸事故应急工作流程见图4.2-1所示。

图4.2-1 火灾、爆炸事故应急工作流程
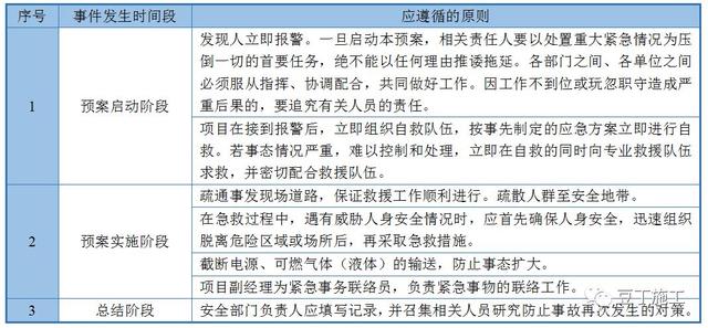
2、火灾、爆炸事故应急流程应遵循的流程详见图4.2-2。

图4.2-2 火灾、爆炸事故应急工作流程
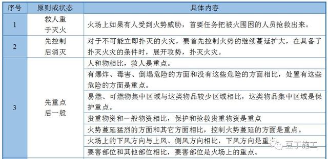
3、火灾、爆炸事故应急流程应遵循的原则见表4.2-1。
表4-2-1火灾、爆炸事故应急流程应遵循的原则

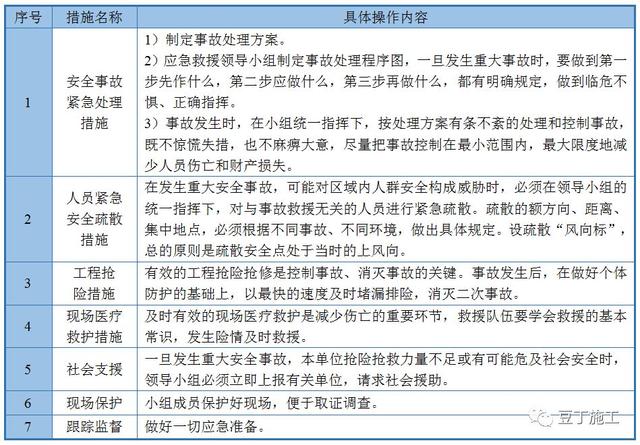
3)火灾、爆炸事故的应急措施
火灾、爆炸事故的应急措施见表4.2-2。
表4.2-2 火灾、爆炸事故的应急措施

4、火灾、爆炸发生时人员疏散应避免的行为因素
火灾、爆炸发生时人员疏散应避免的行为因素见表4.2-3。
表4.2-3 火灾、爆炸发生时人员疏散应避免的行为因素

5、火灾、爆炸事故发生时应注意的细节
火灾、爆炸事故发生时应注意的细节见表4.2-4。
表4.2-4 火灾、爆炸事故发生时应注意的细节


三、人员伤亡应急措施
人员伤亡应急措施见表4.3-1
表4.3-1 人员伤亡应急措施

四、触电应急措施
电击伤俗称触电,是由于电`2处以上的创口,1个入口、1个或几个出口,重者创面深及皮下组织、肌腱、肌肉、神经,甚至深达骨骼,呈炭化状态。发生触电事故时,应按照应急程序进行表4.5-1所示措施。
表4.5-1 触电事故应急措施


五、高空坠物应急措施
高空坠落伤是指人们日常工作或生活中,从高处坠落,受到高速的冲击力,使人体组织和器官遭到一定程度破坏而引起的损伤。高空坠落伤除有直接或间接受伤器官表现外,尚可有昏迷、呼吸窘迫、面色苍白和表情淡漠等症状,可导致胸、腹腔内脏组织器官发生广泛的损伤。高空坠落时,足或臀部先着地,外力沿脊柱传导到颅脑而致伤。由高处仰面跌下时,背或腰部受冲击,可引起腰椎前纵韧带撕裂,椎体裂开或椎弓根骨折,易引起脊髓损伤。脑干损伤时常有较重的意识障碍、光反射消失等症状,也可有严重合并症的出现,高空坠落应急措施见表4.5-1。
表4.5-1 高空坠落应急措施

六、坍塌应急措施
是指包括塌方、意外事故或房屋倒塌后伤员被掩埋或被落下的物件压迫之后的外伤,除易发生多发伤和骨折外,尤其要提出挤压综合症问题,肢体和肌内丰富的部位长期受压,组织血供受损,缺血缺氧,易引起坏死。肌肉坏死对全身影响极为明显,横纹肌分解释出的肌红蛋白进入血流通过肾脏排出体外。一旦伤员从塌方中救出,压迫解除,血流恢复,上述的肌红蛋白大量经血循环流至肾脏,由于长期缺血缺氧,有酸中毒存在,肌红蛋白在酸性尿中大量沉积在肾小管,引起急性肾功能衰竭,这一全过程是挤压综合症的致死原因,故在抢救多发伤的同时,要防止急性肾功能衰竭的发生,如给碳酸氢钠、速尿和甘露醇以碱化尿液和利尿,不使肌红蛋白沉积而迅速随尿液排出体外。处理措施见表4.6-1。
表4.6-1 坍塌应急措施

七、质量事故应急预案
事故最早发现者应立即上报应急领导小组,并应采取相应措施防止事故扩大。指挥人员立即组织人力、物力进行救援,查明情况,采取措施防止事故扩大和曼延。各级人员服从命令、听从指挥,积极参与紧急救援行动,如果事故扩大,应由指挥人员请求上级或临近单位支援。根据现场情况,制定抢修方案,尽快恢复生产。调查事故原因,并将调查结果向公司主管部门汇报。对相关责任人进行处理,对当事人和其他人员进行教育。及时总结事故教训和应急救援经验,必要时修改应急方案。
八、工期受外界影响需抢工的应急预案
工期受外界因素影响需抢工的应急预案见表4.9-1。
表4.9-1 抢工应急预案

九、 传染性疾病事故应急预案
1)传染性疾病应急工作流程
施工现场人员聚集众多,因此易发生传染性疾病。应急流程见图4.9-1所示。

图4.9-1 突发传染性疾病事件应急流程
2)传染性疾病应急措施
传染性疾病应急措施,其措施如下表4.9-1。
表4.9-1 传染性疾病应急措施

十、 中毒事故应急预案
1、中毒事故应急流程应遵循的原则
本工程容易引发防腐涂料施工中的重金属中毒、装饰材料中毒及食物中毒,因此要对中毒事件采取必要的应急措施。见表4.10-1。
表4.10-1 中毒事故应急流程应遵循的原则

2、中毒发生时人员疏散应避免的行为因素
中毒发生时人员疏散应避免的行为因素表4.10-2。
表4.10-2中毒发生时人员疏散应避免的行为因素

十一、资金、物资短缺时间应急预案
项目资金短缺、物资设备不能按时供货,是影响工程施工进度的重要因素之一。避免这类事件发生的最好办法是早发现、早解决、早遏制。即随时收集资金和物资流通信息,提前发现事件发生的苗头,提前给企业总部、工程建设指挥部、设计院发出预警预报,做好多套解决方案,一旦事件发生,有充分的时间和多种选择解决问题。
1、资金、物资短缺事件应急工作流程见图4.11-1。

图4.11-1 资金、物资短缺事件应急工作流程
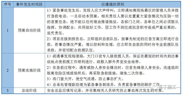
2、资金、物资短缺事件应急工作流程应遵循的原则
预案一旦启动,相关责任人要以处置重大紧急情况为压倒一切的首要任务,绝不能以任何理由推诿拖延。各部门之间、各单位之间必须服从指挥、协调配合,共同做好工作。因工作不到位或玩忽职守造成严重后果的,要追究有关人员的责任。
(1)资金主管、物资管理部经理、材料员随时跟踪资金和物资到位的情况,收集事件可能发生的信息,提前向企业总部、业主、监理发出事件书面预警,做好资金、物资的调配工作,调整工程进度,将影响工程的因素降到最低。
(2)以保证工程进度和工程质量为重,不得因短缺资金发生对进度和质量的影响。
3、资金短缺的应急措施
我公司与多家金融机构建立了长期稳固的合作关系,并签定了综合授信协议,按照综合授信协议规定:在授信额度内单位根据需要即可随时提取贷款。因此我公司已具备在短时间内迅速融资的能力。
4、物资短缺的应急措施
我公司通过大型工程的施工,已建立了完善的物资采购工作流程、合格供应商信息库和全面详细的物资信息库,并与一大批优秀的生产商、供货商保持着长期合作的关系。一旦发生物资供货短缺,我公司会以雄厚的资金保障和良好的社会关系,解决物资短货问题。
十二、节假日应急流程及措施
节假日事故应急流程应遵循的原则及措施见表4.12-1。
表4.12-1 节假日事故应急流程应遵循的原则及措施

十三、 重大交通事故应急流程及措施
1、重大交通事故应急工作流程见图4.13-1。

图4.13-1 重大交通事故应急工作流程
2、重大交通事故应急措施
(1)事件发生后,迅速拨打急救电话,并通知交警。
(2)项目在接到报警后,应立即组织自救队伍,迅速将伤者送往附近医院,并保护现场。
(3)协助交警疏通事发现场道路,保证救援工作顺利进行,疏散人群至安全地带。
(4)做好事后人员的安抚、善后工作。
十四、恶劣天气应急措施
1)恶劣天气应急工作流程见图4.14-1。
2)恶劣天气应急措施
(1)调整施工进度和强度。
(2)做好成品保护和材料设备保护。
(3)做好人员安全保护,必要时调整工人劳动强度和工作时间。
(4)启动专项资金投入各项保护费用。

图4.14-1 恶劣天气应急工作流程
十五、 突发停电事件应急预案
1)突发停电事件应急工作流程见图4.15-1。
2)现场准备
为防止施工过程中市政供电线路突然断电,造成现场重要机械停止运行及重要部位无动力和照明等情况,引起安全意外事故的发生,采取以下措施。
(1)现场除利用市政供电作为正常状态下的施工用电,同时现场配一台容量为200KVA 的柴油发电机组(见图4.15-1),作为备用电源,停电时为重要机械及重要部位的照明供电。

图4.15-1 突发停电事故应急工作流程
(2)现场配电室设置联络柜,柴油发电机组通过联络柜与市政供电线路相互切换,并形成连锁,设置手/自动转换开关,当市政电断电后,可通过自动或手动方式启动柴油发电机组。
(3)现场配电室设置联络柜,柴油发电机组通过联络柜与市政供电线路相互切换,并形成连锁,设置手/自动转换开关,当市政电断电后,可通过自动或手动方式启动柴油发电机组。
(4)建筑出入口、楼梯间、疏散通道、施工场区的消防通道以及办公区的照明纳入应急供电。市政电断电后,仍可由柴油发电机组供电,保证正常照明。在以上区域内设置足够的应急照明灯具,保证30 分钟的应急照明时间。在施工区内、楼梯间、疏散通道、场区消防通道设置疏散指示标志。
(5)突发停电事件应急处理措施见表4.15-2。
表4.15-2 突发停电事件应急处理措施
