一、随道工程清单工程且计算说明
1.清单项目的划分
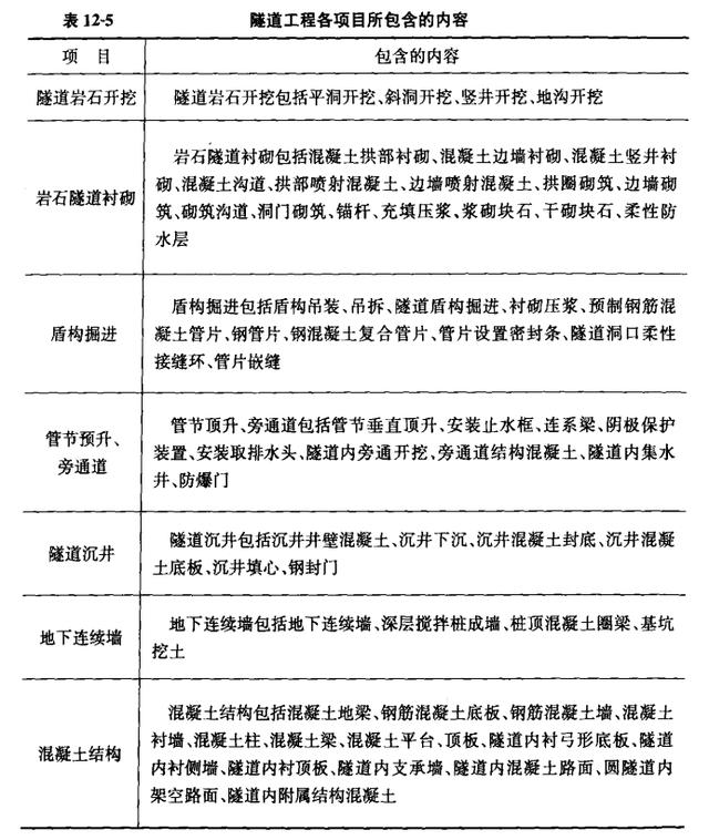
隧道工程分为隧道岩石开挖、岩石隧道衬砌、盾构掘进、管节顶升、旁通道、隧道沉井、地下连续墙、混凝土结构、沉管隧道等项目.各项目所包含的清单项目见表12-5.


2.需要说明的问题
(1)岩石隧道开挖分为平洞、斜洞、竖并和地沟开挖.平洞指隧道轴线与水平线之间的夹角在50以内的;斜洞指隧道轴线与水平线之间的夹角在5~30;竖井指隧道轴线与水平线垂直的;地沟指隧道内地沟的开挖部分。隧道开挖的工程内容包括:开挖、临时支护、施工排水、弃渣的洞内运输外运弃置等全部内容.清单工程量按设计图示尺寸以体积计算,超挖部分由投标者自行考虑在组价内。是采用光面爆破还是一般爆破,除招标文件另有规定外,均由投标者自行决定。
(2)岩石隧道衬砌包括混凝土衬砌和块料衬砌,按拱部、边墙、竖并、沟道分别列项。清单工程量按设计图示尺寸计算,如设计要求超挖回填部分要以与衬砌同质混凝土来回填的,则这部分回填量由投标者在组价中考虑.如超挖回填设计用浆砌块石和干砌块石回填的,则按设计要求另列清单项目,其清单工程量按设计的回填量以体积计算。
(3)隧道沉井的并壁清单工程量按设计尺寸以体积计算。工程内容包括制作沉井的砂垫层、刃脚混凝土垫层、刃脚馄凝土浇筑、井壁混凝土浇筑、框架混凝土浇筑、养护等全部内容。
(4)地下连续墙的清单工程量按设计的长度乘厚度乘深度以休积计算。工程内容包括导墙制作拆除、挖方成槽、锁口管吊拔、混凝土浇筑、养护、土石方场外运输等全部内容.
(5)沉管隧道是新增加的项目,其实体部分包括沉管的预制、河床基槽开挖、航道疏浚、浮运、沉管、下沉连接、压石稳管等均设立了相应的清单项目。但预制沉管的预制场地没有列清单项目,沉管预制场地一般有用干坞(相当于船厂的船坞)或船台来作为预制场地,这是属于施工手段和方法部分,这部分可列为措施项月。
二、隧道工程清单工程,计算规则
1.隧道岩石开挖(编码:040401)
隧道岩石开挖工程量清单项目设置及工程量计算规则见表12-6.

2.岩石隧道衬砌(编码:040402)
岩石隧道衬砌工程量清单项目设置及工程量计算规则见表12-7.


3.盾构掘进(编码:040403)
盾构掘进工程量清单项目设置及工程量计算规则见表12-8.


4.管节顶升、旁通道(编码,040404)
管节顶升、旁通道工程量清单项目设置及工程量计算规则见双12-9.


5.隧道沉并(编码:040405)
隧道沉井工程量清单项目设置及工程量计算规则见表12-10.

6.地下连续墉(编码:040406)
地下连续墙工程量清单项目设置及工程量计算规则见表12-11.

7.混凝土结构(编码:040407)
混凝土结构工程量清单项目设置及工程量计算规则见表12-12.


8.沉管隧道【编码:040408)
沉管隧道工程最清单项目设置及下程量计算规则见表12-13.


