1 建筑工程类别划分标准

2 装饰工程类别划分标准

3 工程类别划分说明
建筑工程的工程类别按工业建筑工程、民用建筑工程、构筑物工程、单独土石方工程、桩基础工程、装饰工程分列并分若干类别。
1、类别划分
(1)工业建筑工程:指从事物质生产和直接为物质生产服务的建筑工程。一般包括:生产(加工、储运)车间、实验车间、仓库、民用锅炉房和其他生产用建筑物。
(2)民用建筑工程:指直接用于满足人们物质和文化生活需要的非生产性建筑物。一般包括:住宅及各类公用建筑工程。
科研单位独立的实验室、化验室按民用建筑工程确定工程类别。
(3)构筑物工程:指与工业或民用建筑配套、或独立于工业与民用建筑工程的工程。一般包括:烟囱、水塔、仓库、池类等。
(4)单独土石方工程:指建筑物、构筑物、市政设施等基础土石方以外的,且单独编制概预算的土石方工程。包括土石方的挖、填、运等。
(5)桩基础工程:指天然地基上的浅基础不能满足建筑物和构筑物的稳定要求,而采用的一种深基础。主要包括各种现浇和预制混凝土桩及其他桩基。
(6)装饰工程:指建筑物主体结构完成后,在主体结构表面及相关部位进行抹灰、镶贴和铺挂面层等,以达到建筑设计效果的装饰装修工程。
2、建筑工程有关说明
(1)工程类别的确定,以单位工程为划分对象。
(2)与建筑物配套使用的零星项目,如化粪池、检查井等,按其相应建筑物的类别确定工程类别。其他附属项目,如围墙、院内挡土墙、庭院道路、室外管沟架,按建筑工程III类标准确定类别。
(3)建筑物、构筑物高度,自设计室外地坪算起,至屋面檐口高度。高出屋面的电梯间、水箱间、塔楼不计算高度。建筑物的面积,按建筑面积计算规则的规定计算。建筑物的跨度,按设计图示尺寸标注的轴线跨度计算。
(4)非工业建筑的钢结构工程,参照工业建筑工程的钢结构工程确定工程类别。
(5)居住建筑的附墙轻型框架结构,按砖混结构的工程类别套用;但设计层数大于18层,或建筑面积大于12000m2时,按居住建筑其他结构的I类工程套用。
(6)工业建筑的设备基础,单位混凝土体积大于1000m3,按构筑物I类工程计算:单位混凝土体积大于600m3,按构筑物II类工程计算;单位混凝土体积小于等于600m3且大于50m3,按构筑物III类工程计算;小于等于50m3的设备基础,按相应建筑物或构筑物的工程类别确定。
(7)同一建筑物结构形式不同时,按建筑面积大的结构形式确定工程类别。
(8)强夯工程,均按单独土石方工程II类执行。
3、装饰工程有关说明
(1)民用建筑中的特殊建筑,包括影剧院、体育馆、展览馆、高级会堂等建筑的装饰工程类别,均按I类工程确定。
(2)民用建筑中的公用建筑,包括综合楼、办公楼、教学楼、图书馆等建筑的装饰工程类别,均按II类工程确定。
(3)一般居住类建筑的装饰均按III类工程确定。
(4)单独招牌、灯箱、美术字等工程,均按III类工程确定。
(5)单独外墙装饰,包括幕墙工程、各种外墙干挂。
二、安装工程
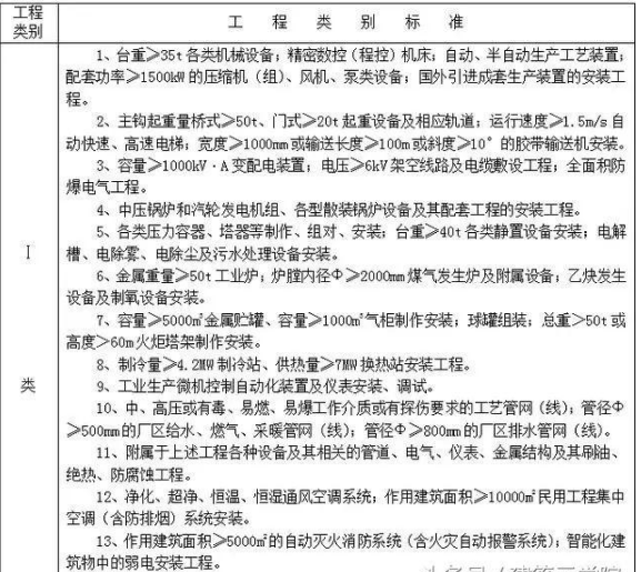
1 工程类别划分标准
1、设备安装工程



2、炉窑砌筑工程

2 工程类别划分说明
1、工程类别等级,均以单位工程划分,一个单位工程一般只定一个类别等级。一个单位工程中有多个不同的工程类别等级时,则依据主体设备,或主要部分的标准确定。
2、对于民用工程中列有单独标准的专业工程,可单独确定工程类别。
3、民用建筑小区中的建筑工程有多个工程类别时,其室外配套的安装工程按Ⅱ类工程确定。
4、智能化建筑是以建筑为平台,将楼宇设备自动化系统、通信自动化系统、办公自动化系统与建筑和结构有机地集成为一体,为人们提供一个安全、高效、舒适、便利的建筑环境。
三、市政工程
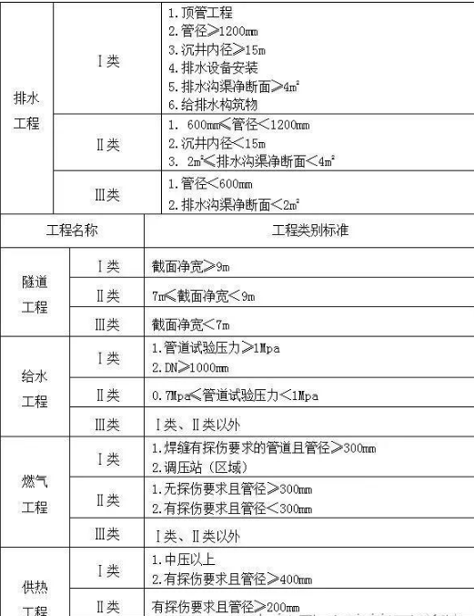
1 工程类别划分标准



2 工程类别划分说明
1、单独施工的人行道,按道路工程Ⅲ类取费。
2、排水工程中同时存在管道、顶管、排水沟渠等工程,且同时存在多种管道管径时,管径1200mm的管道占主管道总长度50%以上的可确定为Ⅰ类工程,600mm管径1200mm的管道占主管道总长度50%以上的可确定为Ⅱ类工程,管径600的管道占主管道总长度50%以上的可确定为Ⅲ类工程。其中,主管道长度不包括顶管所占长度。
顶管工程、沉井、排水设备安装、排水沟渠单独确定工程类别。
3、各类地下管沟工程,参照排水工程类别划分标准确定。
四、园林绿化工程
1 工程类别划分标准

2 工程类别划分说明
1、工程类别的确定,以单位工程为划分对象。单位工程的确定,以批准的园林绿化规划设计为准。
2、绿化养护工程按Ⅲ类工程标准执行。
五、房屋修缮工程
1 工程类别划分标准

2 工程类别划分说明
房屋修缮工程的工程类别,按土建工程、二次装修工程、安装工程分列。
1、土建工程说明
(1)修缮面积是指下列修缮工程内容的面积之和。包括:
A.更换屋面保温或防水层面积;
B.更换门窗面积;
C.室内外墙面改造或修补面积;
D.室内地面改造或修补面积;
E.室内顶棚改造或修补面积;
F.其他面积。
(2)修缮面积的确定,以成活后的面积为准。若在同一修缮面积中按施工顺序有不同做法,其修缮面积不得重复计算。
(3)修缮工程如遇结构变动的情况,按下列指标确定工程类别:
I类工程:结构变动体积大于1500m3;
II类工程:结构变动体积大于600m3;
III类工程:结构变动体积小于等于600m3。
结构变动体积以原建筑物被拆建、改造的基础、墙体、柱、梁、板的体积之和计算。
(4)随同房屋修缮工程施工的添建工程(300m2以内),其工程类别按III类工程确定。
2、二次装修工程说明
每平方米定额省价人工费指二次装修工程发生的项目工程直接费中省价人工费除以所施工范围的建筑面积。
3、安装工程说明
(1)定额省价直接工程费指修缮安装工程完成工程量的省价直接工程费之和。
(2)整体修缮工程指对建筑物内安装系统(包括水、卫、采暖、通风、电气)进行整体维修、更换的工程。
(3)局部修缮工程指对建筑物内水、卫、采暖、通风、电气等进行局部维修及更换的工程。