规范网
更新
九大专业图纸会审常见问题总结
一、建筑专业
二、结构专业
三、装饰装修
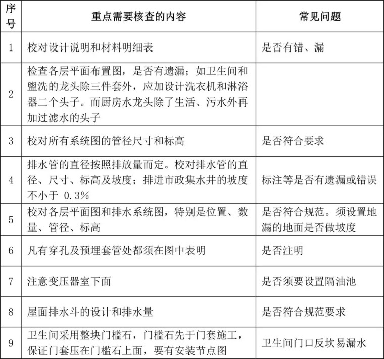
四、给排水专业
五、强电专业
六、弱电专业
七、园林景观专业
八、暖通专业
九、燃气专业
图纸会审,施工图会审
展开剩余
%
加入收藏
上一篇:
给排水图纸会审有要点要注意
建筑工程施工技术图纸会审制度
:下一篇
相关推荐
给排水图纸会审有要点要注意
设计交底与图纸会审,重点要放在这!
消防工程图纸会审是怎么个章法
图纸会审,这是四个问题重点关注!
图纸会审程序有哪些注意要点