一、关于图纸会审流程
1
图纸会审目的
为优化设计,保证图纸质量,保障工程质量进度,才建立完整的图纸会审制度。
2
适用范围
房建施工项目、市政工程项目及给排水项目。
施工图纸包括:施工图纸、设计联系单、施工技术联系单及其他技术要求文件。
3
图纸会审制度
1、设计图纸控制:在设计招标或与设计单位签定合同时特别强调设计图纸的各个专业设计人员的图纸会签制度,以尽量减少图纸中各个专业的矛盾错误。
2、图纸接受制度:现场工程师代表负责接收设计院图纸,检查图纸质量,要求清晰明确,设计及相关人员签字,设计院盖章,现场负责人做好图纸接收记录及存档图纸保管。
3、图纸发放制度:现场工程师代表负责向监理单位发放施工图纸并做好图纸发放记录,记录清楚发放图纸名称、图号、份数、接受单位、接受时间及接受人签字。由监理单位负责对施工图纸进行审核后向各个施工单位发放。各个施工单位接受的图纸必须有监理单位盖施工图纸专用章。
4、图纸会审人员:下列人员必须参加图纸会审
建设方:现场负责人员及其他技术人员;
设计方:设计院总工程师、项目负责人及各个专业设计负责人;
监理方:项目总监、副总监及各个专业监理工程师;
施工单位:项目经理、项目副经理、项目总工程师及各个专业技术负责人;
其他相关单位:技术负责人。
5、图纸会审时间控制:设计图纸分发后三个工作日内由监理负责组织业主、设计、监理、施工单位及其他相关单位进行设计交底。设计交底后十五个工作日内由建设单位或监理负责组织上述单位进行图纸会审。
6、图纸会审,施工单位、监理所单位及其他各个专业的工程技术人员针对自己发现的问题或对图纸的优化建议以文字性汇报材料分发会审人员讨论。
7、图纸会审会议由业主或监理主持,主持单位应做好会议记录及参加人员签字。
8、图纸会审每个单位提出的问题或优化建议在会审会议上必须经过讨论作出明确结论;对需要再次讨论的问题,在会审记录上明确最终答复日期。
9、图纸会审记录由监理负责整理并分发各个相关单位执行、归档。
10、图纸会审可采用全部图纸集中会审、分部图纸会审、分阶段图纸会审及分专业图纸会审,具体会审形式由监理确定。
11、各个参建单位对施工图、工程联系单、及图纸会审记录做好备挡工作。
12、作废的图纸设计以书面形式通知,各个施工单位自行处理。
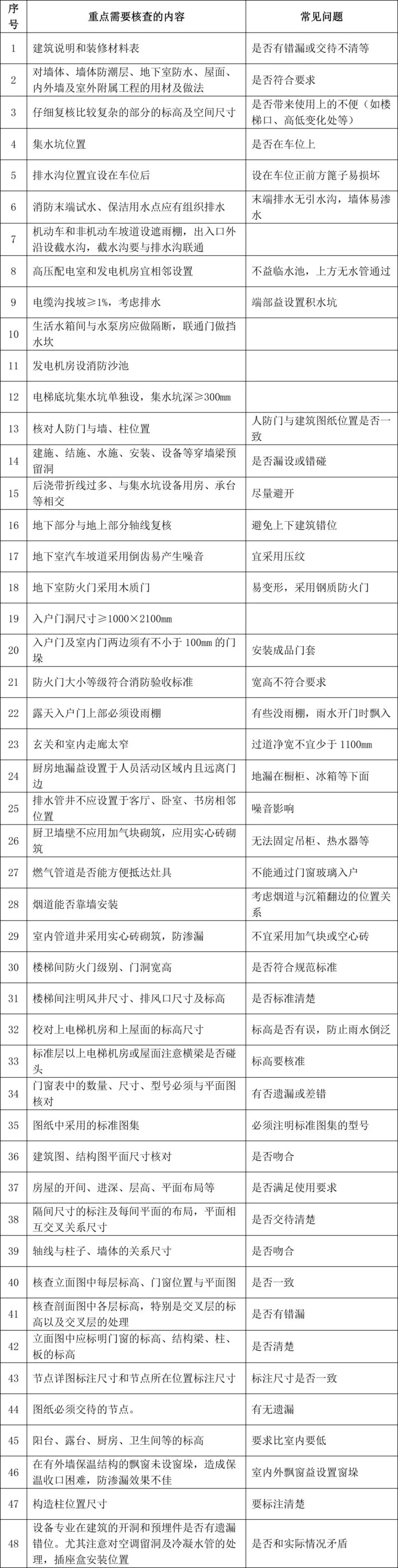
建筑专业

2
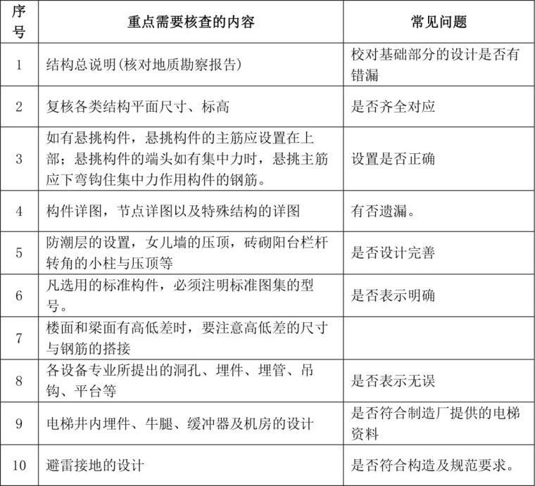
结构专业

3

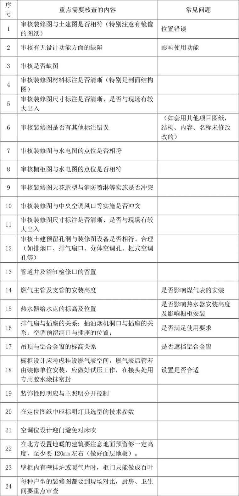
装饰装修
4

给排水专业
5
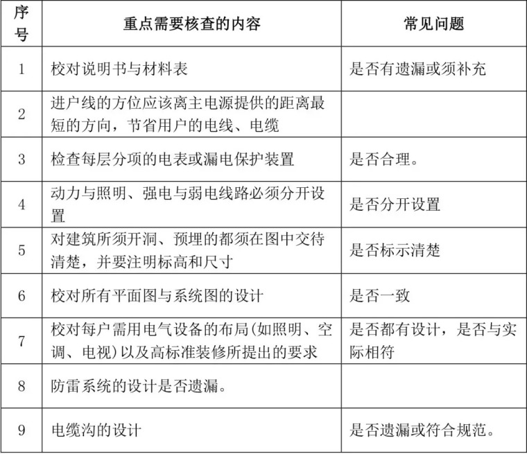
强电专业

6
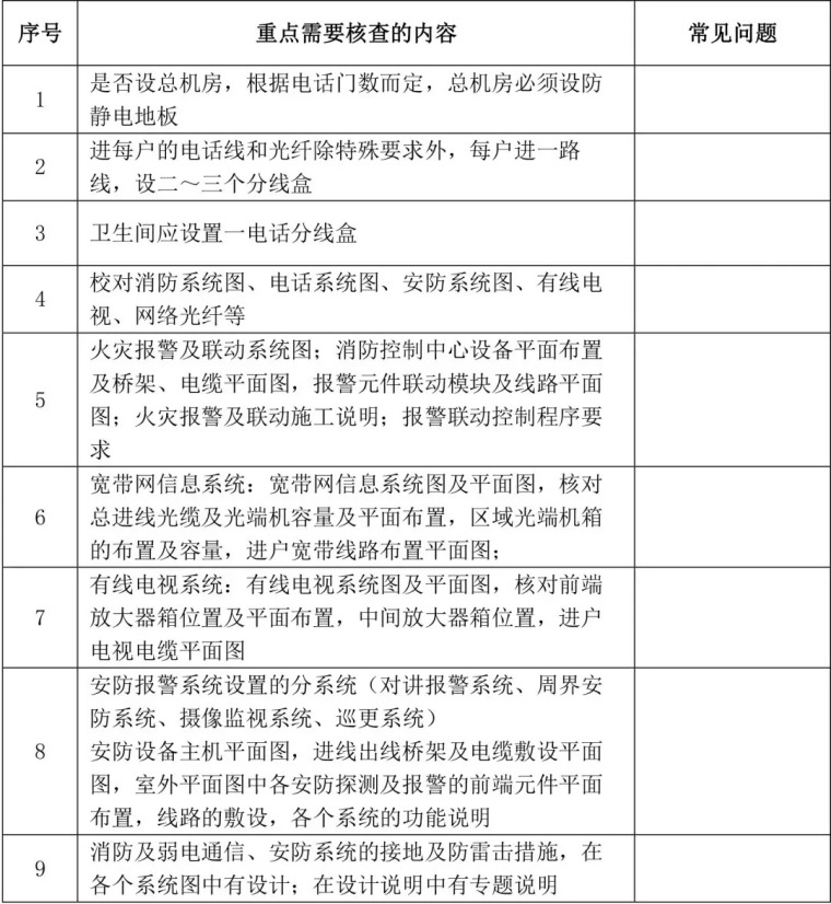
弱电专业

7
园林景观专业

8
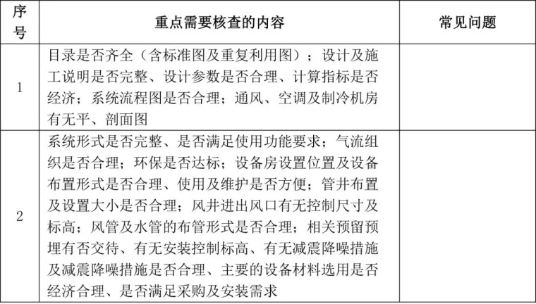
暖通专业

9
燃气专业
