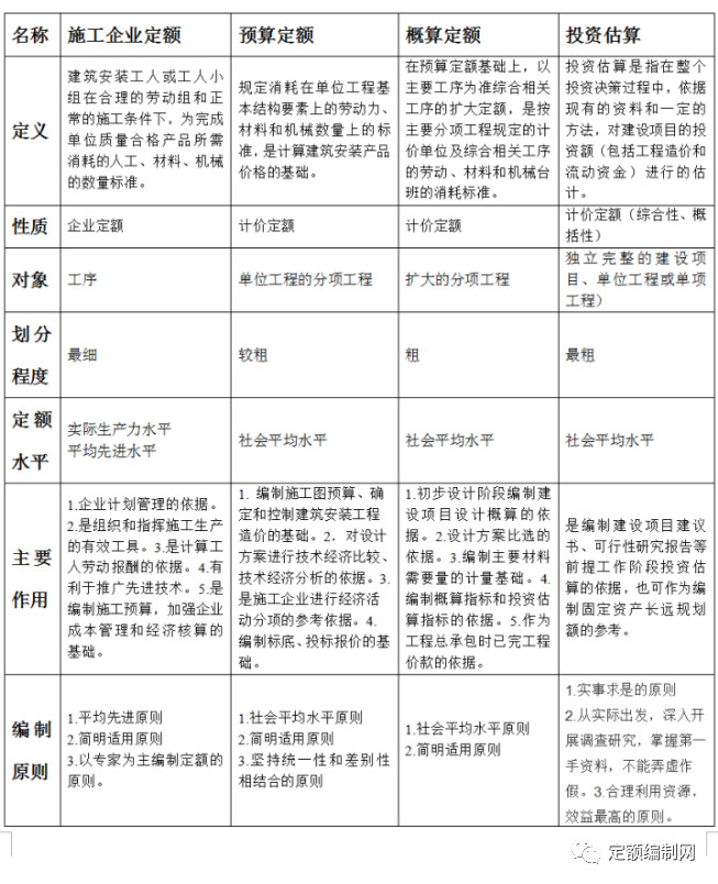
1)施工定额。 这是施工企业(建筑安装企业)组织生产和加强管理在企业内部使用的一种定额。属于企业生产定额。它由劳动定额、机械定额和材料定额3个相对独立的部分组成。为适应组织生产和管理的需要,施工定额的项目划分很细,是工程建设定额中分项最细、定额子目最多的一种定额,也是工程建设定额中的基础性定额。在预算定额的编制过程中,施工定额的劳动、机械、材料消耗的数量标准,是计算预算定额中劳动、机械、材料消耗数量标准的重要依据。
2)预算定额 。这是在编制施工图预算时;计算工程造价和计算工程中劳动、机械台班、材料需要量使用的一种定额。预算定额是一种计价性的定额,在工程建设定额中占有很重要的地位。从编制程序看,预算定额是概算定额的编制基础。
3)概算定额 。这是编制扩大初步设计概算时,计算和确定工程概算造价,计算劳动、机械台班、材料需要量所使用的定额。它的项目划分粗细,与扩大初步设计酌深度相适应。它一般是预算定额的踪合扩大。
4)概算指标 。 是在3阶段设计的初步设计阶段,编制工程概算,计算和确定工程的初步设计概算造价,计算劳动、机械台班、材料需要量时所采用的一种定额。这种定额的设定和初步设计的深度相适应。一般是在概算定额和预算定额的基础上编制的。比概算定额更加综合扩大。概算指标是控制项目投资的有效工具,它所提供的数据也是计划工作的依据和参考。
5)投资估算指标。它是在项目建议书和可行性研究阶段编制投资估算、计算投资需要量时使用的一种定额。它非常概略,往往以独立的单项工程或完整的工程项目为计算对象。它的概略程度与可行性研究阶段相适应。投资估算指标往往根据历史的预、决算资料和价格变动等资料编制,但其编制基础仍然离不开预算定额、概算定额。
施工定额,预算定额,概算定额,估算指标的比较:




工序定额:以施工作业中的工序为对象,完成单位工序产品(事物量)所需消耗的劳动量(工日、工时)数额。它在施工中除了为计算个别工序的用工量外很少采用。工序定额是劳动定额的最基本形式,是组成一切工程定额的基本元素,是制定施工劳动定额的基础资料。在企业内部的劳动管理中,工序定额可作为相应工种技术等级考核的标准之一。