一、钢筋原材料控制
(一)钢筋
1.钢筋应有出厂质量证明书或试验报告单。
2.钢筋进入工地后应进行外观检查,按批量(一般同规格,同炉号为60t,)进行复试并按100%的数量进行见证取样,未经复试或复试不合格的钢筋,不能用于工程。
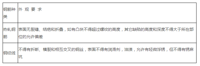
外观检查要求(见表1)
表1

3.建筑用钢筋一般不作化学分析,但如钢筋在加工过程中,发现脆断、焊接性能不良或力学性能显著不正常等现象时,或者无出厂证明,钢种钢号不明时,或者是有焊接要求的进口钢筋时,仍应进行化学成分检验。
4.集中加工的钢筋,应由加工单位出具出厂证明及钢筋出厂合格证或钢筋试验单批件(复印件),但须加盖加工单位印章。
5.对钢筋原材和钢筋的连接均应按规定进行监理见证取样试验保留下记录,以验证承包单位的试验结果;钢筋复试结果应按钢筋种类进行检验。
6.本工程设计要求:
(1)钢筋的抗拉强度实测值与屈服强度实测值的比值不应小于1.25;
(2)钢筋的屈服强度实测值与强度标准值的比值不应大于1.3;
(3)钢筋在最大拉力下的总伸长率实测值不因小于9%
(4)预埋钢筋采用HRB400级钢筋,严禁采用冷加工钢筋;
(5)吊筋应采用HRB400级钢筋制作
(二)焊条及焊剂
1.焊条及焊剂应有出厂合格证,且应与焊接型式,母材种类或设计所要求的品种、规格一致。
2.焊条:HPB300钢筋互焊及与HPB400钢筋焊接用E43型焊条焊接; HRB400级钢筋互焊用 E55型焊条焊接。
3.考虑到钢筋用量大,结构节点钢筋密集,交叉复杂,而设计出图方式比较简化,因而应根据工程情况绘制结点钢筋布置实况图(翻样),或做出节点样板,以合理布置钢筋和安排好穿钢筋顺序,此项工作监理将督促施工单位按要求去做。
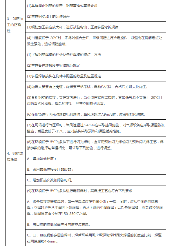
4.监理工程师应检查焊工的焊工考试合格证(每两年复试一次)。在正式焊接前,必须监督焊工在现场条件下进行焊接性能试验,检验合格后方可正式生产。
二、钢筋的锚固
1.混凝土现浇板板底纵向钢筋锚固长度:板底纵向钢筋应伸至梁中线,且不小于10d及100mm。
2.受拉钢筋基本锚固长度Lab、LabE见表2。
表2 受拉钢筋基本锚固长度Lab、LabE

3.受拉钢筋锚固长度La、抗震锚固长度LaE见表3
表3受拉钢筋锚固长度La、抗震锚固长度LaE

表4 受拉钢筋锚固长度修正系数a

注:(1)HPB300钢筋末端应做180弯钩,弯后平直段长度不应小于3d;(2)当锚固钢筋的保护层厚度不大于5d时,锚固钢筋长度范围内应设置横向构造钢筋,其直径不小于d/4(d为锚固钢筋的最大直径);对梁、柱等构件间距不应大于5d,对板、墙等构件间距不应大于10d,且均不应大于100(d为锚固钢筋的最小直径)
三、钢筋的连接
(一)结构设计总说明规定:
钢筋的连接可分为两类:绑扎搭接;机械连接或焊接。轴心受拉及小偏心受拉构件的纵向受力钢筋不得采用绑扎搭接接头,凡纵向钢筋直径d25 mm或梁的跨度大于8m宜采用直螺纹连接,不宜采用绑扎搭接接头且接头性能不低于二级。
(二)钢筋连接接头方法:
1.框架梁、抗震墙暗柱纵筋,以及直径22的钢筋连接均采用机械连接或焊接;
2.其他钢筋可采用绑扎搭接连接;
3.冷轧带肋钢筋的连接严禁采用焊接接头;
(三)纵向受拉钢筋搭接长度(详情见结构设计总说明):
1.纵向受力钢筋机械连接接头宜相互错开,在受力较大处设置机械连接接头时,位于同一接头范围内有接头的钢筋面积不大于钢筋总面积的50%,且相邻接头截面,相隔不得小于35d及500mm(d为受力钢筋的较大直接)。
2.除图中注明外,搭接焊焊缝厚度为0.3d,焊缝宽度0.8d,焊缝长度单面焊为11d,双面焊焊缝6d。
3.同一搭接连接区段的CRB550级钢筋,当搭接接头面积百分率不超过25%时,纵向受拉钢筋绑扎接头的搭接长度不应小于40d(C30),37d(C35)。
4.楼屋面混凝土现浇板板面纵筋在跨中1/3范围内进行搭接。
5. 楼梯踏步板的下部钢筋伸入支座不小于15d,且不小于150mm。
四、钢筋的构造要求
(一)构件截面的最小配筋率
当梁的腹板高度hw450mm时,在梁的两个侧面应沿高度配置纵向构造钢筋,每侧纵向构造钢筋的截面面积不应小于腹板截面面积的0.1%,且其间距不宜大于200mm。
一、二、三级抗震等级的剪力墙的水平和竖向分布钢筋配筋率不应小于0.25%,分布钢筋间距不应大于300 mm,直径不应小于8 mm。
部分框支剪力墙结构的底部加强部位,水平和竖向分布钢筋配筋率不应小于0.3%,钢筋间距不应大于200 mm。
(二)节点构造要求详见设计图纸
(三)钢筋分项工程检验批的划分
根据施工及质量控制和专业验收需要按楼层、施工段、变形缝等进行划分。
五、钢筋工程质量验收标准
受力钢筋的混凝土保护层厚度(即钢筋外边至混凝土表面的距离),应符合设计要求;当设计无具体要求时,不应小于受力钢筋直径,并符合表5的规定。
表5 受力钢筋的混凝土保护层厚度(mm)

注:1.板、墙、壳中分布钢筋的保护层厚度不应小于表1中数值减10mm,且不应小于10mm。2.梁、柱箍筋和构造钢筋的保护层厚度不应小于15mm。3.钢筋位置的允许偏差,钢筋安装位置的允许偏差和检验方法应符合表6的规定。
表6 钢筋安装位置的允许偏差和检验方法

注:1.检查预埋件中心线位置时,应沿纵、横两个方向量测,并取其中的较大值;2.表中梁类、板类构件上部纵向受力钢筋保护层厚度的合格点率应达到90%及以上,且不得有超过表中数值1.5倍的尺寸偏差。
六、钢筋工程监理控制要点
钢筋工程是钢筋混凝土结构中的主要受力材料,它与混凝土材料的结合才能构成坚固的实体,使之应用于安全度要求很严的建筑产品中,如钢筋工程中任一项内容未严格按规范设计要求进行配制和施工,轻则影响使用功能,重则造成建筑物的倒塌。冬期施工的钢筋冷拉,张拉与焊接应符合冬期施工规程中的规定,严格控制负温施工条件及温度界限。
钢筋工程中的焊接一项应特别注意,检查不严容易留下隐患。如焊接长度尺寸不到位,温度不当等均会减低其受力强度,尤其在大跨度预应力结构或是动菏载疲劳作用下均会造成不可估量的破坏。又如钢筋塔接长度及所占截面百分比的规定,钢筋位置等等规定,之所以会在施工场地经常发生质量返工,其主要原因是钢筋工程一般是量很大,各种规定内容较复杂,使实际操作和验收有困难,首先由于复杂种类多,给钢筋翻样带来误差;二则施工量大规格尺寸繁多,使施工容易搞混;三是技术要求多,给质量检查带来困难。再加之施工人员大多对结构性能不甚了解,一般以实物量为最终目标,而质量多于疏忽,极易留下隐患。防止的办法,要熟悉规范,加强施工人员和质检人员的技术培训,从严控制质量,方能排除风险。
附1、钢筋质量预检控制点:

附2、钢筋质量隐蔽控制点:

附3、钢筋质量旁站控制点:

附4、钢筋质量实测抽查控制点:

附5、钢筋质量控制点:



七、钢筋绑扎工程质量通病
(一) 材质检验与保管不符合规定;
1.无出厂合格证或抄件不符要求,或料证不符;
2.无进场复试;
3.批量不清、超批量、漏检;
4.化学成分不合格或加工中发生脆断、焊接性能不良或机械性能显著不正常,未作化学成分检验;
5.机械性能不合格无交代,无加倍复试;
6.进口钢筋有焊接要求者,未按进口热轧变形钢筋若干问题规定,作可焊性检验;
7.运输、储存中钢筋标牌丢失、堆放分类不清。
(二)锈蚀与污染
1.露天堆放、保管不善、严重锈蚀(出麻坑、掉皮)、不鉴定即使用;
2.中途停工,裸露钢筋未加保护;
3.钢筋上沾混凝土及油污不及时清理;浮锈也未清除;
4.油污染钢筋;
(三)代换不当
1.钢筋代换未满足强度要求或裂缝控制;
2.只考虑强度代换,未考虑最小配筋率,最大钢筋间距、强柱弱梁塑性铰要求,不同钢筋等级成型半径不同及可焊性等要求;
3.未通过设计出洽商手续。
(四)加工成型差
1.未统一下料,下料不准;
2.对复杂节点综合空间相交叉的关系放样;
3.尺寸、角度差,不直不顺,弯点不准,弯钩偏短;
4.不同等级钢筋及进口筋,不注意不同弯曲成型半径要求;
5.运输堆放被折、变形未作修正。
(五)不符合图纸或规范构造规定
1.主梁与次梁受力筋上下关系不对(主梁主筋应在下);
2.梁柱相交,受力筋里外关系不对(柱主筋应在外);
3.门窗洞口遗漏加强筋;
4.墙起点筋大于1/2主筋间距,墙端收头不当,(一般宜有U形铁;)
5.钢筋过密,未事先放样,未考虑浇注混凝土的可能性及保证混凝土握裹力的最低要求。
(六)接头错误(注意新旧设计、施工规范的差别)
1.接头绑、焊型式采用不当;
2.搭接长度不足;
3.错开接头的百分比不符合规范;
4.接头位置不当,未避开受力较大处或接头末端距弯点未大于10d。
5.梁柱筋搭接接头处箍筋未加密(受力接头箍筋距应≮5d,受压≮10d)。
(七)锚固错误
1.锚固长度不足;2.锚固形式不对。
(八)不符合抗震规定
1.框架柱加密范围:柱两端高度范围,选下述三者中最大的:矩形截面尺寸或圆柱截面直径,柱净高的1/6,500mm三者中的最大范围内,在底层刚性地坪上、下各500mm范围内,在柱净高与截面长边尺寸之比小于4的柱全高范围内,在框架角柱全高范围内;2.加密区箍筋间距及直径不符合抗震要求;3.框架梁端加密箍筋不足,一级抗震(8度以上)在梁端2倍梁高范围内,二~四级抗震在梁端1.5倍梁高范围,且不应小于500mm范围内。第一个箍筋应设置在距离节点边缘50mm以内;4.框架、梁柱箍筋直径小于抗震规定;5.箍筋未作135弯钩,钩头直段长度不足(柱应10d,梁应6d);条件无法满足时未按10d焊接;6.框架梁柱锚筋长度不足;
(九)绑扎错误
1.主筋未绑到位(四角主筋不贴箍筋角,中间主筋不贴箍筋);
2.主筋位置放反(受拉受压颠倒,特别注意悬挑梁板);
3.不设定位箍筋,主筋跑位严重;
4.板筋绑扎,绑扣不符规范,缺扣、松扣;
5.接头未绑三道扣;
6.弯点位置不准;
7.箍筋不垂直主筋,箍筋间距不匀,绑扎不牢,不贴主筋;
8.矫正主筋不按1:6坡度,而硬弯或呈豆芽型;
9.柱主筋的弯钩和板主筋弯钩朝向不对;
10.箍筋接头不错开。
(十)保护层不符要求
1.无垫块或垫块厚度不符规定(特别是主筋无垫块);
2.双层网楼板筋,上筋支撑不足,钢筋被踩下;
3.悬挑梁板,负筋被踩下;
4.墙内双层网片间距缺顶撑定距措施,顶撑端头不采取防腐措施。
八、钢筋焊接质量通病
(一)有焊接要求的钢筋未做焊接试验
1.进口钢筋未做化学分析及可焊性检验;2.国产和进口钢筋混焊未先试验;3.钢筋焊前,未根据施工条件试焊。4.焊工无上岗证,或焊工不符施焊条件。5.未按规范规定在现场截取试件试验,对装配式结构节点未按现场安装条件制作模拟试件。
(二)焊条不符要求
1.无出厂合格证;2.焊条不符钢筋等级要求;3.未按焊条要求烘烤并作烘烤记录;4.使用受潮酸性焊条不烘烤;5.烘烤时间、次数、温度不符要求。
(三)焊接质量不符要求
1. 强度试验不合格;2.试验脆断数超规定;3.断口位置不符要求;4.外观不合格:裂纹咬肉、弧坑、缺肉、夹渣、气孔、错位(应≯0.01d,且应≯2mm)、弯折(角度应≯4或7/100);5.焊后不除药皮;6.帮条焊顶头未留空隙;7.对焊、气压焊接头,焊头不匀,压焊过大,过热或熔焊不足;8.点焊筋互溶,深度过浅或过深、或脱焊。
(四)焊接不按规定
1.焊接钢筋清理不好,未认真选择好参数(应作工艺试验);2.对接焊头的端头不垂直、不平整;3.焊接接头错开百分比不对,距弯点不对(应10d);
九、内业资料
监理应整理的主要内业资料如下:
1、钢筋及连接接头见证试验报告;
2、钢筋原材料检验批验收记录;
3、钢筋加工检验批质量验收记录;
4、钢筋连接检验批质量验收记录;
5钢筋安装检验批质量验收记录;
6、钢筋隐蔽工程检查验收记录;
7、钢筋分项工程质量验收记录
十、安全生产施工措施
1 一般规定
1.1 作业前必须检查机械设备、作业环境、照明设施等,并试运行符合安全要求。作业人员必须经安全培训考试合格,上岗作业。
1.2 脚手架上不得集中码放钢筋,应随使用随运送。
1.3 操作人员必须熟悉钢筋机械的构造性能和用途。并应按照清洁、调整、紧固、防腐、润滑的要求,维修保养机械。
1.4 机械运行中停电时,应立即切断电源。收工时应按顺序停机,拉闸,销好闸箱门,清理作业场所。电路故障必须由专业电工排除,严禁非电工接、拆、修电气设备。
1.5 操作人员作业时必须扎紧袖口,理好衣角,扣好衣扣,严禁戴手套。女工应戴工作帽,将发挽入帽内不得外露。
1.6 机械明齿轮、皮带轮等高速运转部分,必须安装防护罩或防护板。
1.7 电动机械的电闸箱必须按规定安装漏电保护器,并应灵敏有效。
1.8 工作完毕后,应用工具将铁屑、钢筋头清除,严禁用手擦抹或嘴吹。切好的钢材、半成品必须按规格码放整齐。
2 钢筋绑扎安装
2.1 在高处(2m或2m以上)、深坑绑扎钢筋和安装钢筋骨架,必须搭投脚手架或操作平台,临边应搭设防护栏杆。
2.2 绑扎立柱和墙体钢筋时,不得站在钢筋骨架上或攀登骨架上下。
2.3 绑扎在建施工工程的圈梁、挑梁、挑据、外墙和边柱等钢筋时,应站在脚手架或操作平台上作业。无脚手架必须搭设水平安全网。悬空大梁钢筋的绑扎,必须站在满铺脚手板或操作平台上操作。
2.4 绑扎基础钢筋,应设钢筋支架或马凳,深基础或夜间施工应使用低压照明灯具。
2.5 钢筋骨架安装,下方严禁站人,必须待骨架降落至楼、地面lm以内方准靠近,就位支撑好,方可摘钩。
2.6 绑扎和安装钢筋,不得将工具、箍筋或短钢筋随意放在脚手架或模板上。
2.7 在高处楼层上拉钢筋或钢筋调向时,必须事先观察运行上方或周围附近是否有高压线,严防碰触。
3 钢筋机械
3.1 使用钢筋除锈机应遵守以下规定:
1.检查钢丝刷的固定螺栓有无松动,传动部分润滑和封闭式防护罩及排尘设备等完好情况。
2.操作人员必须束紧袖口,戴防尘口罩、手套和防护眼镜。
3.严禁将弯钩成型的钢筋上机除锈。弯度过大的钢筋宜在基本调直后除锈。
4.操作时应将钢筋放平,手握紧,侧身送料,严禁在除锈机正面站人。整根长钢筋除锈应由两人配合操作,互相呼应。
3.2 使用钢筋调直机应遵守以下规定:
1. 调直机安装必须平稳,料架料槽应平直,对准导向筒、调直筒和下刀切孔的中心线。电机必须设可靠接零保护。
2. 按调直钢筋的直径,选用调直块及速度。调直短于2m或直径大于9mm的钢筋应低速进行。
3. 在调直块未固定,防护罩未盖好前不得穿入钢筋。作业中严禁打开防护罩及调整间隙。严禁戴手套操作。
4. 喂料前应将不直的料头切去,导向筒前应装一根1m长的钢管,钢筋必须先通过钢管再送入调直机前端的导孔内。当钢筋穿入后,手与压辊必须保持一定距离。
5. 机械上不准搁置工具、物件,避免振动落入机体。
6. 圆盘钢筋放入放圈架上要平稳,乱丝或钢筋脱架时,必须停机处理。
7. 已调直的钢筋,必须按规格、根数分成小捆,散乱钢筋应随时清理堆放整齐。
3.3 使用钢筋切断机应遵守以下规定:
1. 操作前必须检查切断机刀口,确定安装正确,刀片无裂纹,刀架螺栓紧固,防护罩牢靠,然后手扳动皮带轮检查齿轮啮合间隙,调整刀刃间隙,空运转正常后再进行操作。
2. 钢筋切断应在调直后进行,断料时要握紧钢筋。多根钢筋一次切断时,总截面积应在规定范围内。
3. 切断钢筋,手与刀口的距离不得少于15cm。断短料手握端小于40cm时,应用套管或夹具将钢筋短头压住或夹住,严禁用手直接送料。
4. 机械运转中严禁用手直接清除刀口附近的断头和杂物。在钢筋摆动范围内和刀口附近,非操作人员不得停留。
5. 发现机械运转异常、刀片歪斜等,应立即停机检修。
3.4 使用钢筋弯曲机应遵守以下规定:
1. 工作台和弯曲工作盘台应保持水平,操作前应检查芯轴、成型轴、挡铁轴、可变挡架有无裂纹或损坏,防护罩牢固可靠,经空运转确认正常后,方可作业。
2. 操作时要熟悉倒顺开关控制工作盘旋转的方向,钢筋放置要和挡架、工作盘旋转方向相配合,不得放反。
3. 改变工作盘旋转方向时必须在停机后进行,即从正转一停一反转,不得直接从正转一反转或从反转一正转。
4. 弯曲机运转中严禁更换芯轴、成型轴和变换角度及调速,严禁在运转时加油或清扫。
5. 弯曲钢筋时,严禁超过该机对钢筋直径、根数及机械转速的规定。
6. 严禁在弯曲钢筋的作业半径内和机身不设固定销的一侧站人。弯曲好的钢筋应堆放整齐,弯钩不得朝上。
3.5 钢筋冷拉应遵守以下规定:
1. 根据冷拉钢筋的直径选择卷扬帆。卷扬机出绳应经封闭式导向滑轮和被拉钢筋方向成直角。卷扬机的位置必须使操作人员能见到全部冷拉场地,距冷拉中线不得少于5m。
2.冷拉场地两端地锚以外应设置警戒区,装设防护挡板及警告标志,严禁非生产人员在冷拉线两端停留,跨越触动冷拉钢筋。操作人员作业时必须离开冷拉钢筋2m以外。
3. 用配重控制的设备必须与滑轮匹配,并有指示起落的记号或设专人指挥。配重框提起的高度应限制在离地面300mm以内。配重架四周应设栏杆及警告标志。
4. 作业前应检查冷拉夹具夹齿是否完好,滑轮、拖拉小跑车应润滑灵活,拉钩、地锚及防护装置应齐全牢靠。确认后方可操作。
5. 每班冷拉完毕,必须将钢筋整理平直,不得相互乱压和单头挑出,未拉盘筋的引头应盘住,机具拉力部分均应放松。
6. 导向滑轮不得使用开口滑轮。维修或停机,必须切断电源,锁好箱门。
3.6 使用对焊机应遵守下列规定:
1. 对焊机应有可靠的接零保护。多台对焊机并列安装时,间距不得小于3m,并应接在不同的相线上,有各自的控制开关
2. 作业前应进行检查,对焊机的压力机构应灵活,夹具必须牢固,气、液压系统应无泄漏,正常后方可施焊。
3. 焊接前应根据所焊钢筋截面调整二次电压,不得焊接超过对焊机规定直径的钢筋。
4. 应定期磨光断路器上的接触点、电极,定期紧固二次电路全部连接螺栓。冷却水温度不得超过40℃。
5. 焊接较长钢筋时应设置托架,焊接时必须防止火花烫伤其他人员。在现场焊接竖向柱钢筋时,焊接后应确保焊接牢固后再松开卡具,进行下道工序。
3.7 使用点焊机应遵守下列规定:
1. 作业前必须清除上、下两电极的油污。通电后,检查机体外壳应无漏油。
2. 启动前应首先接通控制线路的转向开关调整极数,然后接通水源、气源,最后接通电源。电极触头应保持光洁,漏电应立即更换。
3. 作业时气路、水冷系统应畅通。气体保持干燥。排水温度不得超过40℃。
4. 严禁加大引燃电路中的熔断器。当负载过小使引燃管内不能发生电弧时,不得闭合控制箱的引燃电路。
5. 控制箱如长期停用,每月应通电加热30min,如更换闸流管亦要预热30min,正常工作的控制箱的预热时间不得少于5mm。