超高层商业建筑造价管理的特点与难点
超高层商业建筑往往都具备建筑高度高、单体规模大、造型独特、业态复杂、施工周期长、施工技术超常规等特点。因此,采用传统的造价管理方法很难全面对其投资费用进行有效管控。
由于几乎没有近似项目可参考,在初始决策与前期设计阶段,超高层项目总体与各子项工程价格的计算与目标成本的确定,总是充斥着各种困难与不确定性,造成与之关系密切的各项技术经济方案比选优化工作难以顺利展开,庞大的建筑规模和高度复杂的功能需求也使建设单位很难在这一时期对整个项目各业态的分布及功能需求做出全面深入的考察和决策。据有关资料统计,在项目建设各阶段中,投资决策阶段影响工程造价的程度最高,达到70%~90%,所以前期阶段工程总投资计算的失准和需求定位决策的偏差可能使整个项目后续造价工作处于非常被动的状态,甚至最终引发三超现象而使工程投资方蒙受重大经济损失。
除此以外,超高层建筑项目从决策到实施都有大量设计、施工、管理、采购单位参与其中,由此产生数以千计的合同并形成相互衔接、彼此影响的繁杂履约界面,超长的施工周期又会使合同履行双方所承受的政策与市场风险进一步加大。如果在合约策划和招投标阶段不对合同类型、履约界面、技术要求、商务条款进行全面梳理和深度评估,则在项目施工过程中就会出现大量工程变更、现场签证甚至高额索赔,为整个项目投资管控埋下巨大隐患。
由此可见,如何借助各种技术经济管理手段在项目前、中期阶段最大限度落实工程建设需求,准确合理的计算项目总体与分项工程造价,寻找费用优化的重点专业及主要方向,周密策划并深度评估各类咨询与工程服务合同,是超高层商业建筑工程造价管理工作的关键所在。
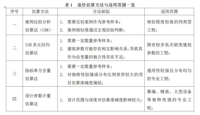
超高层商业建筑工程造价的确定方法
超高层建筑的特殊性决定了在项目初始阶段的实际工作场景中,很难通过单一或常规方式对工程造价进行较为准确的预测。我们只能基于对有限技术经济资料的理解与分析,先将综合的建筑系统分解为若干相对简单和独立的子系统,再根据各子系统的属性与特点分别采用与之相适应的方法(表1)进行估算后再汇总的方式来确定建设项目总体工程造价。

(一)与建筑超高属性关联度较低的工程费用估算
通过对超高建筑综合系统的分解与归类整理可以发现,部分建筑子系统与超高层建筑的超高属性关联程度较低,如基坑支护与降水、总平、景观、精装、人防、保温、防水、砌筑、抹灰、排管、布线等工程等均不会因为建筑超高而出现造价的特异性(超高降效纳入措施项目中进行考虑)。这意味着此类系统可以通过以往累积的非超高层项目造价指标结合拟建工程初步或详细地勘资料、项目开发总进度计划表、方案或初步设计图纸(含业态功能定位与设计参数表)等资料对其费用进行详细测算并取得准确度较高的造价预估值。
(二)与建筑超高属性关联度较高的工程费用估算
结构、幕墙、大型设备、施工措施则是超高层项目工程费用估算中真正的难点。显而易见,超高层项目的结构形式、立面造型、设备选型、施工措施都与常规项目存在重大区别,这些差异主要包括:
1)结构主体采用的混凝土强度等级(标号)超高;2)结构主体混凝土构件截面尺寸超大、超厚;3)钢筋配置数量超密,截面配筋率与配箍率超大;4)结构主体采用高建钢等特殊钢材;5)建筑外立面造型独特;6)为实现超高垂直运输而采用的超高速电梯;7)超高建筑施工所必须采取的特殊工艺措施;
结构、幕墙、大型设备、措施四个子系统是受建筑超高影响较大的专业工程,同时也是占建筑安装工程费用比例最大的部分,对它们进行准确的费用测算,是合理确定超高层建筑工程造价的重要基础。
(1)结构工程费用估算
通过对国内已建或在建的超高层建筑进行对比可以发现,劲性钢结构混凝土核心筒+外框筒巨柱+伸臂钢桁架层+带型钢桁架+钢结构塔冠是最为主要的结构形式。同时在抗震设防等级相同,基本风压荷载设计值相近的情况下,各超高层建筑劲性钢结构(钢筋)混凝土构件的体积含钢量基本处于较为稳定的数值浮动区间。所以,可以根据初步设计图纸,通过广联达软件建模匡算混凝土与模板工程量,再据此推算出相应的钢结构(钢筋)工程量,最终确定结构工程总费用。
为了确保最终估算的合理性,可采用ISM多元线性回归分析法对测算结果进行校核。这里需要注意的是,在使用回归分析法时我们应该尽量根据建筑设计参数层级选择影响因子权重大且彼此之间无明显制约关系的独立性参数(图1),以确保因变量的准确性不会因为自变量之间存在高度线性相关导致最终检验值出现较大误差。

(2)幕墙工程费用估算
在项目前期设计阶段BIM可视化建筑模型尚未搭建完成的情况下,针对由二维平面单元式幕墙组成的异形外立面,我们可以采用设计给定坐标点位参数(图2)的方式,借助Excel软件对其幕墙面积进行准确计算,其误差率可以控制在2%以内。而由三维曲面单元式幕墙组成并具备平滑过渡特征的异形外立面,则采用楼层平均断面法对其幕墙工程量进行匡算。两种估算结果均可以借助方案设计阶段SketchUp草图模型的表皮材质数量统计功能进行校核。

(3)设备工程费用估算
超高层建筑与普通项目在大型设备工程方面差异性较大的部分主要是超高速电梯。在项目的前期设计阶段,设计单位已经可以提出较详细的电梯技术参数配置表,在结合建设单位使用需求的基础上,通过市场询价可以准确的对其费用进行预估。
(4)措施工程费用估算
由于各类超高层项目在工程界面、承包范围、管理形态、合同模式、计价方法、清单类型、费用归类等方面都存在较大差异(表2),导致各项目之间措施费用的内涵不尽相同,加上超高层建筑数量稀少,没有大量历史统计数据可供分析利用。而政府所颁布建设工程定额又不适用于200米以上建筑工程项目措施费用的计价,使超高层项目措施费用测算难的问题变的更加突出。

除此以外,超高层建筑项目所采用的部分特有技术措施,也会因为工程项目的建造特点与所处环境不同而产生较大区别。例如,超高层项目广泛采用的智能顶升钢平台模架系统,它需要根据核心筒平面布局与竖向筒壁收缩规律进行定制。而动臂式起重塔机、施工电梯、超高混凝土泵等大型垂直运输设备也会随建筑高度变化和生产技术进步等原因在选型与配置上出现诸多差异(表3)。这些因素也从客观上导致了超高层建筑措施费用在总体上没有明显的规律性可循。

超高层商业建筑工程造价的优化建议
超高层建筑设计相较一般工程设计而言具备难度大、专业多、范围广等特点,所以对后续造价的影响程度可能更为明显。以钢结构、幕墙、精装修为重点进行设计优化,可以取得很好的费用节约效果,从而为总体费用的控制工作创造有利的条件。
(1)钢结构工程造价优化要点
超高层钢结构费用占比大,是超高层项目工程投资费用优化的重中之重,其主要优化方向包括钢构件类型、尺寸、连接方式、防火涂料四个方面。其中:
A)钢构件类型对焊接、安装费用有较大影响,例如根据建筑部位适当选择轧制型钢与焊接型钢,可在保证工程施工质量的前提下有效降低构件安装费用;
B)钢构件尺寸与构件重量联系较为紧密,适当分割钢构件尺寸并控制大型综合铸钢件的数量则有利于降低构件安装与吊装费用;
C)钢构件的连接方式可影响到高强螺栓的使用数量、焊接数量以及构件安装难度,根据建筑部位优化连接方式可有效降低钢结构安装费用;
D)钢结构防火涂料应根据其所处位置、重要性程度、是否外露可视等因素适当优化选择使用高级、普通、厚型、薄型防火涂料,也可以有效降低钢结构工程价格。
(2)外立面工程造价优化要点
超高层的外立面装饰由于工程量巨大,同时兼具保温、隔热、防水、装饰等多种使用与装饰功能,所以它即是超高层建筑设计效果与施工质量的重点关注对象,也是工程造价控制的关键点。其主要优化方向包括外立面类型、尺寸、表面处置工艺、配比等方面,其中:
A)根据建筑设计意图及使用需求对外立面装饰材料的类型及其配比进行优化。如在同样采用玻璃幕墙的情况下,在超高层建筑的入口与低区部位,优先选择框架式玻璃幕墙有利于降低工程造价。金属或石材幕墙则应根据建筑呈现效果及功能分区进行优化,如涉及酒店、会议中心、展览中心、音乐厅入口和大堂等有较高装饰需求的区域和其他重要性稍次的区域应分区进行优化;
B)外立面材料的尺寸直接影响安装与吊装难度,在不影响建筑视觉效果的情况下适当分隔外立面装饰材料尺寸是降低工程造价的有效方法;
C)幕墙龙骨则可根据其所处位置、是否可视、有无装饰要求等因素分别选择阳极氧化、粉末喷涂、氟碳喷漆等不同的金属表面处置工艺来降低幕墙工程费用。
(3)精装修工程造价优化要点
超高层建筑往往集办公、会议、展览、酒店、零售等多重业态与使用功能于一体。所以,在项目前期立项与初步设计阶段就应深入研究并明确各功能业态的配比及各业态内部的使用需求和营造档次。在前期阶段借助各专业顾问的意见并结合建设单位自身对项目的定位与需求,最大限度明确室内区域的布局、功能、定位、风格、标准,既是前期费用优化的重点,也是减少后期工程变更的重要前置工作之一。