规范网
更新
建筑施工中九大专业在图纸会审中有哪些注意事项
1、建筑专业
2、结构专业
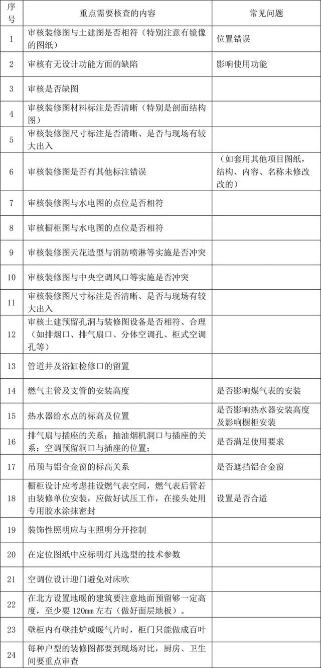
3、装饰装修
4、给排水专业
5、强电专业
6、弱电专业
7、园林景观专业
8、暖通专业
9、燃气专业
建筑施工,图纸会审
展开剩余
%
加入收藏
上一篇:
9大专业、134个图纸核查要点汇总!
图纸会审前总能找出10多个问题
:下一篇
相关推荐
这30条要点被誉为建筑施工黄金法则!
设计交底及图纸会审的内容及流程
干货!!建筑施工重点知识问答汇总
装配式建筑施工管控的要点
关于建筑施工机械安全管理的答疑