1风机电路概述
小分体机室内风机目前用的是 PG 调速塑封电机,为单向异步电容运转电动机。为了满足空调正常的运转,达到制冷、制热能力的平衡,所以必须保证室内风机的转速满足系统的要求,并保持转速的稳定。

为达到以上目的,可采用可控硅调压调速的方法来调节风机的转速。
为了保证所调电压满足转速要求,则必须检出电源的零点和测出风机的转速。
故在实际电路中:
1、使用了过零检测电路来检出电源的零点;
2、使用风机转速检测电路来检测转速;
再通过调节可控硅导通角来使风机转速达到系统要求。
2过零检测电路
过零检测电路的作用就是为了风机的驱动脉冲提供一个开始的信号。
1、过零检测工作原理简介
电网交流电源经变压器降压后,先经过整流,在 DC 这个形成脉动直流波形,DC 点波形如下图:

当 C 点电压大于 0.7V 时,三极管导通,在三极管集电极形成低电平;
当电压再次降到低于 0.7V时,三极管截止,三极管集电极通过上拉电阻,形成高电平。

这样通过三极管的反复导通、截止,在芯片的过零引脚上就会形成 100Hz 脉冲波形,芯片通过判断,检测电压的零点。
3风速检测电路
PG 电机的内部内置了一个或者多个位置传感器(PG 电机的型号不一样,它内置了位置传感器个数也不一样我们这里以 3 个为例介绍);
当 PG 电机转动一周时,电机的反馈端就会输出三个脉冲,MCU就通过一定时间内检测到的脉冲数量来计算出电机当前的转速,再用这个转速与目标转速来比较,就可以决定下次驱动脉冲高电平开始的时间,使转速逐渐接近目标转速。
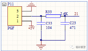
电路图如:

+5V 电源提供给电机内置风速检测电路使用,风机内置风速检测电路输出波形通过 R33 这个限流电阻后,通过 C33、C23 这个 2 个瓷片电容滤波,芯片通过对输入脉冲方波频率的检测,来判断风机的转速。
1、转速低于目标转速,则加大可控硅导通角,提高风机电压的有效值,使风机转速增大;
2、转速高于目标转速,则减小可控硅导通角,降低风机电压的有效值,使风机转速变低。
4风速检测电路
1、电路作用:
控制室内风机风速,实现风速档调节;
2、故障现象:
风速不受控制或者风机不转
3、元器件名称:

1)、滤波稳压电路:
电阻R101,限流分压作用;二极管V108,整流作用;极性电容C106,滤波作用;V109稳压二极管起稳压作用。
2)、触发电路:
电阻R105、R104、R109起限流分压作用;光电耦合器E101起信号传递作用。
3)、主电路:
双向晶闸关V110,控制开关作用;电机M,带动室内风扇运转;电阻R102与电容C105,构成阻容保护电路,保护双向晶闸管又称双向可控硅,V110不受损坏;电容C104,风机分相启动;电感L101,滤波作用。
4、控制原理分析:
1)、220V工频电压经过半波整流、滤波及稳压之后,得到12V 直流,供触发电路用
2)、单片机将过零信号发送至光电耦合器中,通过光耦合,在18点产生过零触发信号供给双向晶闸管,使之受控导通。
3)、一旦双向晶闸管导通,则220V工频电源通过电机,电机运转带动风扇吹风。
4)、单片机根据遥控指令发出占空比不同的脉冲信号,就可以控制双向晶闸管导通与关闭的时间比例不同,因而通过电机的电压有效值也不同,从而得到高、中、弱、微四种风速。