一、冷却塔工作基本原理:
干燥(低焓值)的空气经过风机的抽动后,自进风网处进入冷却塔内;饱和蒸汽分压力大的高温水分子向压力低的空气流动,湿热(高焓值)的水洒入塔内。当水滴和空气接触时,一方面由于空气与不的直接传热,另一方面由于水蒸汽表面和空气之间存在压力差,在压力的作用下产生蒸发现象,将水中的热量带走即蒸发传热,从而达到降温之目的。
二、冷却塔的工作过程:
以圆形逆流式冷却塔的工作过程为例:
热水自主机房通过水泵以一定的压力经过管道、横喉、曲喉、中心喉将循环水压至冷却塔的播水系统内,通过播水管上的小孔将水均匀地播洒在填料上面;干燥的低焓值的空气在风机的作用下由底部入风网进入塔内,热水流经填料表面时形成水膜和空气进行热交换,高湿度高焓值的热风从顶部抽出,冷却水滴入底盆内,经出水管流入主机。
一般情况下,进入塔内的空气、是干燥低湿球温度的空气,水和空气之间明显存在着水分子的浓度差和动能压力差,当风机运行时,在塔内静压的作用下,水分子不断地向空气中蒸发,成为水蒸气分子,剩余的水分子的平均动能便会降低,从而使循环水的温度下降。
从以上分析可以看出,只要水分子能不断地向空气中蒸发,水温就会降低。但是,水向空气中的蒸发不会无休止地进行下去。
当与水接触的空气不饱和时,水分子不断地向空气中蒸发,但当水气接触面上的空气达到饱和时,水分子就蒸发不出去,而是处于一种动平衡状态。蒸发出去的水分子数量等于从空气中返回到水中的水分子的数量,水温保持不变。由此可以看出,与水接触的空气越干燥,蒸发就越容易进行,水温就容易降低。
三、冷却塔分类:

四、冷却塔组成:
1、淋水填料:
将需要冷却的水(热水)多次溅洒成水滴或形成水膜,以增加水和空气的接触面积和时间,促进水和空气的热交换。水的冷却过程主要在淋水填料中进行。
2、配水系统:
将热水均匀分布到整个淋水填料上,热水分布均匀与否,对冷却效果影响很大。如水量分配不均匀,不仅直接降低冷却效果,也会造成部分冷却水滴飞溅而飘逸到塔外。
3、通风设备:
在机械通风冷却塔中利用通风机产生预计的空气流量,以保证要求的冷却效果。
4、空气分配装置:
利用进风口、百叶窗和导风板等装置,引导空气均匀分布于冷却塔整个截面上。
5、通风筒:
通风筒的作用是创造良好的空气动力条件,减少通风阻力,并将排出冷却塔的湿热空气送往高空减少湿热空气回流。
机械通风冷却塔的通风筒又称风筒。风筒式自然通风冷却塔的通风筒起通风和将湿热空气送往高空的作用。
6、除水器:
将排出湿热空气中所携带的水滴与空气分离,减少逸出水量损失和对周围环境的影响。
7、塔体:
冷却塔的外部围护结构,机械通风冷却塔和风筒式自然通风冷却塔的塔体是封闭的,起到支撑、维护和组织合适气流的功能;开放式冷却塔的塔体沿塔高做成开敞的,以便自然风进入塔体。
8、集水池:
设于冷却塔下部,汇集淋水填料落下的冷却水,有时集水池还具有一定的储备容积,起调节流量作用。
9、输水系统:
进水管将热水送到配水系统,进水管上设置阀门,以调节冷却塔的进水量,出水管将冷却后的水送往用水设备或循环水泵。在集水池还装设补充水管、排污管、溢流管、放空管等,必要时还可在多台冷却塔之间设连通管。
10、其它设施:
包括检修门、检修梯、走道、照明、电气控制、避雷装置以及必要时设置的飞行障碍标志等,有时为了测试需要还设置冷却塔测试部件。
上述各种部件的不同组合,构成各种形式和用途的冷却塔:开放点滴式冷却塔、风筒式自然通风冷却塔、抽风(或鼓风)逆流式冷却塔、抽风横流式冷却塔等。
五、冷却塔的适用范围:
工业生产或制冷工艺过程中产生的废热,一般要用冷却水来导走。冷却塔的作用是将挟带废热的冷却水在塔内与空气进行热交换,使废热传输给空气并散入大气中。
例如:火电厂内,锅炉将水加热成高温高压蒸汽,推动汽轮机做功使发电机发电,经汽轮机作功后的废汽排入冷凝器(公众号:机电人脉),与冷却水进行热交换凝结成水,再用水泵打回锅炉循环使用。这一过程中乏汽的废热传给了冷却水,使水温度升高,挟带废热的冷却水,在冷却塔中将热量传递给空气,从风筒处排入大气环境中。
冷却塔应用范围:主要应用于空调冷却系统、冷冻系列、注塑、制革、发泡、发电、汽轮机、铝型材加工、空压机、工业水冷却等领域,应用最多的为空调冷却、冷冻、塑胶化工行业。
六、冷却塔的安装参考:
(一)环境选择:
1、应避免装于防水通道、易反射音量的高墙,应装于屋顶或空气流通的地方。
2、两台或以上冷却塔并用时,应注意塔身间距。
3、不应安装在四面有外墙或密不透风的地方,并应注意塔身与外墙间距。
4、应避免安装有煤烟及灰尘较多的地方,防上面堵塞胶片。
5、应远离厨房及锅炉房等到较热的地方。
(二)安装要点:
1、基础应水平不能倾斜,冷却塔中心线垂直于水平面,否则影响布水及电机工作。
2、对于175t以上的冷却出入水管应调协支座。
3、当两台或以上采用水泵时,应加一平衡水管。
4、循环出入水接驳,宜用避震喉连接。
5、冷却塔风机叶片应与塔壁间隙一致。
6、电机及减速器要定期检察,减速器应检查油位。
(三)启动检查:
1、所有螺丝是否紧,塔内是否有杂物。
2、风扇及淋水系统转动是否顺畅。
3、 检查电源与马达电压是否一致。
4、皮带组合安装是否正确。
5、开启补水阀将水盆及水管完全注满,水位低于满水喉25mm。
6、起动时,先于水泵、后开风机,检查风向、及风量,及时调整直至达到要求为止。
7、停止时,先停风机后停水泵。
(四)运行检查:
1、保持水塔内清洁,定期做水质处理。
2、运行约60h后,须重新检查皮带拉力确保正常。
3、齿轮减速箱油位及运行150h后须更换润滑油。
七、冷却塔选型的依据:
通常选用冷却塔是根据其制冷量而定,空调制冷系统冷却塔的循环水量,由制冷机的制冷能力、冷却水进出口水温差而定,通常所指的进出口水温差是指标准工况下设计的。即进水温度为37℃ 、出水温度为32℃、湿球温度为28℃。
当冷却塔所在地区湿球温度不是标准工况,进出水温也变化时,其逼近度(逼近度为出水温度与湿球温度之差)也将变化。如在北京地区,湿球温度为26.4℃、进水温度为35℃、出水温度为29.5℃,其逼近度为3℃。
逼近度直接影响冷却塔的制冷量,逼近度越小,其冷却能力越小;反之,逼近度越大,其冷却能力越大。标准型一百水吨冷却塔在逼近度为4℃时;可冷却水一百吨,在逼近度为3℃时,只可冷却水量八十五吨,而要冷却一百吨水量时,冷却塔必须选择标准型一百二十五吨冷却塔。
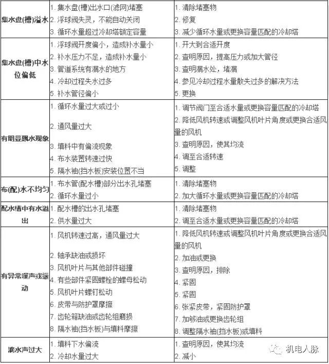
八、冷却塔常见问题和故障的分析与解决方法:


九、冷却塔的正确操作方法:
冷却塔虽然是空调制冷系统中的附属设备,但它却担负着散发整个系统所吸收的总热量的重要任务。因此,对冷却塔的操作正确与否,直接关系到整个空调系统的制冷效果和节能。由于以上谈到的冷却塔的误操作比较普遍,并且从开机到关机的整个过程都存在,所以其危害极大,应引起有关操作人员和管理人员的高度重视。
冷却塔正确的操作方法和要求是:
1、冷却塔的使用台数与机组的开启台数相匹配。
2、关闭不开风机的冷却塔的进、出水阀,防止冷却水在不使用的塔中流过。
3、临时增开的冷却塔风机,在关掉该风机后,千万不要忘记关闭该塔的进、出水阀,
4、每班开机后均要检查冷却塔的运行情况.发现未开风机的冷却塔有冷却水经过.都要及时关闭该塔进出水阀,将托水盘水位调节好空调系统的冷凝器、蒸发器、螺杆式冷水机,有的机组装有电动阀,但电动阀容易出故障、失灵,故应加强检查,确保系统正常、正确运行制冷过程实际上是一个热交换过程。冷水机组的热交换较之窗式、分体式、柜式空调复杂,前者为间接制冷,后者为直接制冷。
十、冷却塔的噪声治理:
(一)、声源分析:
冷却塔大量应用于城市宾馆、饭店、商场、写字楼等冷却水循环系统,同时在石油、化工、发电、冶金等工业企业中广泛使用。
(二)、冷却塔噪声源由以下几部分组成:
1、风机进排气噪声;
2、淋水噪声;
3、风机减速器和电动机噪声;
4、冷却塔水泵、配管和阀门噪声。
由于冷却风机的工作产生了旋转噪声、涡旋噪声和机械噪声。它们的噪声频谱均具宽频带特性。它的噪声值不很大,但它穿透力强。对四周围居民及建筑均会构成影响,同时也是其他噪声源的形成原因之一。其中,主要是风机运行进排气噪声和淋水噪声,风机通过进排气口和塔体向外辐射噪声。排气口噪声比进气口噪声高约5 ~ 10 dB(A),其频谱特性是以低频为主的连续谱,属低频噪声。循环热水从淋水装置下落时,与塔底接水盘中的积水撞击产生的淋水声,属高频噪声,淋水声的大小与淋水高度有关,和单位时间的水流量有关。冷却塔整体噪声为以低频为主的连续谱,没有突出的噪声,一般在31.5 ~ 2000Hz之间,噪声级约为55 ~ 85dB(A)。
(三)、治理方法:
1、控制冷却塔进出风口噪声,根据情况选用消声器和隔声屏障等不同降噪设备。
2、控制塔体淋水噪声,根据不同情况采用隔声间和隔声屏障等不同降噪设备。
3、控制集水盘落水噪声,根据情况采用消声水垫和落水消声器等不同降噪设备。
4、控制冷却塔振动,采用减振器和橡胶软接等减振设备。
特别注意:在冷却塔噪声治理的同时,要根据实地情况充分考虑冷却塔的运行通风需求,保证降噪设备安装后不能影响冷却塔的运行。