监理工作的核心与细节,均体现在项目监理部的日常工作中。
项目监理部的组织机构设置
大致如下图

这幅图中为何用双向箭头?因为这既是一个从上向下传达指令的关系图,也是一个从下向上逐级汇报工作的一个流程图。
总监理工程师工程项目的灵魂级人物!必须具备国家注册监理工程师执业资格,取得中级工程师职称三年后才具备考此证书的要求;评审通过中级工程师,还应在专业院校毕业后三五年才能具备申请评审的条件。
所以,总监理工程师是一个专业技术过硬,执业经验丰富,职业经历漫长的这么样的一个角色。
总监理工程师,在日常工作中,除应具有的专业知识外,还应具备:领导力、导师带徒能力、较强的交际力、全局掌控能力、权威性等。
《委托监理合同书》签订后,总监应该全面详细的了解《监理合同》及工程项目的全部情况:建设单位前期工作做到什么样的程度,各种相关证书(立项批文、土地、规划、施工许可证等)是否已取得,图纸是否出齐,总承包商是否选择,等等。
全面了解掌握详细信息后,开始细致的编制项目监理规划!
很多人甚至是监理公司自己,建设单位就更不应说了,都认为监理规划是个骗人的东西,纯属瞎编乱造,没有切实可行性及指导意义。
确实,很多监理规划粗制滥造,诸如:抄袭别的项目连个项目名称都没有更改;用工厂项目监理规划,替作别墅项目;有的规划里竟然还谈到了计划生育,真不知他们是如何编制的。
其实编制监理规划,并不像想象的那么难,也没有必要长篇大论,规划毕竟是规划,是宏观的,是纲领性的文案。
根据《建设工程监理规范》GBT50319中,监理规划编制要求,列出大纲,根据大纲进行填空式的编制,没有难度,只是没有用心,以没有时间来做借口,非要去抄袭别人的。
监理规划,其主要内容有十二大项,仔细研究,所需编制内容量,大约也就在50页左右A4纸页面就能完成,将主要问题解决措施、监理手段、工程监理难点写清即可。
有的监理规划,长达200页之多,说实话,这样的规划估计也确实没人看,纯粹的拼凑,以多来博取眼球,却没有什么实际指导意义。
在监理规划编制过程中,要不断的和建设单位沟通,充分的去了解建设单位的意图,这样编制出的监理规划,才能真正的指导项目监理部的工作。
在项目监理部人员组织完成后,总监应召开会议,进行人员分工,制定项目监理部的各种制度,向监理部成员讲解监理规划,讲解《监理合同书》内容。
定期组织监理部全员,分析项目所有《总、分包合同》,进行现行规范标准图集的学习,详解施工蓝图,讨论解决监理过程中遇到的困难。只有将他们培训懂了,才能释放自己,去做别的事情。
这是对工程项目监理部内部的管理工作。
对建设单位来说,主要是协调进度与质量、安全间的矛盾,还有就是如何为建设单位控制投资,其实也就是尽量避免或是尽可能的减少合同外增加费用及现场工程签证。
任何人都是追求利益最大化的,所以总监要投其所好,为建设单位把好资金投入这个关口,多向建设单位提供有理有据,切实可行的投资建议和工程项目优化建议。
工程进度与质量、安全向来都是一个矛盾的统一体,就看你如何把握。
协助建设单位做好工程项目的里程碑节点,尽量符合现实,符合国家对工程工期方面的相关规定,合理压缩工期。
要严格的遵循PDCA动态控制理论(计划-执行-检查-纠偏),去控制现场的质量、进度、投资、安全!
对承包商的监督管理,作为总监,应定期召开现场工程例会,通过现场巡视及向专监了解相关情况,在工程例会上按《建设工程监理规范》GBT50319中,监理例会会议议程内容进行组织开会。
说到会议,可能有人又要说话了,不错,中国式的文山会海是要改改。
对所有工程项目参建单位的协调、指令、要求等,均要以书面文件进行往来,这样对自我保护,会起到关键性作用。这也是总监日常关键工作之一:协调!
专业监理工程师顾名思义,是一个专业技能型人才,是实操者,具体事务执行人。其工作重点体现在:实测实量,过程控制!
原材料进场检验,施工工序验收等,均是用现场实测实量数据与合同、图纸、规范标准、图集等进行对比,发现其中存在的问题,做出验收意见,合格则通过,不合格则要求整改。
他的依据,更多的是总监指令、监理规划、监理细则、图纸、规范标准、图集等。
这个岗位要求其必须天天跑现场,只有一线的工作才能体现其价值,才能取得第一手的详细数据,现场巡视、平行检验、抽查、验收、书面记录等。
很多专监,到现场不知道到怎么验收,验收什么。其实,去现场带上图纸及工序验收资料,验收工作内容就一目了然。

有施工依据,有验收依据,有验收内容,有验收要求,有验收数据记录,有依据有过程有结论。
所以,工作中只要细致耐心,找准工作重点,不浮躁,再勤恳一些,主动一些,工作起来既轻松又能够顺利完成任务。
监理员是一个跑腿的工作岗位,只需多做、多看、多听、多学习、多记录,少说话。将总监、专监,安排的工作做完即可。
日常工作过程中,体现工作成果的载体,大致有以下这几个方面:监理例会会议纪要、监理月报、监理通知单、监理工作总结、工程联系单等。
这么重要的载体和工作成果累积的体现,却有很多监理不会编制,不知如何写,或是粗制滥造,错误百出。
用一个比较常用和重要的书面文件,来说明一下编制内容和过程。
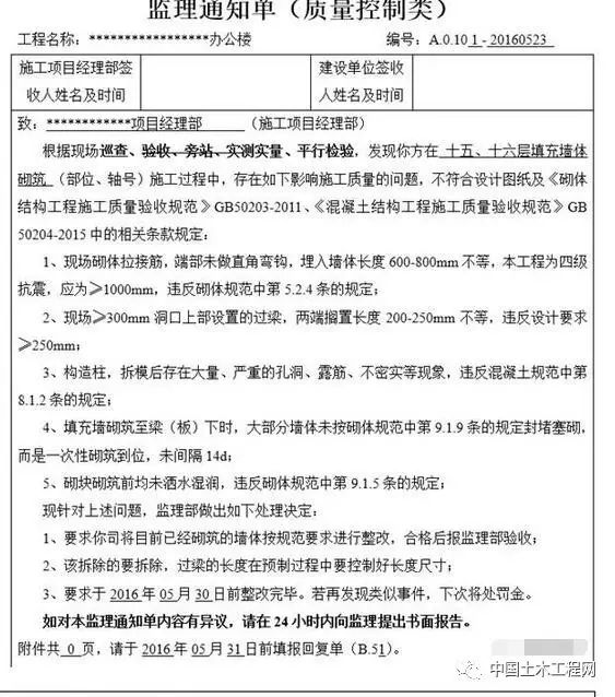
监理通知单,这是一个过程控制文件,是一个指令性文件,其编制一定要做到,有理有据,提出问题要求结果,限定期限,多用数据现场照片说话。
请看下图


这才是一份完整的,符合监理规范要求的监理整改通知单。以此类推,想想其他文件按此类似要求,也不难编制。
世上无难事!只怕有心人!
一切事项,均按国家法律法规规范标准办事,从规划到细则,从宏观到微观,条理清晰,如此往复。