精密空调能够充分满足机房环境条件要求的机房专用精密空调机(也称恒温恒湿空调)。
精密空调的工作原理
一般来说空调机的制冷过程为:压缩机将经过蒸发器后吸收了热能的制冷剂气体压缩成高压气体,然后送到室外机的冷凝器;冷凝器将高温高压气体的热能通过风扇向周围空气中释放,使高温高压的气体制冷剂重新凝结成液体,然后送到膨胀阀;膨胀阀将冷凝器管道送来的液体制冷剂降温后变成液、气混合态的制冷剂,然后送到蒸发器回路中去;蒸发器将液、气混合态的制冷剂通过吸收机房环境中的热量重新蒸发成气态制冷剂,然后又送回到压缩机。
精密空调与普通空调区别


精密空调的分类
按出风方式可分为:上出风、下回风,下出风、上回风,上出风、侧回风。

按冷却方式可分为:风冷空调和水冷空调。
水冷空调又可分为:冷冻水冷却和冷却水冷却。
精密空调的主要组成
风道系统:电动机、风机、空气过滤器、风量的调节。
加湿装置:红外线加湿(高强度石英灯管、不锈钢反光板、不锈钢蒸发水盘、温度过热保护器、进水电磁阀、手动阀门、加湿水位控制器)电极锅炉式加湿(电极锅炉、蒸气喷雾管、进水电磁阀、排水电磁阀、水位控制器)。
制冷系统:压缩机、蒸发器、冷凝器、膨胀阀。此外还有辅助零件:储液罐、单向阀、视液镜、风机调速器、高低压检测开关、干燥过滤器、管路电磁阀等。
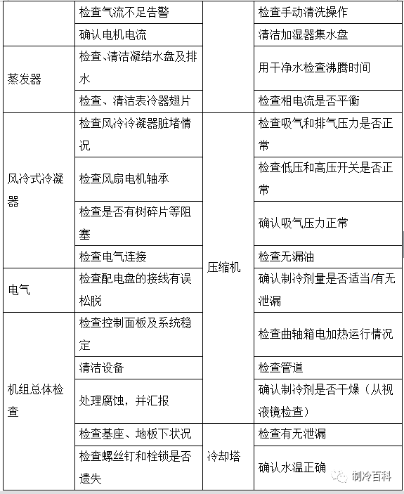
精密空调的日常巡检内容
精密空调的构成除了压缩机、冷凝器、膨胀阀和蒸发器制冷四大主要部件外,还包括了风机、空气过滤器、加湿器、加热器、排水器等,因此我们在日常的维护、管理工作中,主要是针对以上部件的。
月度维护


常见的空调报警原因与处理
1.压缩机高压报警
①高压开关故障或控制干扰导致误报警;
②风冷冷凝器灰尘较多,冷却能力下降;
③风冷冷凝器风机电源断开;
④风冷冷凝器调速器断路;
⑤风冷冷凝器温度开关异常;
⑥水冷设备冷凝器水流量丢失或冷却水温异常;
⑦排气管路异常油堵或异物堵塞;
⑧制冷剂充注过量。
2.压缩机低压告警
①低压开关故障或控制干扰导致误告警;
②室内过滤网堵塞造成风量不足;
③室内主风机故障。风量下降;
④温度设定点错误,回风温度过低;
⑤冷启动延时设置不够,冬季启动困难;
⑥制冷剂充注量不足或制冷剂泄漏。
3.低湿告警
①低湿告警设定点错误;
②机房密封不良,房门开启频繁;
③加湿器供水堵塞、水压过低、停水;
④加湿罐结垢较多;
⑤加湿电极结垢较多。
4.高温告警
①高温告警设定点错误;
②犯贱热负荷较大或房门开启频繁;
③其他异常告警导致压缩机停机;
④冷冻水设备冷冻水流量丢失或冷冻水温异常。
5.地板漏水告警
①漏水检测探针接触到导体;
②排水管堵塞,有水从加湿水盘溢出;
③排水管破裂或泄漏;
④设备中异常部位的凝结水滴落;
⑤其他异常途径的水淌入地下。
6.气流丢失
①气流不足检测热敏电阻与发热电阻距离过近;
②气流压差传感器的取样气管堵塞或位置偏移;
③传感器板与显示控制板连接松脱;
④供电反相;
⑤室内送分部分故障;
⑥过滤网堵塞。
机房局部温度过高的原因
空调局部过热,将导致能耗比PUE>2.5。
1.排列不当

2.风短路

3.堵塞
