规范网
更新
当前位置:
规范网
资料
内容详情
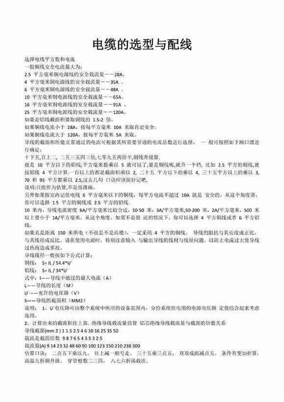
电缆选型手册及常用公式附电缆电线载流表
该资料大小估算37.54MB,电缆选型手册及常用公式附电缆电线载流表共115页,pdf格式
加入收藏
下载文件
声明:资源收集自网络或用户分享,仅供学习参考,如侵犯您的权益,请联系我们处理。
不能下载?报告错误
下页:
电缆选型手册范本
相关推荐
电缆选型手册范本
电缆敷设安装(图集)
110kV 220kV电缆终端杆塔通用设计
YJV YJLV电缆结构尺寸 技术参数
2023最新电缆桥架填充计算表
电缆选型手册及常用公式附电缆电线载流表
下载文件
免费下载
标签
海关规范
抽样标准
青海省标准
不锈钢标准
石油化工规范
指导性国家标准
链轮标准
交通运输规范
质量管理体系标准
单位通知
物资管理规范
建筑材料规范
阀门标准
项目总结
卫生规范
教育规范
医院总结
12j201
河北省标准
口罩标准
活动总结
无缝钢管标准
06ms201-3
自我评价
螺栓标准
城市道路
15j403-1
电气设备标准