当前位置:规范网标准行业标准内容详情

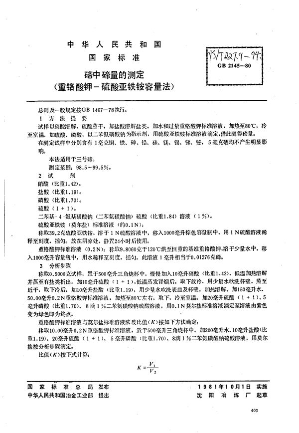
碲中碲量的测定(重铬酸钾-硫酸亚铁铵容量法) (YS/T 227.9-1994)

下载
免费下载 YS/T 227.9-1994

碲中碲量的测定(重铬酸钾-硫酸亚铁铵容量法) (YS/T 227.9-1994)

标准号YS/T 227.9-1994状态

发布时间:none

实施时间:none

碲中碲量的测定(重铬酸钾-硫酸亚铁铵容量法)基本信息

标准号:YS/T 227.9-1994

标准名称:碲中碲量的测定(重铬酸钾-硫酸亚铁铵容量法)

下载格式:PDF

标准大小:1.29 MB

碲中碲量的测定(重铬酸钾-硫酸亚铁铵容量法) (YS/T 227.9-1994)

声明:资源收集自网络或用户分享,仅供学习参考,使用请以正式版为准;如侵犯您的权益,请联系我们处理。

不能下载?报告错误