规范网
更新
当前位置:
首页
范文
内容详情
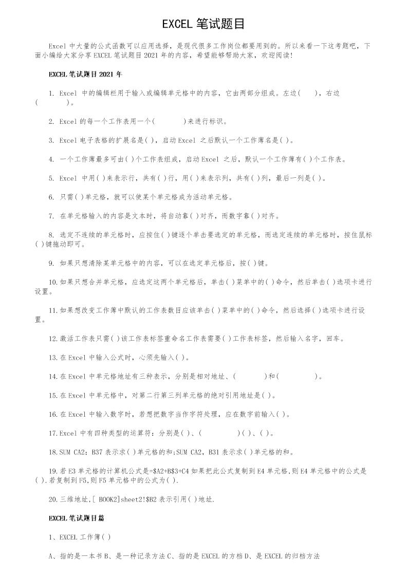
EXCEL笔试题目
帮助
举报
收藏
上传文档
下载
预览图
EXCEL笔试题目(5页)
EXCEL笔试题目
收藏
下载
声明:本站为网络服务提供者及网络索引服务平台资源索引自网络/用户分享,如有版权问题,请
联系
站方删除。
不能下载?报告错误
下页:
119消防安全教育主题班会的模板
相关推荐
EXCEL笔试题目
EXCEL笔试题目
下载
免费下载
用户名称:
杨欣
注册时间:
2025-02-25
认证方式:
手机认证
资源帮助
上传文档
标签
钢球标准
银行工作计划
转正申请
电气设计cad
过滤器标准
建筑标准
邮政规范
密封圈标准
项目申请
税务规范
饮用水标准
食品添加剂标准
学校方案
听课报告
安徽省标准
焊接标准
学期总结
建筑材料规范
林业规范
机械规范
供销合作规范
07sd101-8
有色金属规范
结构
石油化工规范
离职申请
水产规范
机关单位工作计划