规范网
更新
当前位置:
首页
范文
内容详情
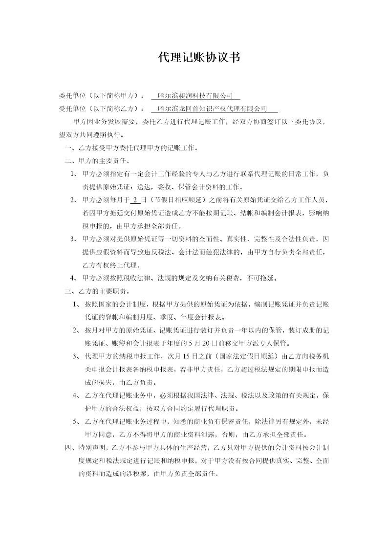
代理记账客户合同范本
帮助
举报
收藏
上传文档
下载
预览图
代理记账客户合同范本 (代理记账客户合同怎么写)(2页)
代理记账客户合同范本
收藏
下载
声明:本站为网络服务提供者及网络索引服务平台资源索引自网络/用户分享,如有版权问题,请
联系
站方删除。
不能下载?报告错误
下页:
(现汇)外贸合同书
相关推荐
代理记账服务合同
代理记账话术和常见问题
代理记账客户合同范本
代理记账委托协议书
代理记账客户合同范本 免费下载
代理记账客户合同范本
下载
免费下载
用户名称:
想开花的草
注册时间:
2022-09-26
认证方式:
手机认证
资源帮助
上传文档
标签
安全帽标准
教学计划
云南省标准
钢丝绳标准
档案规范
05s502
钢球标准
教育规范
布线标准
教学评语
稀土规范
包装标准
热电偶标准
江苏省标准
手册
中医药规范
邮政规范
无缝管标准
止回阀标准
河南省标准
城市道路
公共安全规范
机械规范
学习总结
宁夏回族自治区标准
上海市标准
cad制图标准
广东省标准