规范网
更新
当前位置:
首页
范文
内容详情
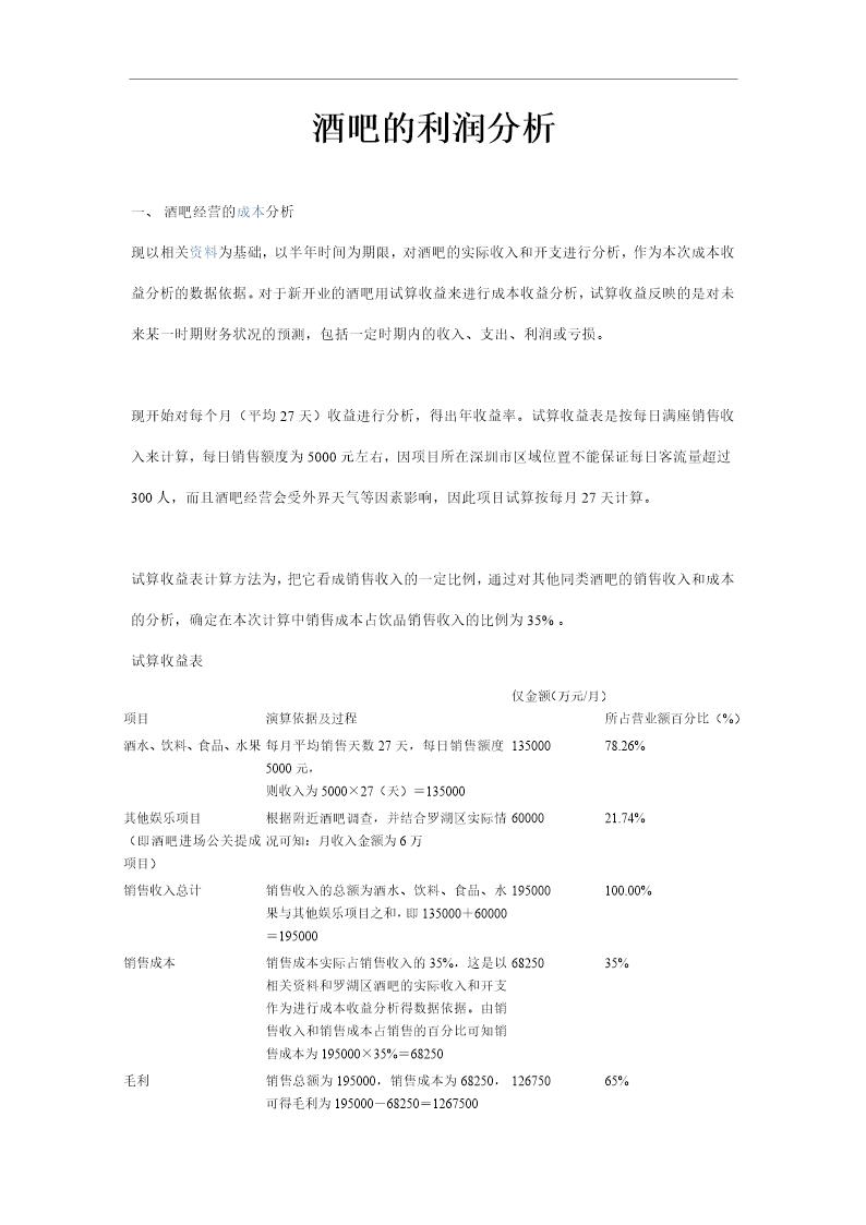
酒吧的利润分析
帮助
举报
收藏
上传文档
下载
预览图
酒吧的利润分析 (酒吧利润点大概多少钱)(7页)
酒吧的利润分析
收藏
下载
声明:本站为网络服务提供者及网络索引服务平台资源索引自网络/用户分享,如有版权问题,请
联系
站方删除。
不能下载?报告错误
下页:
酒吧转让协议
相关推荐
酒吧的利润分析
酒吧的利润分析
下载
免费下载
用户名称:
江湖小虾
注册时间:
2024-11-13
认证方式:
手机认证
资源帮助
上传文档
标签
能源资料
航空规范
热电偶标准
02j331
包装规范
旅游规范
食品标准
供销合作规范
紧固件标准
文化规范
05j909
酒店工作计划
12j201
弱电
气象规范
阻燃标准
路桥
矿泉水标准
食品安全标准
行政总结
河南省标准
海南省标准
海关规范
探伤标准
核工业规范
信息总结
不锈钢管标准
16g101-1