规范网
更新
当前位置:
首页
范文
内容详情
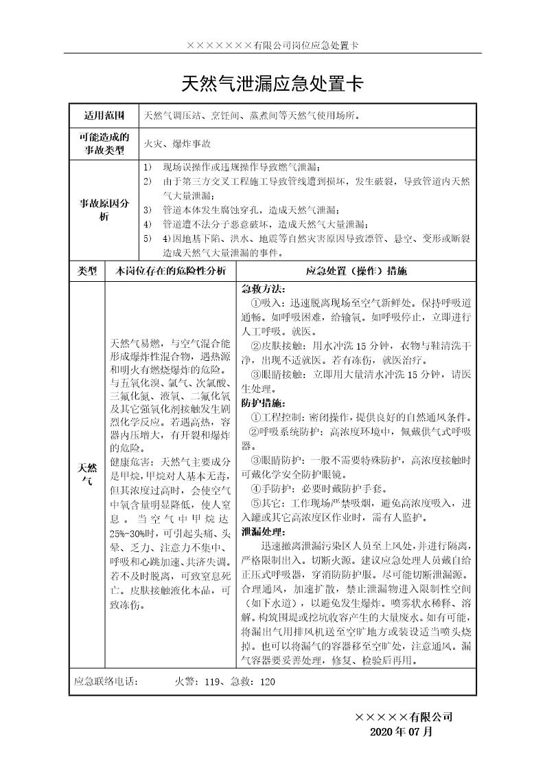
安全生产应急处置卡模板(天然气泄漏)
帮助
举报
收藏
上传文档
下载
预览图
安全生产应急处置卡模板(天然气泄漏)(1页)
安全生产应急处置卡模板(天然气泄漏)
收藏
下载
声明:本站为网络服务提供者及网络索引服务平台资源索引自网络/用户分享,如有版权问题,请
联系
站方删除。
不能下载?报告错误
下页:
某公司食物中毒应急演练方案(6页)
相关推荐
金属冶炼单位其他从业人员安全生产培训大纲及考核要求 (DB14/T 3347-2025)
危险化学品生产经营单位其他从业人员安全生产培训大纲及考核要求 (DB14/T 3346-2025)
金属非金属矿山其他从业人员安全生产培训大纲及考核要求 (DB14/T 3345-2025)
煤矿其他从业人员安全生产培训大纲及考核要求 (DB14/T 3344-2025)
氰化物安全生产管理规范 (GB 45189-2025)
安全生产应急处置卡模板(天然气泄漏)
下载
免费下载
用户名称:
-18408
注册时间:
2023-06-20
认证方式:
手机认证
资源帮助
上传文档
标签
校车标准
退刀槽标准
酒店工作计划
司法规范
最新更新
纪检总结
个人自我介绍
钢丝螺套标准
黑色冶金规范
辽宁省标准
电气设计cad
国家物资储备规范
15j403-1
工业标准
教学计划
湖南省标准
煤炭规范
城市规划
转正申请
电动车标准
医院总结
密封圈标准
国密密码规范
生产总结
紧固件标准
检讨书
发电厂
口罩标准