规范网
更新
当前位置:
首页
范文
内容详情
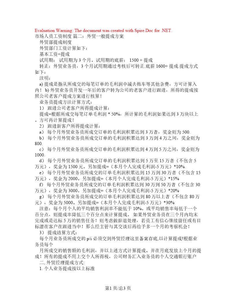
外贸业务员薪酬制度
帮助
举报
收藏
上传文档
下载
预览图
外贸业务员薪酬制度 (外贸业务员薪酬福利)(4页)
外贸业务员薪酬制度
收藏
下载
声明:本站为网络服务提供者及网络索引服务平台资源索引自网络/用户分享,如有版权问题,请
联系
站方删除。
不能下载?报告错误
下页:
外资企业有限公司章程范本(一人有限执行董事监事)
相关推荐
外贸业务员工作计划合集
优秀外贸业务员实习报告范文
外贸业务员绩效考核表
外贸业务人员绩效考核方案或提成机制
外贸业务员提成薪酬如何制定?
外贸业务员薪酬制度
下载
免费下载
用户名称:
すいか
注册时间:
2023-07-18
认证方式:
手机认证
资源帮助
上传文档
标签
压力容器标准
路桥
司法规范
蝶阀标准
花键标准
动平衡标准
学习总结
山西省标准
螺丝标准
管螺纹标准
设计图
城镇建设规范
胶合板标准
认证认可规范
邮政规范
浙江省标准
电气安全标准
电子规范
供销合作规范
噪声标准
密封圈标准
食用盐标准
06ms201-3
甘肃省标准
土地管理规范
个人总结
贵州省标准
螺母标准