规范网
更新
当前位置:
首页
范文
内容详情
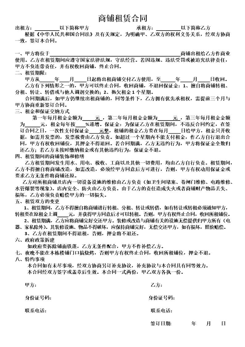
商铺租赁合同(简单版)
帮助
举报
收藏
上传文档
下载
预览图
商铺租赁合同(简单版)(2页)
商铺租赁合同(简单版)
收藏
下载
声明:本站为网络服务提供者及网络索引服务平台资源索引自网络/用户分享,如有版权问题,请
联系
站方删除。
不能下载?报告错误
下页:
小学交通安全教育日活动方案
相关推荐
餐饮商铺租赁合同
二楼商铺租赁合同
解除商铺租赁合同模板
商铺租赁合同(奶茶店)
委托商铺租赁合同
商铺租赁合同(简单版)
下载
免费下载
用户名称:
粤北的狼
注册时间:
2025-10-14
认证方式:
手机认证
资源帮助
上传文档
标签
02j331
无缝管标准
党员总结
铆钉标准
安全带标准
农业标准
平垫圈标准
电气
邮政规范
四川省标准
海南省标准
胶合板标准
银行工作计划
农业规范
暖通
金融规范
中心孔标准
平键标准
施工平面图
广播电影电视规范
城镇建设规范
钢管标准
垫片标准
热电偶标准
钢丝绳标准
手册
林业规范
路桥