规范网
更新
当前位置:
首页
范文
内容详情
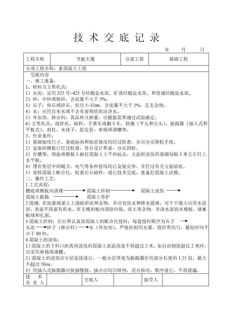
素混凝土工程技术交底
帮助
举报
收藏
上传文档
下载
预览图
素混凝土工程技术交底 (素混凝土施工方案)(2页)
素混凝土工程技术交底
收藏
下载
声明:本站为网络服务提供者及网络索引服务平台资源索引自网络/用户分享,如有版权问题,请
联系
站方删除。
不能下载?报告错误
下页:
沥青油毡卷材屋面防水层施工交底记录
相关推荐
岩土工程技术创新与实践丛书 基于工程实践的大直径素混凝土桩复合地基技术研究 康景文 等著 2019年版
素混凝土基础施工工艺
素混凝土基础施工工艺标准
素混凝土工程技术交底
素混凝土工程技术交底
下载
免费下载
用户名称:
-夜7907
注册时间:
2023-05-18
认证方式:
手机认证
资源帮助
上传文档
标签
土地管理规范
教学计划
银行工作计划
人事总结
管道标准
黑龙江省标准
广西省标准
建筑工程规范
电动自行车标准
学校工作计划
工业标准
检讨书
活动总结
公司工作计划
抽样标准
铆钉标准
电气设计cad
电子规范
管螺纹标准
云南省标准
会议标准
劳动和劳动安全规范
贵州省标准
螺丝标准
应急管理规范
结构
包装规范
党员总结