规范网
更新
当前位置:
规范网
范文
内容详情
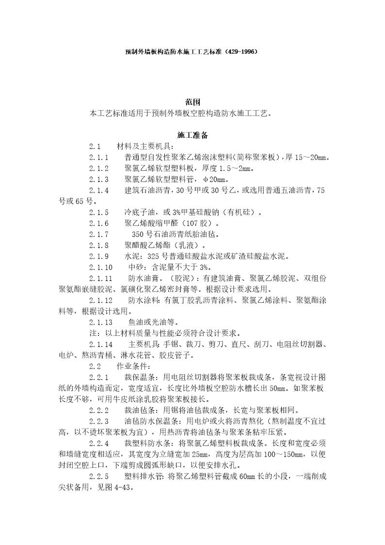
预制外墙板构造防水施工工艺标准
预制外墙板构造防水施工工艺标准 (预制外墙板施工工艺)(6页)
加入收藏
下载文件
声明:资源收集自网络或用户分享,仅供学习参考,如侵犯您的权益,请联系我们处理。
不能下载?报告错误
下页:
综合模板工程施工方案
相关推荐
津18J22图集 装配式预制外墙板节点构造图示
预制外墙板构造防水施工工艺
预制外墙板安装工艺
预制外墙板安装交底记录
预制外墙板构造防水施工工艺标准
预制外墙板构造防水施工工艺标准
下载文件
免费下载
标签
15j403-1
最新更新
球墨铸铁管标准
工作通知
河北省标准
行政总结
幼儿园工作计划
会议标准
海南省标准
个人自我介绍
粮食规范
02j331
四川省标准
土地管理规范
实习报告
手册
教育规范
12j003
医院工作计划
05j909
建筑标准
动力学
线材标准
学校方案
山西省标准
校车标准
电动车标准
国内贸易规范