规范网
更新
当前位置:
首页
范文
内容详情
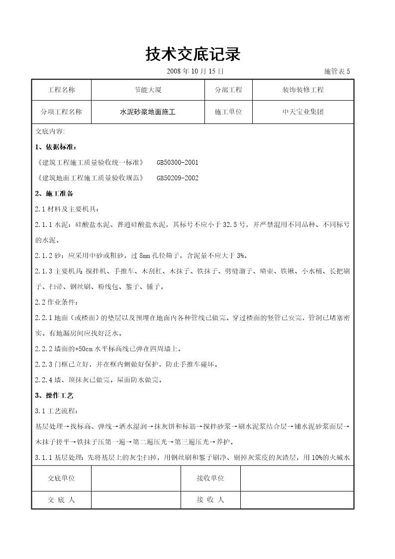
水泥砂浆地面施交底记录
帮助
举报
收藏
上传文档
下载
预览图
水泥砂浆地面施交底记录 (水泥砂浆地面的施工要点)(6页)
水泥砂浆地面施交底记录
收藏
下载
声明:本站为网络服务提供者及网络索引服务平台资源索引自网络/用户分享,如有版权问题,请
联系
站方删除。
不能下载?报告错误
下页:
砖基础砌筑施工交底记录
相关推荐
陕2023TJ080图集 聚丙烯网水泥砂浆抗震加固砌体农房墙体构造图集
华侨城内墙水泥砂浆抹灰工程样板图册(word版)
水泥砂浆地面施工工艺
抹水泥砂浆工艺
抹水泥砂浆施工交底记录
水泥砂浆地面施交底记录
下载
免费下载
用户名称:
澎澎
注册时间:
2023-09-11
认证方式:
手机认证
资源帮助
上传文档
标签
建筑材料规范
卫生规范
广播稿
企业工作计划
edi标准
学校领导讲话稿
压力容器标准
止回阀标准
退刀槽标准
球墨铸铁管标准
结构
电气电力计算表
石油天然气规范
暖通
cad制图标准
光伏
锻件标准
广播电影电视规范
无缝管标准
档案规范
辽宁省标准
农业规范
无缝钢管标准
文化规范
民用航空规范
安全生产
自我评价
05s502