规范网
更新
当前位置:
首页
范文
内容详情
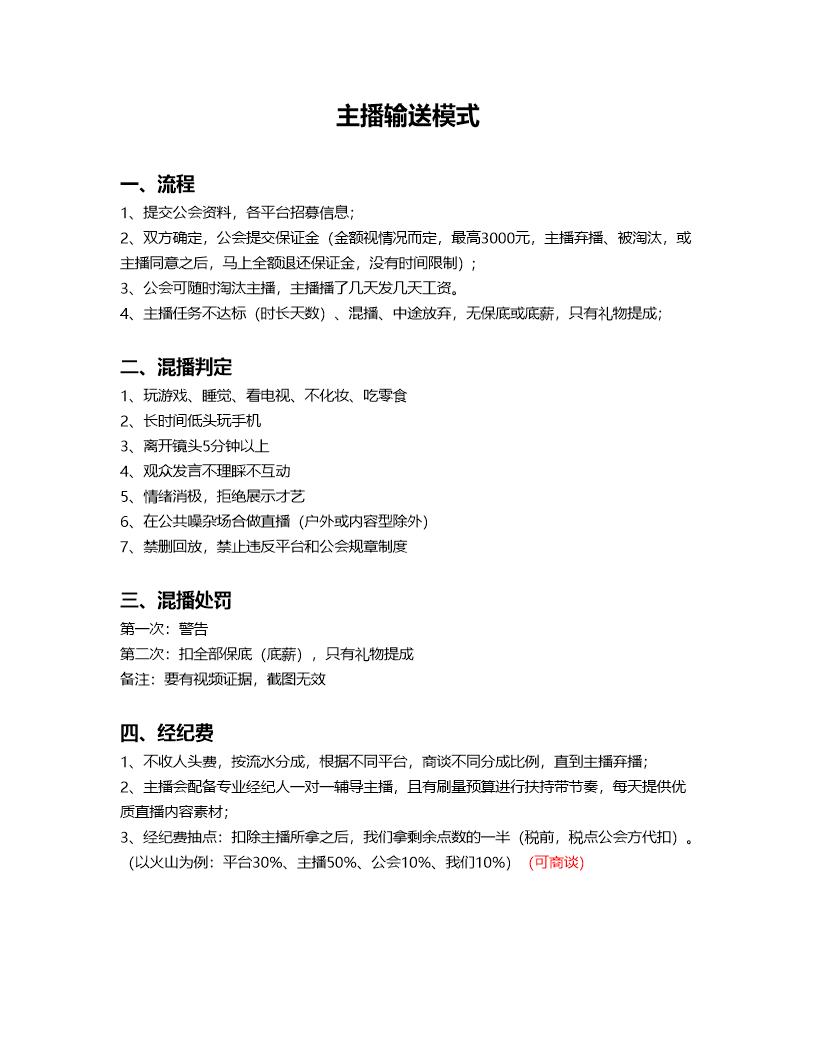
公会必看-主播指南
帮助
举报
收藏
上传文档
下载
预览图
公会必看-主播指南 (啥叫公会主播)(1页)
公会必看-主播指南
收藏
下载
声明:本站为网络服务提供者及网络索引服务平台资源索引自网络/用户分享,如有版权问题,请
联系
站方删除。
不能下载?报告错误
下页:
主要材料分期进场计划表
相关推荐
公会必看-主播指南
公会必看-主播指南
公会必看-主播指南
下载
免费下载
用户名称:
-呱呱8546
注册时间:
2023-04-28
认证方式:
手机认证
资源帮助
上传文档
标签
锻件标准
压力容器标准
垫圈标准
方案
河北省标准
不锈钢标准
机关单位工作计划
探伤标准
建筑
光伏
12j201
重庆市标准
螺纹标准
电动自行车标准
通知模板
工程计算表
15j403-1
02j331
11zj901
口罩标准
认证认可规范
煤炭规范
人防
建筑工程规范
装修
行业EXCEL表格
酒店工作计划
粉煤灰标准