规范网
更新
当前位置:
首页
范文
内容详情
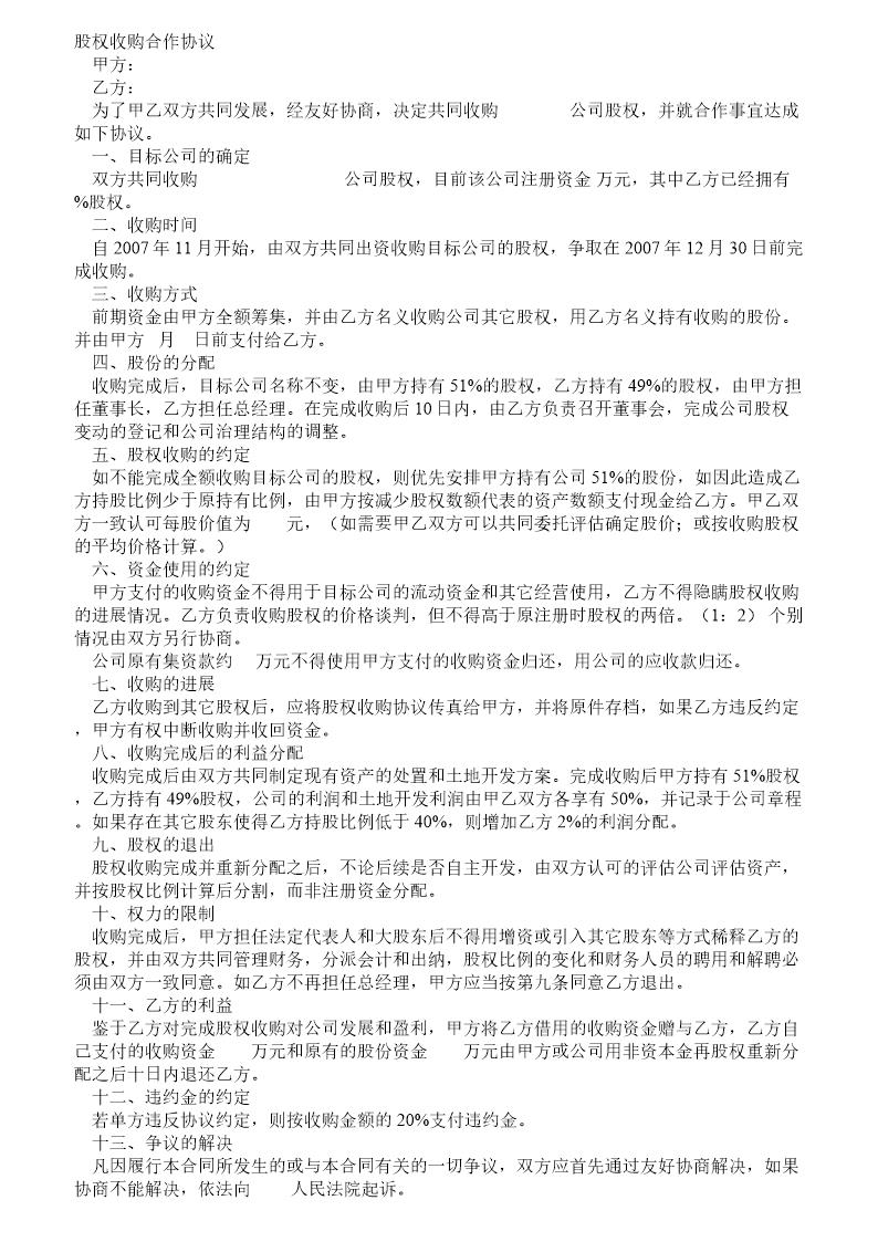
股权收购合作意向书
帮助
举报
收藏
上传文档
下载
预览图
股权收购合作意向书 (股权收购意向函)(12页)
股权收购合作意向书
收藏
下载
声明:本站为网络服务提供者及网络索引服务平台资源索引自网络/用户分享,如有版权问题,请
联系
站方删除。
不能下载?报告错误
下页:
股权收购意向书格式文本
相关推荐
股权收购意向书格式文本
股权收购合作意向书
股权收购意向书20150127
股权收购合同书范本
202X最新股权收购意向书模板
股权收购合作意向书
下载
免费下载
用户名称:
-斌0510
注册时间:
2025-05-22
认证方式:
手机认证
资源帮助
上传文档
标签
档案规范
河南省标准
个人自我介绍
机械制图标准
铆钉标准
广东省标准
蝶阀标准
安全标准
党员总结
烟草规范
公司总结
矿泉水标准
福建省标准
花键标准
税务规范
污染物排放标准
个人总结
线材标准
光伏
学校通知
国家物资储备规范
新疆维吾尔自治区标准
阀门标准
疏水阀标准
16s518
钢丝绳标准
出差申请
食品添加剂标准