规范网
更新
当前位置:
首页
范文
内容详情
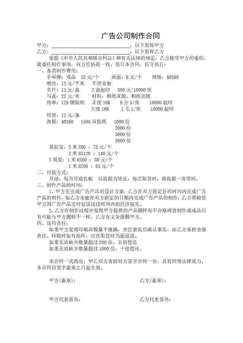
印刷宣传品合同
帮助
举报
收藏
上传文档
下载
预览图
印刷宣传品合同 (印刷宣传品包含的内容)(1页)
印刷宣传品合同
收藏
下载
声明:本站为网络服务提供者及网络索引服务平台资源索引自网络/用户分享,如有版权问题,请
联系
站方删除。
不能下载?报告错误
下页:
委托加工合同(OEM)我方委托供应商生产加工
相关推荐
印刷宣传品合同
印刷宣传品合同
下载
免费下载
用户名称:
李俊贤
注册时间:
2025-09-06
认证方式:
手机认证
资源帮助
上传文档
标签
消防救援规范
广播稿
工程
电气
采购总结
方案
银行总结
焊接标准
15j403-1
核工业规范
17J927-1
15s202
园林
硬度标准
噪声标准
北京市标准
能源规范
财务总结
自我评价
螺母标准
物资管理规范
饮用水标准
体育规范
蝶阀标准
退刀槽标准
16s518
光伏
技术总结