规范网
更新
当前位置:
首页
范文
内容详情
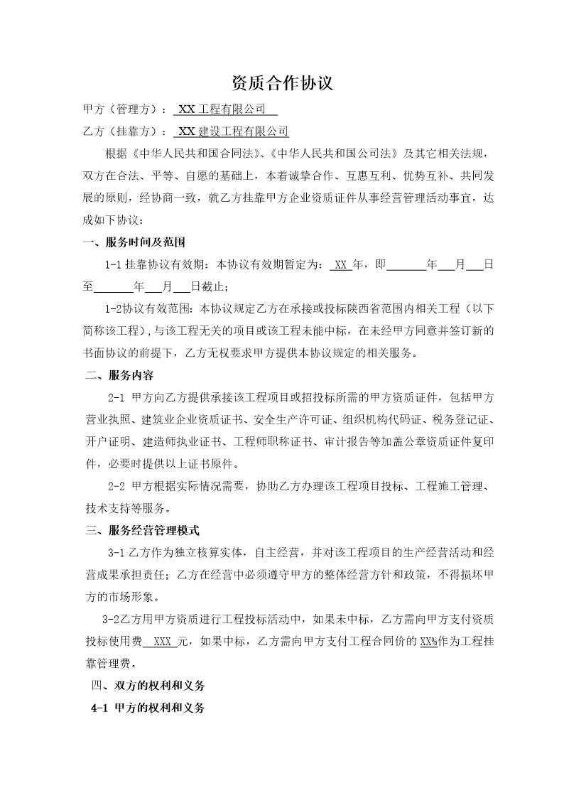
工程资质挂靠及服务协议-最终版
帮助
举报
收藏
上传文档
下载
预览图
工程资质挂靠及服务协议-最终版(3页)
工程资质挂靠及服务协议-最终版
收藏
下载
声明:本站为网络服务提供者及网络索引服务平台资源索引自网络/用户分享,如有版权问题,请
联系
站方删除。
不能下载?报告错误
下页:
解除仓库租赁合同协议书
相关推荐
工程资质挂靠及服务协议-最终版
工程资质挂靠及服务协议-最终版
下载
免费下载
用户名称:
黄河
注册时间:
2022-05-02
认证方式:
手机认证
资源帮助
上传文档
标签
供销合作规范
包装规范
项目总结
民用航空规范
05s502
土地管理规范
医院总结
海关规范
思想汇报
航空规范
数据标准
结构
安全带标准
钢丝螺套标准
地质矿产规范
江西省标准
行业EXCEL表格
林业规范
污染物排放标准
浙江省标准
四川省标准
饮用水标准
环境保护规范
活动总结
湖南省标准
食用盐标准
学校工作计划
建筑