规范网
更新
当前位置:
首页
范文
内容详情
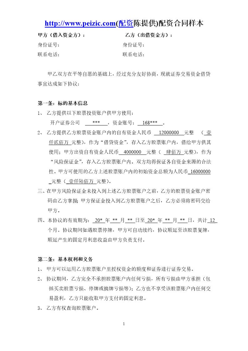
股票配资合同样本
帮助
举报
收藏
上传文档
下载
预览图
股票配资合同样本 (配资协议)(7页)
股票配资合同样本
收藏
下载
声明:本站为网络服务提供者及网络索引服务平台资源索引自网络/用户分享,如有版权问题,请
联系
站方删除。
不能下载?报告错误
下页:
刻制印章申请表
相关推荐
股票配资合同样本
股票配资合同1模板
股票配资合同样本
下载
免费下载
用户名称:
-。6434
注册时间:
2025-03-14
认证方式:
手机认证
资源帮助
上传文档
标签
广西省标准
不锈钢标准
劳动和劳动安全规范
河北省标准
铆钉标准
链轮标准
邮政规范
管道标准
财务总结
海关规范
航天规范
矿泉水标准
硬度标准
档案规范
粮食规范
iec标准
口罩标准
16s518
湖南省标准
管件标准
单位通知
数据标准
铁路运输规范
方案
海南省标准
城市道路
交通运输规范
江西省标准