规范网
更新
当前位置:
首页
范文
内容详情
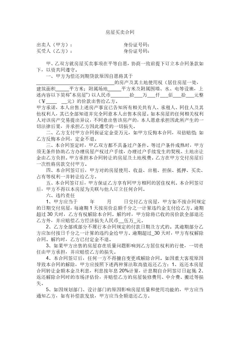
动迁房屋买卖合同范例
帮助
举报
收藏
上传文档
下载
预览图
动迁房屋买卖合同范例 (动迁房交易合同样本)(2页)
动迁房屋买卖合同范例
收藏
下载
声明:本站为网络服务提供者及网络索引服务平台资源索引自网络/用户分享,如有版权问题,请
联系
站方删除。
不能下载?报告错误
下页:
房地产独家策划及代理销售合同范本
相关推荐
动迁房屋买卖合同范例
动迁房屋买卖合同范例
下载
免费下载
用户名称:
雪域
注册时间:
2023-07-18
认证方式:
手机认证
资源帮助
上传文档
标签
学校方案
粉煤灰标准
食用盐标准
黑色冶金规范
粮食规范
汽车规范
法兰标准
自我评价
电动车标准
螺母标准
航天规范
轻工业规范
园林
疏水阀标准
工程总结
旅游规范
15s202
edi标准
行政总结
气象规范
机关单位工作计划
税务规范
纪检总结
光伏
民用航空规范
海关规范
电气电力计算表
教师工作计划