规范网
更新
当前位置:
首页
范文
内容详情
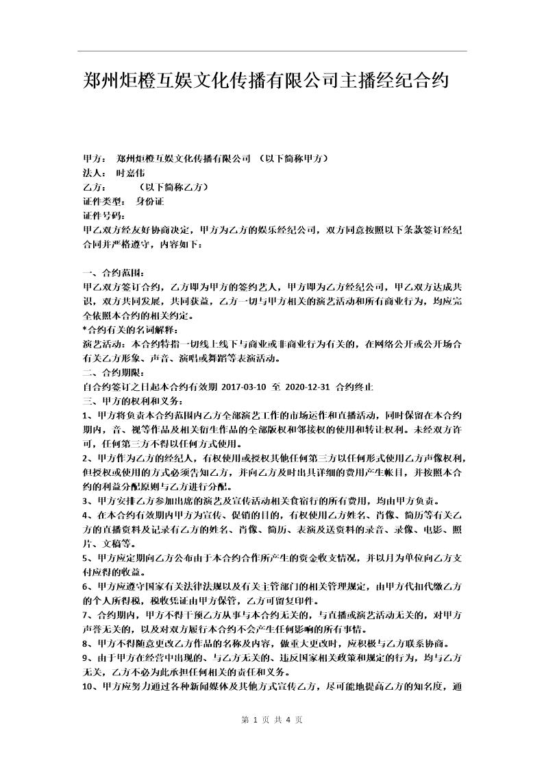
花椒保底主播合同
帮助
举报
收藏
上传文档
下载
预览图
花椒保底主播合同 (花椒主播保底8000可信吗)(4页)
花椒保底主播合同
收藏
下载
声明:本站为网络服务提供者及网络索引服务平台资源索引自网络/用户分享,如有版权问题,请
联系
站方删除。
不能下载?报告错误
下页:
水泵房巡查记录表
相关推荐
花椒保底主播合同
花椒保底主播合同
花椒保底主播合同
下载
免费下载
用户名称:
-刘闯3049
注册时间:
2025-04-15
认证方式:
手机认证
资源帮助
上传文档
标签
农业规范
紧固件标准
球墨铸铁管标准
民用航空规范
电气设备标准
酒店工作计划
链轮标准
iec标准
申请书模板
消防救援规范
牛奶标准
电动车标准
角钢标准
电气
城市道路
检验标准
水利规范
指导性国家标准
过滤器标准
纺织规范
司法规范
能源规范
铁路运输规范
海洋规范
思想汇报
城市规划
城市轨道
上海市标准