规范网
更新
当前位置:
首页
范文
内容详情
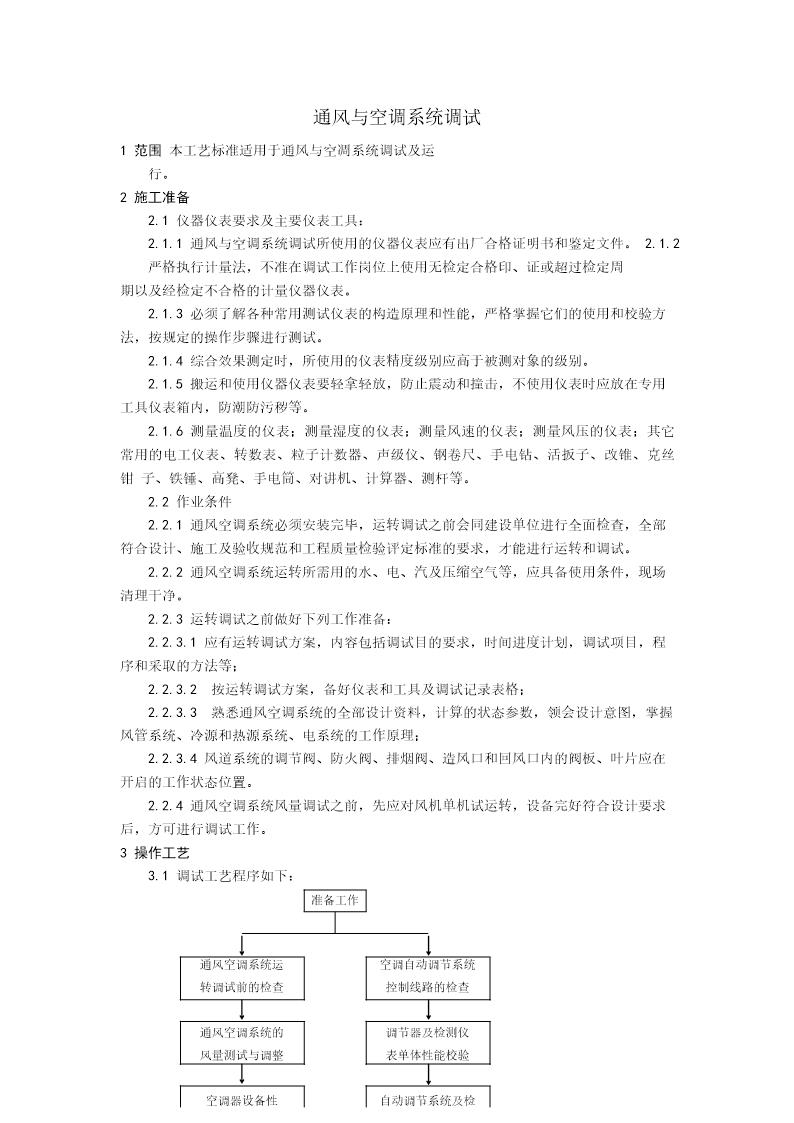
通风与空调系统调试工艺
帮助
举报
收藏
上传文档
下载
预览图
通风与空调系统调试工艺 (通风与空调系统图)(5页)
通风与空调系统调试工艺
收藏
下载
声明:本站为网络服务提供者及网络索引服务平台资源索引自网络/用户分享,如有版权问题,请
联系
站方删除。
不能下载?报告错误
下页:
监理程序
相关推荐
水电站公用辅助设备检修规程 第4 部分:供暖通风与空气调节系统 (DL/T 2571.4-2024)
新22N2图集 通风与空调工程
宁02N2图集 通风与空调工程(风管、水管、配件) 宁夏工程建设标准设计图集
甘12N2图集 通风与空调工程
通风与空调工程施工工艺标准 (DBJ/T61-39-2005)
通风与空调系统调试工艺
下载
免费下载
用户名称:
-yan7290
注册时间:
2025-04-19
认证方式:
手机认证
资源帮助
上传文档
标签
cad制图标准
供销合作规范
广西省标准
学校领导讲话稿
数据标准
钢管标准
消防救援规范
重庆市标准
交通运输规范
国密密码规范
止回阀标准
银行工作计划
钢丝螺套标准
行业EXCEL表格
船舶规范
动平衡标准
包装标准
民政规范
电力资料
布线标准
活动总结
外经贸规范
医院工作计划
探伤标准
能源资料
青海省标准
工程计算表
型钢标准