规范网
更新
当前位置:
规范网
范文
内容详情
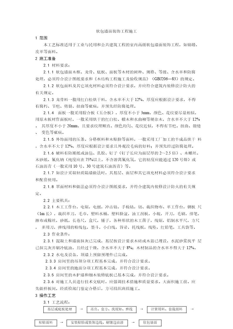
软包墙面装饰工程施工工艺
软包墙面装饰工程施工工艺 (软包墙面装饰工程施工方案)(4页)
加入收藏
下载文件
声明:资源收集自网络或用户分享,仅供学习参考,如侵犯您的权益,请联系我们处理。
不能下载?报告错误
下页:
油纸绝缘电缆10(6)kV接头制作工艺
相关推荐
软包墙面装饰工程施工工艺
软包墙面装饰工程施工交底记录
软包墙面装饰工程施工工艺
下载文件
免费下载
标签
机械制图标准
粮食规范
安全带标准
海洋规范
结构
电动自行车标准
云南省标准
通信规范
农业标准
技术总结
应急管理规范
文物保护规范
国家物资储备规范
15j403-1
航空规范
角钢标准
口罩标准
给排水
城镇建设规范
有色金属规范
教育随笔
城市轨道
船舶规范
教学评语
银行工作计划
装修
财务总结
山西省标准