规范网
更新
当前位置:
首页
范文
内容详情
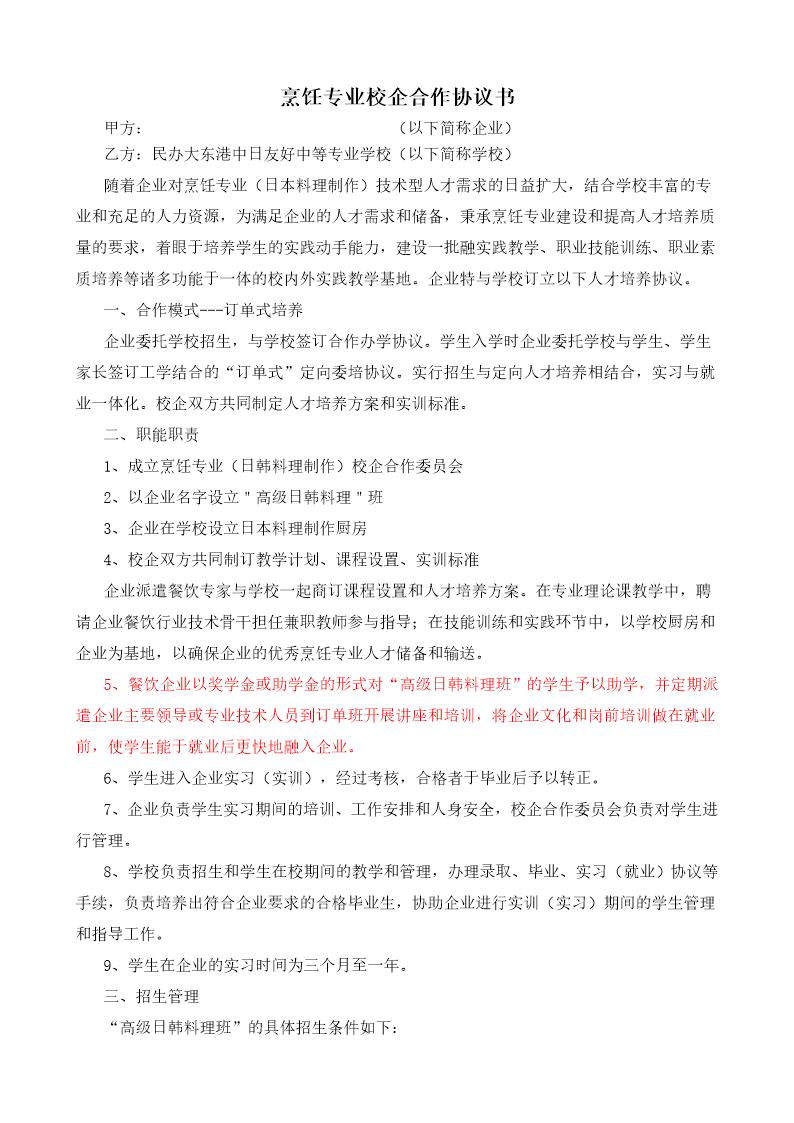
校企合作协议书烹饪专业模板
帮助
举报
收藏
上传文档
下载
预览图
校企合作协议书烹饪专业模板 (校企合作协议签订)(2页)
校企合作协议书烹饪专业模板
收藏
下载
声明:本站为网络服务提供者及网络索引服务平台资源索引自网络/用户分享,如有版权问题,请
联系
站方删除。
不能下载?报告错误
下页:
养殖合作协议书范本二人模板
相关推荐
校企合作框架协议书模板
校企合作协议书20XX模板
商务英语专业校企合作协议书模板
校企合作协议书-20XX模板
校企合作协议书烹饪专业模板
校企合作协议书烹饪专业模板
下载
免费下载
用户名称:
您好
注册时间:
2023-03-09
认证方式:
手机认证
资源帮助
上传文档
标签
施工平面图
指导性国家标准
新疆维吾尔自治区标准
牛奶标准
黑龙江省标准
安全帽标准
河北省标准
农业标准
会议标准
个人工作计划
安全标准
船舶规范
机械规范
包装标准
中心孔标准
中医药规范
16g101-1
安徽省标准
食用盐标准
个人总结
动平衡标准
12j201
人事总结
青海省标准
个人自我介绍
教学评语
无缝钢管标准
布线标准