规范网
更新
当前位置:
规范网
范文
内容详情
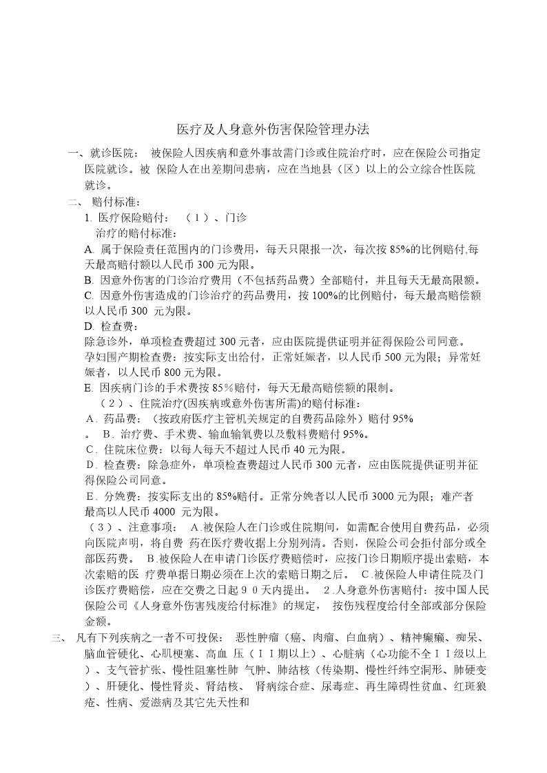
医疗及人身意外伤害保险管理办法
医疗及人身意外伤害保险管理办法 (医疗及人身意外伤害赔偿)(2页)
加入收藏
下载文件
声明:资源收集自网络或用户分享,仅供学习参考,如侵犯您的权益,请联系我们处理。
不能下载?报告错误
下页:
经营计划与预算制度
相关推荐
医疗及人身意外伤害保险管理办法
医疗及人身意外伤害保险管理办法
医疗及人身意外伤害保险管理办法
下载文件
免费下载
标签
管道标准
云南省标准
校车标准
建筑
钢结构标准
城镇建设规范
放假通知
煤炭规范
建筑工程规范
锻件标准
认证认可规范
人事总结
司法规范
电子规范
湖南省标准
edi标准
05j909
花键标准
公共安全规范
暖通
河北省标准
学校领导讲话稿
航天规范
退刀槽标准
无缝钢管标准
思想汇报
教师工作计划
个人总结