规范网
更新
当前位置:
规范网
范文
内容详情
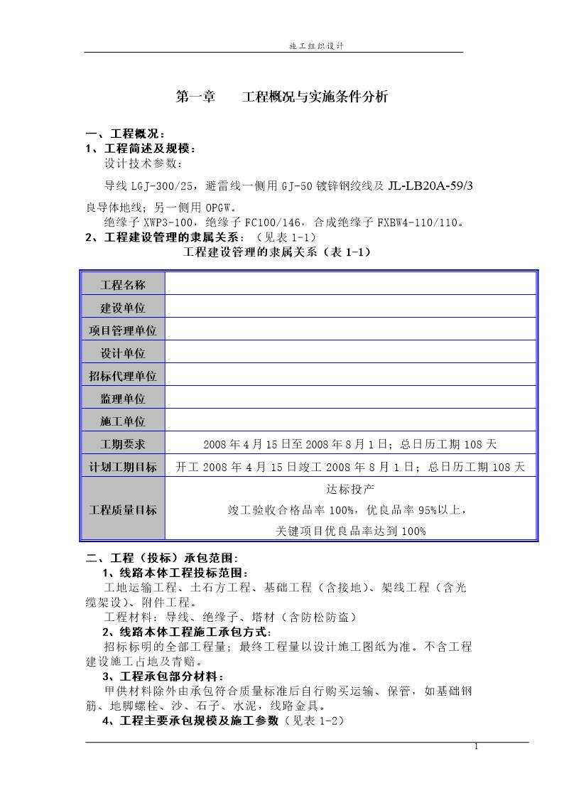
某110kv输电线路施工组织设计(含横道图)
某110kv输电线路施工组织设计(含横道图)(99页)
加入收藏
下载文件
声明:资源收集自网络或用户分享,仅供学习参考,如侵犯您的权益,请联系我们处理。
不能下载?报告错误
下页:
某水电电厂施工组织设计
相关推荐
某输电线路杆塔通用设计全套图纸
某110kv输电线路施工组织设计(含横道图)
下载文件
免费下载
标签
宁夏回族自治区标准
螺母标准
电气安全标准
管螺纹标准
16g101-1
贵州省标准
螺丝标准
旅游规范
交通运输规范
医院总结
暖通
最新更新
不锈钢管标准
无缝钢管标准
国内贸易规范
水利规范
11zj901
压力容器标准
结构
外经贸规范
医药规范
单位通知
能源规范
iec标准
税务规范
工作通知
认证认可规范
照明标准