规范网
更新
当前位置:
首页
范文
内容详情
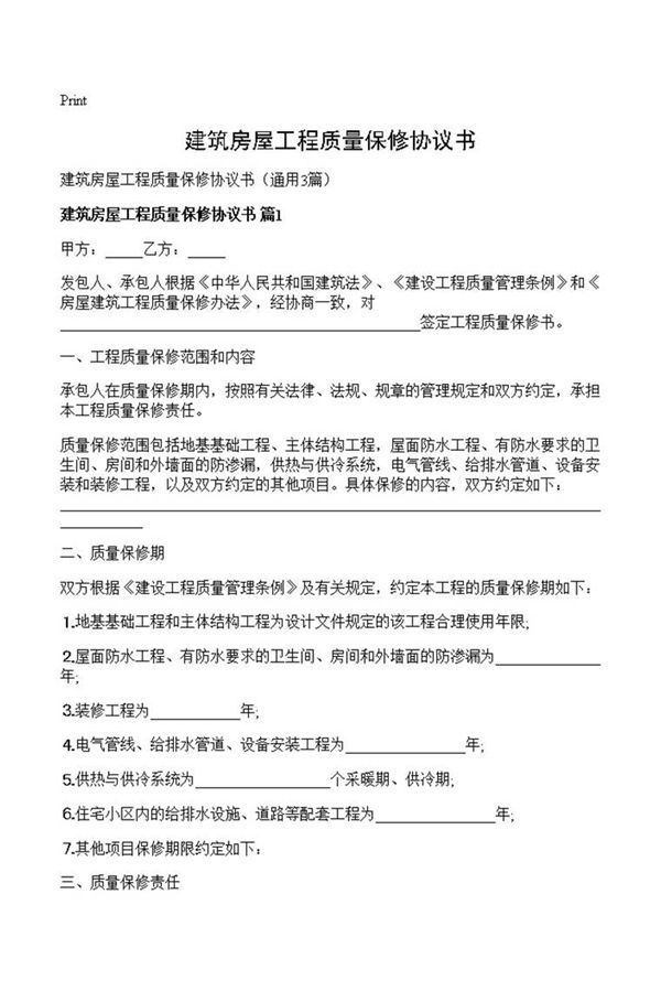
建筑房屋工程质量保修协议书
帮助
举报
收藏
上传文档
下载
预览图
建筑房屋工程质量保修协议书 (共3篇页)
建筑房屋工程质量保修协议书
收藏
下载
声明:本站为网络服务提供者及网络索引服务平台资源索引自网络/用户分享,如有版权问题,请
联系
站方删除。
不能下载?报告错误
下页:
劳务分包合同
相关推荐
招聘专家解读建筑房地产业 (2009版)
招聘专家解读建筑房地产业
社会治理要素 建筑房屋属性分类编码规范 (DB4403/T 70-2020)
建筑房屋工程质量保修协议书
下载
免费下载
用户名称:
张晨晖
注册时间:
2024-03-12
认证方式:
手机认证
资源帮助
上传文档
标签
农业规范
暖通
电影规范
结构
教学评语
人防
汽车规范
青海省标准
饮用水标准
合同模板
锻件标准
垫片标准
动平衡标准
地震规范
广播稿
电缆标准
口罩标准
设计图
通知模板
云南省标准
园林
建筑标准
中医药规范
自我评价
西藏藏族自治区标准
企业工作计划
07sd101-8
旅游规范