规范网
更新
当前位置:
首页
范文
内容详情
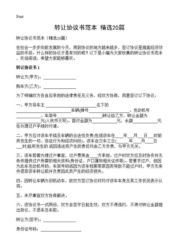
转让协议书范本
帮助
举报
收藏
上传文档
下载
预览图
转让协议书范本 (共23页)
转让协议书范本
收藏
下载
声明:本站为网络服务提供者及网络索引服务平台资源索引自网络/用户分享,如有版权问题,请
联系
站方删除。
不能下载?报告错误
下页:
个人陈述报告范文(精选)
相关推荐
股权转让协议(通用)
房屋土地使用权转让协议书
铲车转让协议书
个人债权转让协议书(简约)
宠物店转让协议
转让协议书范本
下载
免费下载
用户名称:
机械2007班黄源
注册时间:
2024-02-29
认证方式:
手机认证
资源帮助
上传文档
标签
城镇建设规范
05s502
花键标准
广播电影电视规范
民政规范
纪检总结
农业标准
教育规范
15j401
浙江省标准
退刀槽标准
医院工作计划
山东省标准
内蒙古自治区标准
四川省标准
地质矿产规范
新疆维吾尔自治区标准
阀门标准
公司工作计划
学期总结
食品安全标准
信息总结
06ms201-3
edi标准
给排水
客服总结
新闻出版规范
管道标准